EasyManua.ls Logo

Harris FlexStar - Page 70

Default Icon
106 pages
Print Icon
To Next Page IconTo Next Page
To Next Page IconTo Next Page
To Previous Page IconTo Previous Page
To Previous Page IconTo Previous Page
Loading...
2-42 888-2587-001 4/18/11
WARNING: Disconnect primary power prior to servicing.
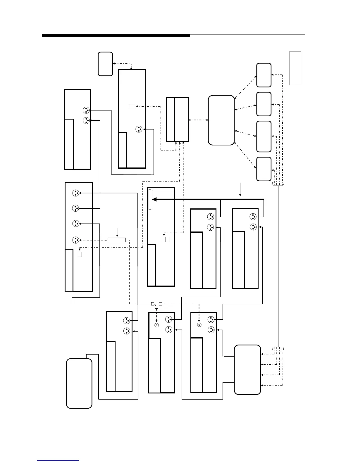
FM HD Radio System
Section 2 Installation & Initial Turn-On
ETHERN
ET SERVICES
Customer Selected Equipment
Customer Selected Equipment
Customer Selected Equipment
HOST (FM)
AES AUDIO
AES SYNC
75 OHM
ETHERNET
IN 2
RED
IN 1
WHITE
AES AUDIO
AES AUDIO
SPS2
AES AUDIO
SPS1
AES AUDIO
MPS
AUDIO
MPS
AUDIO
HDE-100 EXPORTER
FM AUDIO PROCESSOR
HD AUDIO PROCESSOR
AUDIO / DATA
SERVICES
FM / MPS
AES3 32kHz to
96kHz
INTRAPLEX STL
MPS AUDIO
IN
MAIN DELAY
IN
MAIN DELAY
OUT
AES 1
IN
AES 1
OUT
AES 1
IN
AES 1
OUT
Supplied
MULTI-XLR to DB-25
Breakout
Cable
44.1 kHz CLOCK
OUT
110
OHM
to 75 OHM
IMPEDANCE TRANSFORMER
CANARE P/N BCJ-XJ-TRB
HARRIS P/N
BCJ
-
XJ
-
TRB
HDI-100 IMPORTER
ETHERNET
ETHERNET
T1
SERVICE
SPS1
AES AUDIO
Customer Selected Equipment
AES 1
IN
AES 1
OUT
SPS2 AUDIO PROCESSOR /
RATE CONVERTER
CUSTOMER
LAN / WAN
ETHERNET SWITCH
( CUSTOMER PROVIDED )
RBDS
MPS PAD
(400) bps
SPS PAD
(400) bps
ADVANCED
APP SERVICES
TYPIC
A
L HARRIS FLEXSTAR IMPLEMETATION OF EXGINE ARCHITECTURE
STUDIO SIDE
Customer Selected Equipment
AES 1
IN
AES 1
OUT
SYNC IN
NEUSTAR SPS1 AUDIO
PROCESSOR
Customer Selected Equipment
AES 1
OUT
AES 1
IN
SPS1 AUDIO PROCESSOR /
RATE CONVERTER
Customer Selected Equipment
AES 1
IN
AES 1
OUT
SPS2
AES AUDI
O
SYNC
IN
NEUSTAR SPS2 AUDIO
PROCESSOR
Compiled & Drawn by:
J. Krueger / Engineer /
Radio Field Service

Table of Contents

Related product manuals