EasyManua.ls Logo

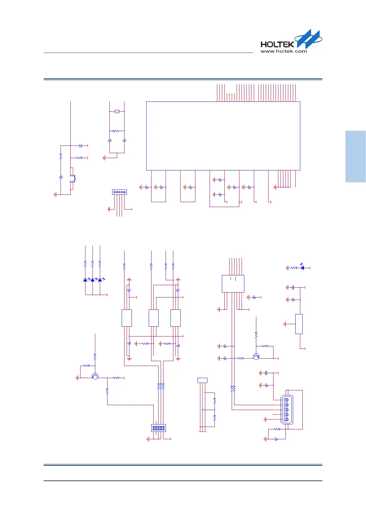
Holtek e-Link32 - Figure 3. E-Link32 V1.0 (HT32 F1654)

Default Icon
34 pages
Print Icon
To Next Page IconTo Next Page
To Next Page IconTo Next Page
To Previous Page IconTo Previous Page
To Previous Page IconTo Previous Page
Loading...
Rev. 1.30 10 of 34 November 13, 2020
e-Link32/e-Link32 Pro User’s Guide
1 Overview
USB Enum
Error
Busy
PA9
PA8
PA7
PA5
PA3
PA2
PB5
PB6
PB7
ICE_nRESET
ICE_nRESET
PB0
PB1
PA13
PA14
ICE_nRESET
SWDCLK
SWO
PA11
nRESET
PA0
PA2
PA3
PA4
PA5
PA6
PA7
PA8
PA9
PA10
PA11
PA12
PA13
PA14
PB0
PB1
PB2
PB3
PB4
PA6
PB5
SWDIO
PB15
PB14
PA12
PB13
PB12
PB2
PA1
PA15
PB6
PB7
PB15
PB14
PB13
PB12
+3V3
+3V3
+3V3
+3V3
+3V3
USB_5V
USB_5V+3V3
+3V3
+3V3
+3V3
+3V3 +3V3
+3V3
VCCB
ARM_VCC
+3V3
+3V3 VCCB
VCCB
ARM_VCC
+3V3
+3V3
C26 0.1uF
POWER
N.C.
C27
4.7uF
C9
0.1uF
+
C14
10uF
U4
SN74AVC1T45
1
5
3 4
6
2
VCCA
DIR
A B
VCCB
GND
R2 33R
C12
4.7uF
C15
47pF
R27
10K
R22
10K
C5
0.1uF
R12 N.C.
5V D- D+ ID G
USB MINI B Connector
J1
1
2
3
4
7
5
6
8
9
U5
SN74AVC1T45
1
5
3 4
6
2
VCCA
DIR
A B
VCCB
GND
R17 10K
R9
100K
R4
1.5K
R3 33R
C24 0.1uF
C18
0.1uF
C25 0.1uF
C16
47pF
C6
0.1uF
R1
1M
C4
0.1uF
U2
HT45B0K
1
16
3
4
5
6
13
10
11
12
14
9
7
SDI
SDO
SCK
SCS
CLKI
INT
UDP
VDD
VDD
UDN
V33O
VSS
VSS
J3
1
2
3
4
5
D1
Blue-led
C2 20pF
R18
10K
R10 10K
C13
0.1uF
R23
10K
R14 0R
U3 HT1117-33
1
32
GND
INOUT
R5
N.C.
C3 20pF
R19
10K
D2
Red-led
C20
0.1uF
R16 0R
R13 100R
U6
SN74AVC1T45
1
5
3 4
6
2
VCCA
DIR
A B
VCCB
GND
R6 470R
C1
4.7nF
R24 100R
C21
0.01uF
b
e
c
Q2
MMBT9012/MMBT8550
1
23
+
C19
10uF
R20 100R
Y1
12.000MHZ
R7 470R
D3
Green-led
R25 100R
J2
12
34
56
78
910
C22 0.1uF
C23 0.1uF
R28
1M
C11
0.1uF
R8 470R
R11 0R
R26 100R
R15 0R
S1 RESET
2 1
43
R21 1.5K
b
e
c
Q1
MMBT9013/MMBT8050
1
32
U1
HT32F1253
1
2
3
4
5
6
7
8
9
10
11
12
13
14
15
16
17
18
19
20
21
22
23
24
25
26
27
28
29
30
31
32
33
34
35
36
37
38
39
40
41
42
43
44
45
46
47
48
VSSA_2
PA0/ADC_IN0/GT1_ETI/GT0_CH3
PA1/ADC_IN1/GT0_CH2
PA2/ADC_IN2/UR_DCD/GT0_CH1
PA3/ADC_IN3/UR_DSR/GT0_CH0
PA4/ADC_IN4/UR_DTR/SPI_MOSI
PA5/ADC_IN5/UR_RI/SPI_MISO
PA6/ADC_IN6/UR_RTS/TXE/SPI_SCK
PA7/ADC_IN7/UR_CTS/SCK/SPI_SEL
PA8/UR_RX
PA9-BOOT0/UR_TX
PA10-BOOT1
VCPWR
VLDOOUT
VLDOIN
VSSLDO
nRST
VBAT
XTAL32KIN/PB8
XTAL32KOUT/PB9
RTCOUT/PB10-WAKEUP/GT0_ET1
PB11/CKOUT/GT0_CH3
PA11/I2C_SCL
PA12/I2C_SDA
SWDIO/PA13/GT0_CH2
SWCLK/PA14/GT0_CH1
TRACESWO/PA15/GT0_CH0
VDD33_2
VSS33_2
VSS33_3
PB12/SPI_SEL/UR_DCD/GT1_CH3
PB13/SPI_SCK/UR_DSR/GT1_CH2
PB14/SPI_MISO/UR_DTR/GT1_CH1
PB15/SPI_MOSI/UR_RI/GT1_CH0
XTALIN/PB0
XTALOUT/PB1
VDD18
VPLL
PB2/CN0/GT1_CH0
PB3/CP0/GT1_CH1
PB4/AOUT0/UR_RTS/TXE/GT1_CH2
PB5/CN1/GT1_CH3
PB6/CP1/GT1_ETI
PB7/AOUT1/UR_CTS/SCK/GT0_ETI
VDD33_1
VSS33_1
VDDA
VSSA
J4 N.C.
1
2
3
Figure 3. e-Link32 v1.0

Table of Contents