EasyManua.ls Logo

HP 5120 SI Series

HP 5120 SI Series
385 pages
To Next Page IconTo Next Page
To Next Page IconTo Next Page
To Previous Page IconTo Previous Page
To Previous Page IconTo Previous Page
Loading...
115
Authentication process with the local portal server
Figure 38 Authentication process with the local portal server
With the local portal server, the direct/cross-subnet authentication takes the following procedure:
1. A portal client initiates authentication by sending an HTTP request. When the HTTP packet arrives
at an access device using the local portal server, it is redirected to the local portal server, which
then pushes a web authentication page for the user to enter the username and password. The
listening IP address of the local portal server is the IP address of a Layer 3 interface on the access
device that can communicate with the portal authentication client.
2. The access device and the RADIUS server exchange RADIUS packets to authenticate the user.
3. If the user passes authentication, the local portal server pushes a logon success page to the
authentication client, informing the user of the authentication (logon) success.
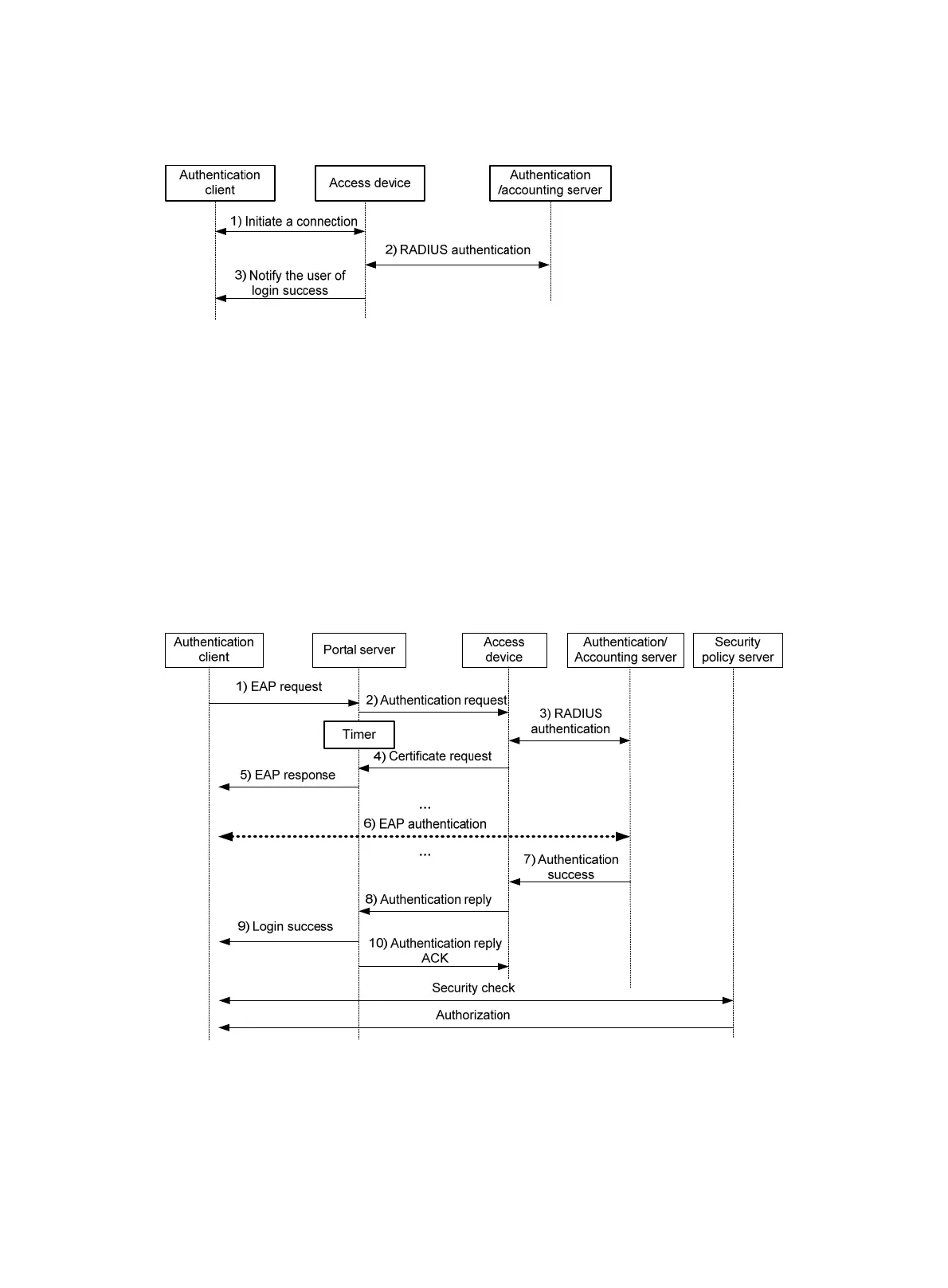
Portal support for EAP authentication process
Figure 39 Portal support for EAP authentication process
All portal authentication modes share the same EAP authentication steps. The following takes the direct
portal authentication as an example to show the EAP authentication process:
1. The authentication client sends an EAP Request/Identity message to the portal server to initiate an
EAP authentication process.

Table of Contents

Other manuals for HP 5120 SI Series

Related product manuals