EasyManua.ls Logo

Huawei eSpace IAD - Collecting Fault Information

Huawei eSpace IAD
109 pages
Print Icon
To Next Page IconTo Next Page
To Next Page IconTo Next Page
To Previous Page IconTo Previous Page
To Previous Page IconTo Previous Page
Loading...
eSpace IAD
Troubleshooting
1 Overview
Issue 02 (2012-02-29)
Huawei Proprietary and Confidential
Copyright © Huawei Technologies Co., Ltd.
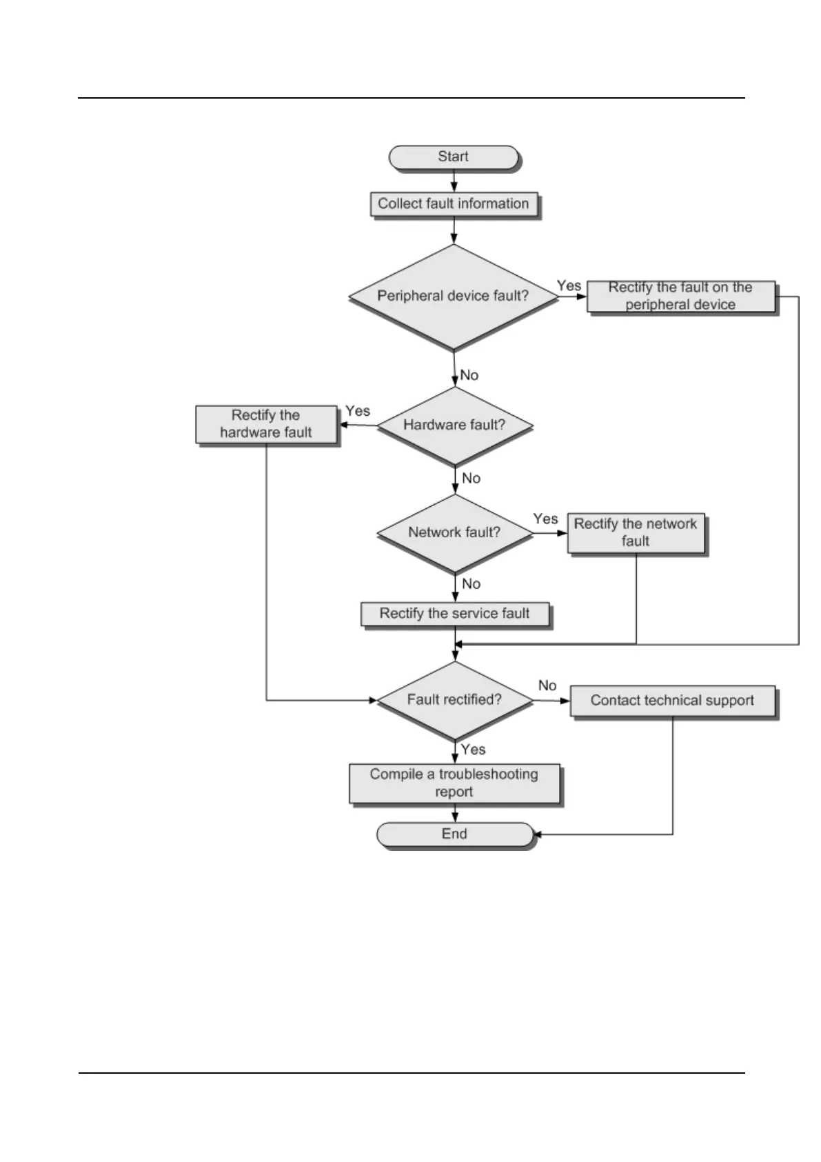
Figure 1-1 Troubleshooting flowchart
1.3.1 Collecting Fault Information
Detailed fault description helps to quickly locate faults. The scenario information, networking
information, and system information must be collected when a fault occurs.

Table of Contents

Related product manuals