EasyManua.ls Logo

Hytera PNC550 - Page 22

Hytera PNC550
99 pages
Print Icon
To Next Page IconTo Next Page
To Next Page IconTo Next Page
To Previous Page IconTo Previous Page
To Previous Page IconTo Previous Page
Loading...
B9
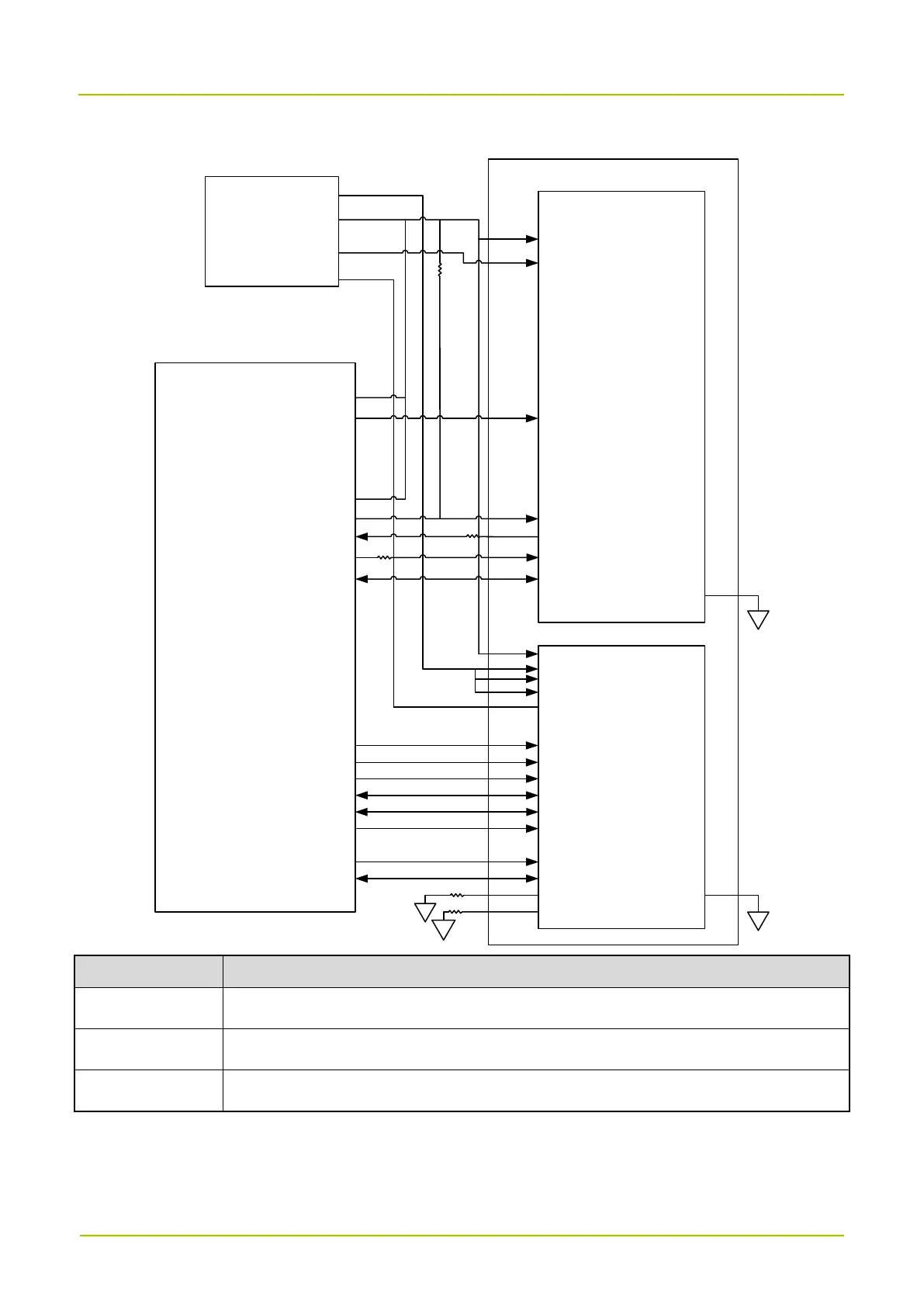
Circuit Description
15
External Memory
AP
PMU
S3
LDO5
LDO8
VREF _LPDDR
VDDPX
_3
MSM
_RESO UT_N
VDDPX_7
SDC1_DATA[7:0]
SDC1_CMD
SDC1_RCLK
SDC1_CLK
EBI0_CKE_0/1
EBI0_CS_N0/1
EBI0_DM[3:0]
EBI0_DQS[3:0]
EBI0_DQSB[3:0]
EBI0_CK/CKB
EBI0_CA[9:0]
EBI0_DQ[31:0]
eMMC
VCCQ
VCC
RST_N
CMD
RCLK
CLK
DAT[7:0]
CS0_N/CS1_N
CKE0/CKE1
DM[3:0]
DQS_T[3:0]
DQS_C[3:0]
CLK_T,CLK_C
CA[9:0]
DQ[31:0]
VDD2
VDD1
VDDQ
VDDCA
VREF CA/VREFDQ
ZQ0
ZQ1
V
SS
V
SS
1.2V
10K
1.8V
2.9V
LPDDR3
I/O Interface Description
EBI Single channel 32-bit LPDDR3 SDRAM (Dual rank)
SDC1 eMMC 5.1 (From 2 GB to 128 GB)
SDC2 SD3.0

Related product manuals