EasyManua.ls Logo

Hytera PNC550 - Earpiece Circuit

Hytera PNC550
99 pages
Print Icon
To Next Page IconTo Next Page
To Next Page IconTo Next Page
To Previous Page IconTo Previous Page
To Previous Page IconTo Previous Page
Loading...
Troubleshooting Flowchart
B9
34
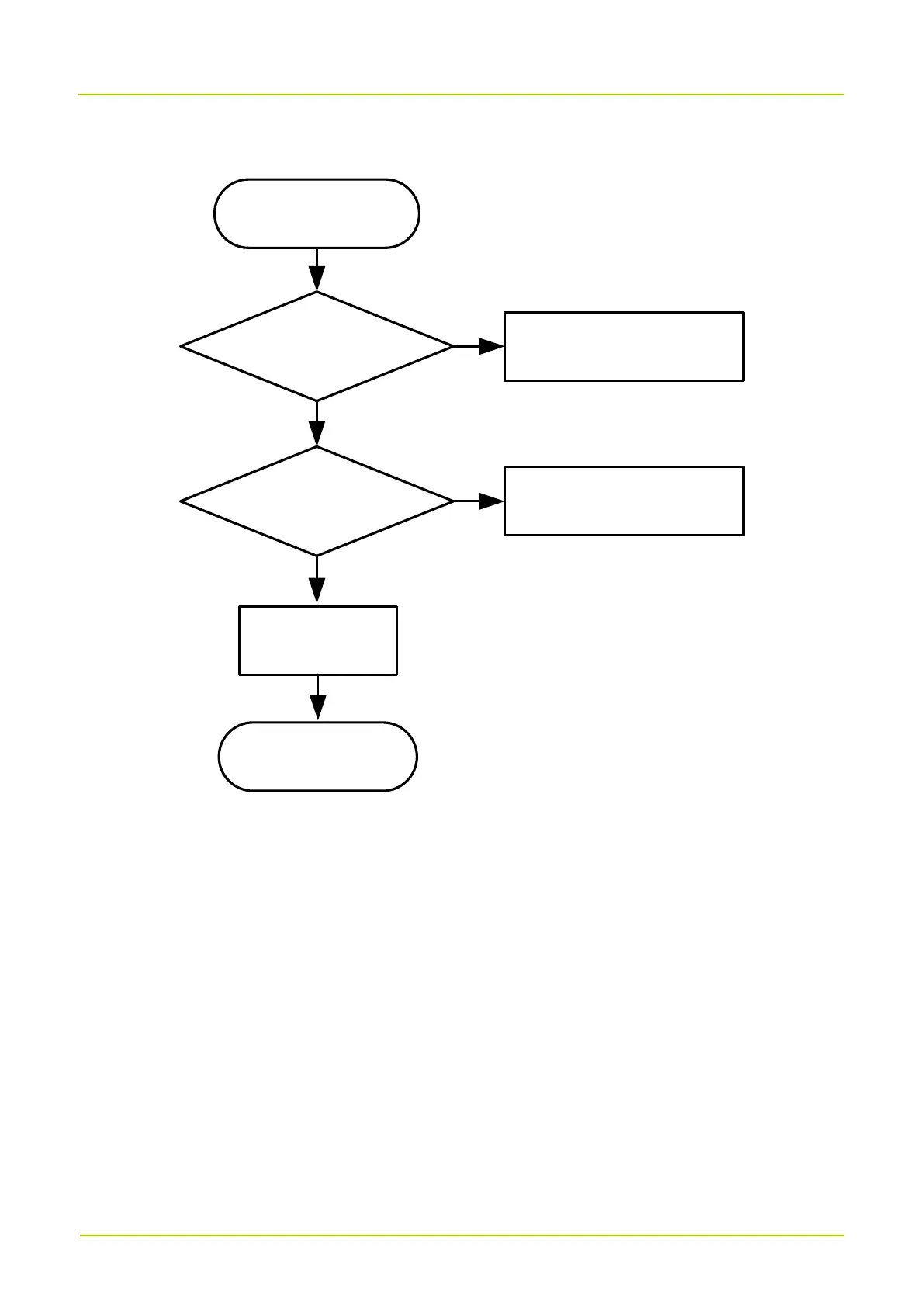
6.1.12 Earpiece Circuit
Yes
No
Yes
No
Rep la ce the ea rpiece bo ard.
Is t he ea rp iece no rmal ?
Rep air or repla ce the main-de pu ty
bo ard FPC.
Rep air or repla ce the ea rpiece
bo ard.
Rep la ce the
main-deputy board FPC
. Is t he
ea rpiece no rma l?
St ar t
End
Rep la ce the main
bo ard.

Related product manuals