EasyManua.ls Logo

Immergas VICTRIX OMNIA - Concentric Vertical Kit Installation

Immergas VICTRIX OMNIA
80 pages
Print Icon
To Next Page IconTo Next Page
To Next Page IconTo Next Page
To Previous Page IconTo Previous Page
To Previous Page IconTo Previous Page
Loading...
32
INSTALLER
USERMAINTENANCE TECHNICIAN
TECHNICAL DATA
1.22 FLUE EXHAUST TO FLUE/CHIMNEY.
Flue exhaust does not necessarily have to be connected to a
branched type traditional ue for type B appliances with natural
draught (CCR).
e ue exhaust, for boiler clots installed in C conguration, can
be connected to a special LAS type multiple ue.
For B
23
congurations, exhaust is only allowed into individual
chimney or directly into the external atmosphere via a relevant
terminal, unless otherwise provided by local regulations.
e multiple ues and the combined ues must also only be con-
nected to type C appliances of the same type (condensation), hav-
ing nominal heat inputs that do not dier by more than 30% less
with respect to the maximum that can be attached and powered by
the same fuel.
e thermo-uid dynamic features (ue ow rate, % of carbon di-
oxide, % humidity etc.) of the appliances attached to the same
multiple ues or combined ues, must not dier by more than 10%
with respect to the average boiler attached.
Multiple and combined ues must be specially designed accord-
ing to the calculation method and requirements of the standards
(such as UNI 13384), by professionally qualied technical sta.
Chimney or ue sections for connection of the ue exhaust pipe
must comply with requisites of technical standards in force.
It is possible to replace a type C conventional device with one pro-
vided with condensation only, if the derogation conditions estab-
lished by the regulations in force have been veried.
e ues, chimneys and chimney caps for the evacuation of com-
bustion products must be in compliance with applicable stand-
ards.
1.23 FLUES, CHIMNEYS AND CHIMNEY CAPS.
Chimneys and roof-installed exhaust terminals must comply
with the outlet height and with the distance from technical vol-
umes set forth by the technical standards in force.
33
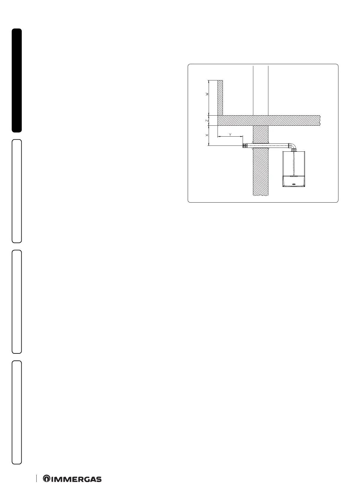
Positioning the wall ue exhaust terminals.
e wall ue exhaust terminals must:
- be installed on external perimeter walls of the building
(Fig. 33);
- be positioned according to the minimum distances specied in
current technical standards.
Combustion products exhaust of natural draught or fan
assisted appliances in open-top closed environments.
In spaces closed on all sides with open tops (ventilation pits,
courtyards etc.), direct combustion product exhaust is allowed for
natural draught or fan assisted gas appliances with a heat input
range from 4 to 35 kW, provided the conditions as per the current
technical standards are respected.

Table of Contents

Other manuals for Immergas VICTRIX OMNIA

Related product manuals