EasyManua.ls Logo

Integra DHC-80.1 - Connecting a Game Console

Integra DHC-80.1
164 pages
Print Icon
To Next Page IconTo Next Page
To Next Page IconTo Next Page
To Previous Page IconTo Previous Page
To Previous Page IconTo Previous Page
Loading...
35
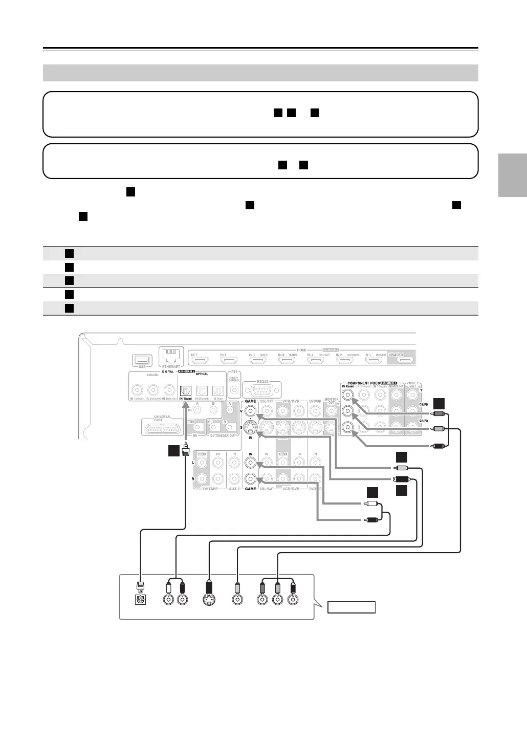
Connecting the AV controller—Continued
With connection , you can listen to and record audio from your game console or listen in Zone 2 or Zone 3.
To enjoy Dolby Digital and DTS, use connection . (To record or listen in Zone 2 or Zone 3 as well, use
and .)
Connecting a Game Console
Connection AV controller Signal flow Game console
COMPONENT VIDEO IN 3 (GAME) Component video output
GAME IN S S-Video output
GAME IN V Composite video output
GAME IN L/R Analog audio L/R output
DIGITAL OPTICAL IN 1 (GAME) Digital optical output
Step 1: Video Connection
Choose a video connection that matches your game console ( , , or ), and then make the connection.
You must connect the AV controller to your TV with the same type of connection.
A B C
Step 2: Audio Connection
Choose an audio connection that matches your game console ( or ), and then make the connection.
a b
a
b a
b
A
B
C
a
b
OPTICAL
OUT
AUDIO
OUT
L R
S VIDEO
OUT
VIDEO
OUT COMPONENT VIDEO OUT
Y PB PR
a
b
C
B
A
Game Console

Table of Contents

Other manuals for Integra DHC-80.1

Related product manuals