EasyManua.ls Logo

Integra DTR-6.8 - Zone 2; Connecting Zone 2

Integra DTR-6.8
126 pages
Print Icon
To Next Page IconTo Next Page
To Next Page IconTo Next Page
To Previous Page IconTo Previous Page
To Previous Page IconTo Previous Page
Loading...
109
Zone 2
With the Zone 2 function, you can enjoy one input
source in the main room and a different source in another
room.
1) Use another amp (receiver, integrated amp, or power
amp) in Zone 2 and connect your Zone 2 speakers to it.
2) Connect your Zone 2 speakers to this AV receiver.
Note:
For speaker connections and related cautions, see
page 21.
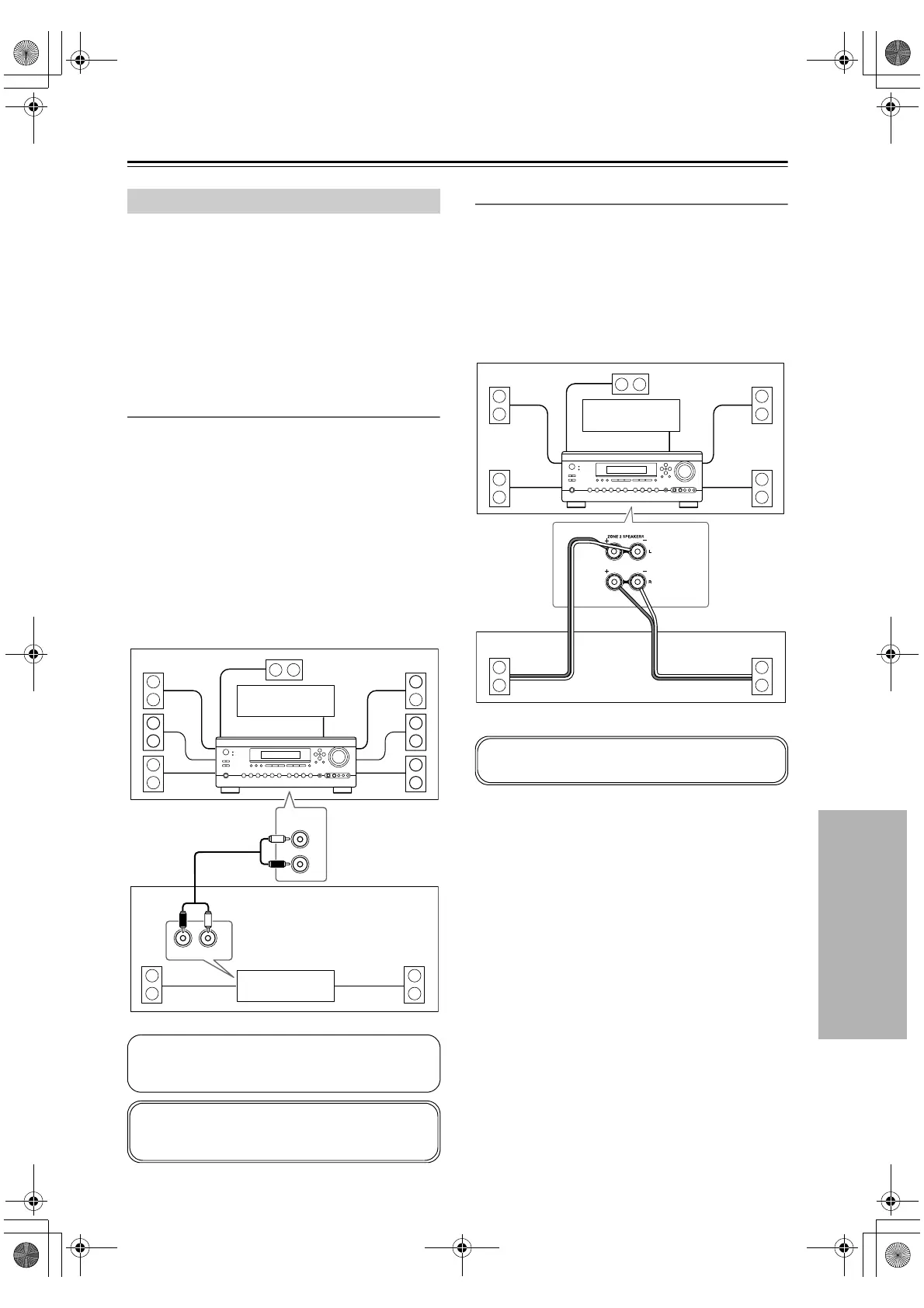
Using Another Amp in Zone 2
With this hookup, you can enjoy 7.1-channel playback in
the main room and a different stereo source in Zone 2. If
you use a receiver or integrated amp in Zone 2, the
volume for Zone 2 is adjusted on that unit. If you use a
power amp with no volume control in Zone 2, the vol-
ume for Zone 2 is adjusted on this AV receiver.
Hookup
Use an RCA audio cable to connect the AV receiver’s
ZONE 2 PRE OUT L/R jacks to an analog audio input
on the amp in Zone 2.
Connect the Zone 2 speakers to the speaker terminals
on the amp in Zone 2.
Using Only Speakers in Zone 2
With this connection method, you can use 5.1 surround
sound in the main room and play a different AV source
in Zone 2. The volume for Zone 2 is set on the AV
receiver.
Hookup
Connect your Zone 2 speakers to the AV receiver’s
ZONE 2 SPEAKERS terminals.
Connecting Zone 2
IN
R
L
ZONE 2
LINE OUT
R
L
Main room
Zone 2
TV
Receiver/integrated amp,
or power amp
AV receiver
If you’re using a receiver or integrated amp in Zone 2,
you don’t need to make any settings to use this hookup.
Proceed to “Using Zone 2” on page 112.
If you’re using a power amp with no volume control
in Zone 2, you must set the Zone 2 Out setting to Vari-
able (see page 111).
RL
Main room
TV
Zone 2
AV receiver
You must set the “Powered Zone 2” setting to “Act”
(Activated) in order to use this hookup (see page 110).
DTR-6.8_En.book Page 109 Wednesday, June 20, 2007 4:16 PM

Table of Contents

Other manuals for Integra DTR-6.8

Related product manuals