EasyManua.ls Logo

Integra DTR-6.8 - Connecting a VCR or DVD Recorder for Playback

Integra DTR-6.8
126 pages
Print Icon
To Next Page IconTo Next Page
To Next Page IconTo Next Page
To Previous Page IconTo Previous Page
To Previous Page IconTo Previous Page
Loading...
30
Connecting the AV Receiver—Continued
With this hookup, you can use your VCR’s tuner to listen to your favorite TV programs via the AV
receiver, useful if your TV has no audio outputs.
With connection , you can listen to the VCR or DVD recorder even in Zone 2.
To enjoy Dolby Digital and DTS, use connection or . (To listen in Zone 2 as well, use and , or and
.)
.
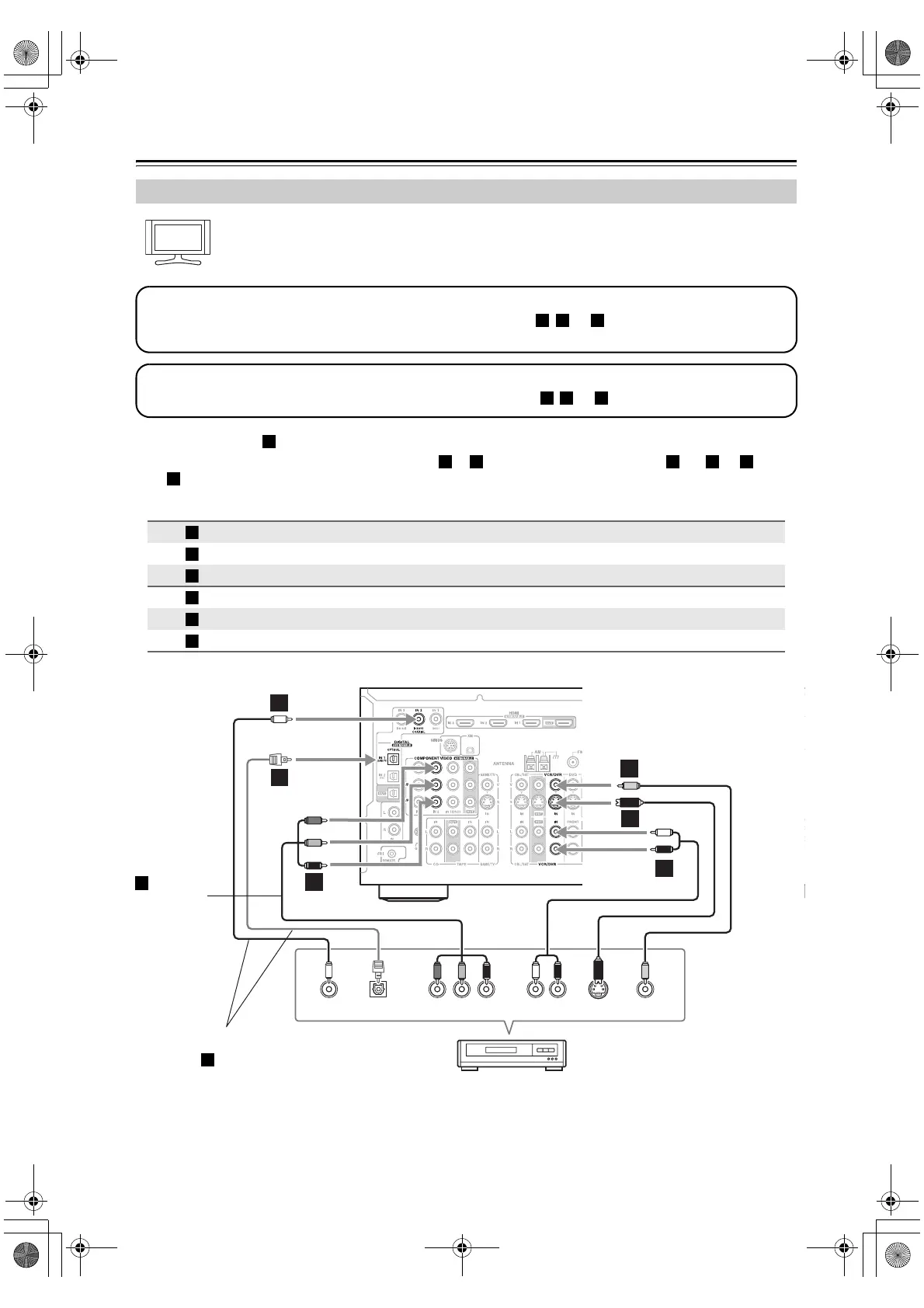
Connecting a VCR or DVD Recorder for Playback
Hint!
Step 1: Video Connection
Choose a video connection that matches your VCR or DVD recorder ( , , or
), and then make the connection.
You must connect the AV receiver to your TV via the same type of connection.
A B C
Step 2: Audio Connection
Choose an audio connection that matches your VCR or DVD recorder ( , , or ), and then make the connection.
a b c
a
b c a b a
c
Connection AV receiver Signal flow VCR or DVD recorder Picture quality
COMPONENT VIDEO IN 2
Component video output Best
VCR/DVR IN S
S-Video output Better
VCR/DVR IN V
Composite video output Standard
VCR/DVR IN L/R
Analog audio L/R output
DIGITAL COAXIAL IN 2 (VCR/DVR)
Digital coaxial output
DIGITAL OPTICAL IN 1 (GAME/TV)
Digital optical output
A
B
C
a
b
c
YCOAXIAL
OUT
PB
COMPONENT VIDEO OUT
P
R S VIDEO
OUT
AUDIO
OUT
VIDEO
OUT
LR
OPTICAL
OUT
b
c
A
B
C
B
a
C
VCR,
DVD recorder
Connect one or the other
Connection must be assigned (see page 49)
c
Connection
must be
assigned
(see
page 47)
A
DTR-6.8_En.book Page 30 Wednesday, June 20, 2007 4:16 PM

Table of Contents

Other manuals for Integra DTR-6.8

Related product manuals