EasyManua.ls Logo

Integra DTR-6.8 - Connecting a CD Player or Turntable

Integra DTR-6.8
126 pages
Print Icon
To Next Page IconTo Next Page
To Next Page IconTo Next Page
To Previous Page IconTo Previous Page
To Previous Page IconTo Previous Page
Loading...
37
Connecting the AV Receiver—Continued
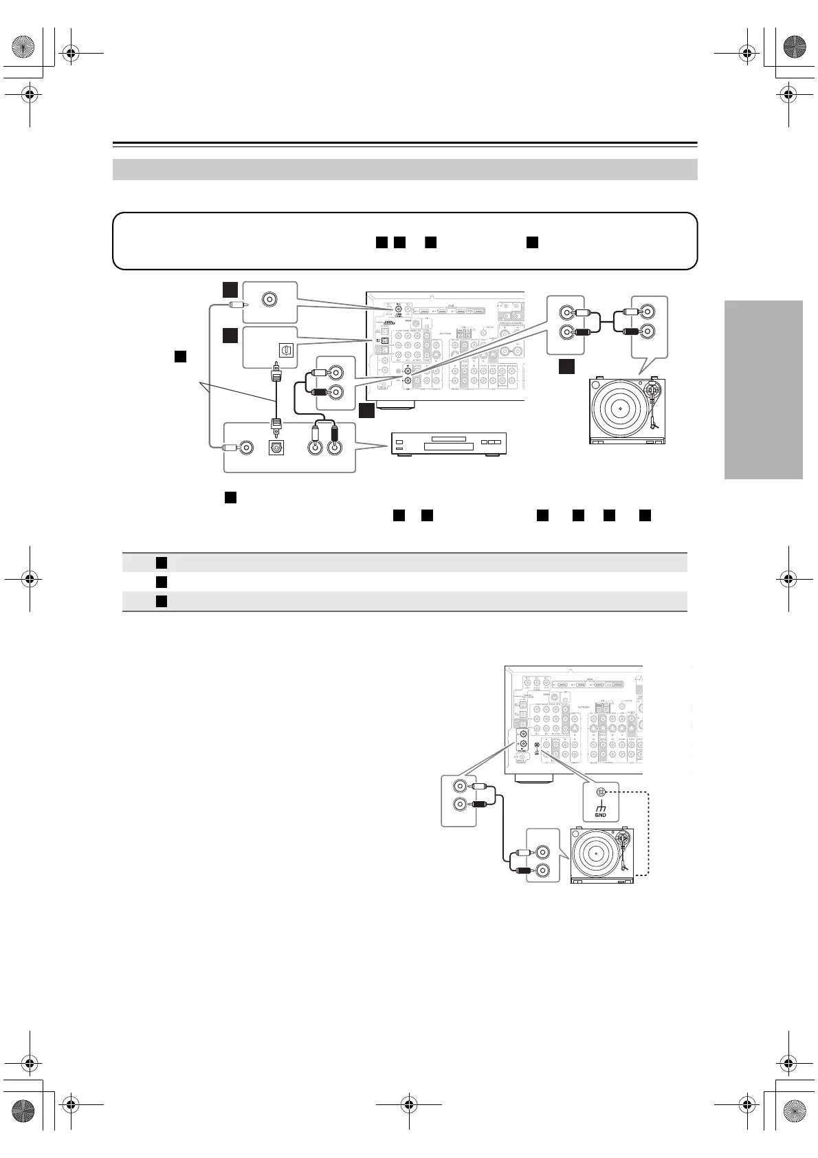
CD Player or Turntable (MM) with Built-in Phono Preamp
With connection , you can listen to and record audio from the CD player and listen in Zone 2.
To connect the CD player digitally, use connection or . (For recording, use and , or and .)
Turntable (MM) with no Phono Preamp Built-in
The AV receiver’s PHONO IN is designed for use with a
moving magnet (MM) type cartridge.
Use an analog audio cable to connect the AV receiver’s
PHONO IN L/R jacks to the audio output on your turn-
table.
Notes:
If your turntable has a ground wire, connect it to the
AV receiver’s GND screw. With some turntables, con-
necting the ground wire may produce an audible hum.
If this happens, disconnect it.
If your turntable has a moving coil (MC) type car-
tridge, you’ll need a commercially available MC head
amp or MC transformer. Connect your turntable to the
head amp or transformer, and connect that to the AV
receiver’s PHONO IN L/R jacks.
You can also use a phono equalizer to connect a turn-
table with an MC-type cartridge. See your phono
equalizer’s manual for details.
Connecting a CD Player or Turntable
Connection AV receiver Signal flow CD or turntable
CD IN L/R
Analog audio L/R output
DIGITAL COAXIAL IN 2 (VCR/DVR)
Digital coaxial output
DIGITAL OPTICAL IN 2 (CD)
Digital optical output
IN
L
R
L
R
CD
AUDIO
OUTPUT
OPTICAL
OUT
AUDIO
OUT
LR
COAXIAL
OUT
L
R
IN
(VCR/DVR)
IN 2
COAXIAL
IN 2
(CD)
OPTICAL
CD
b
c
a
a
Step 1:
Choose a connection that matches your CD player ( , , or ). Use connection for a turntable with a built-in
phono preamp.
a b c a
Turntable (MM) with
built-in phono preamp
CD player
Connect one or
the other
Connection
must be
assigned (see
page 49)
b
a
b c a b a c
a
b
c
L
R
AUDIO
OUTPUT
PHONO
R
L
IN
DTR-6.8_En.book Page 37 Wednesday, June 20, 2007 4:16 PM

Table of Contents

Other manuals for Integra DTR-6.8

Related product manuals