EasyManua.ls Logo

Integra DTR-7.6 - Connecting a CD Player; Connecting a Turntable

Integra DTR-7.6
96 pages
Print Icon
To Next Page IconTo Next Page
To Next Page IconTo Next Page
To Previous Page IconTo Previous Page
To Previous Page IconTo Previous Page
Loading...
31
Connecting Your Components
—Continued
•With connection , you can listen to and record audio from the CD player and listen in Zone 2.
•To connect the CD player digitally, use connection or . (For Zone 2, use and , or and .)
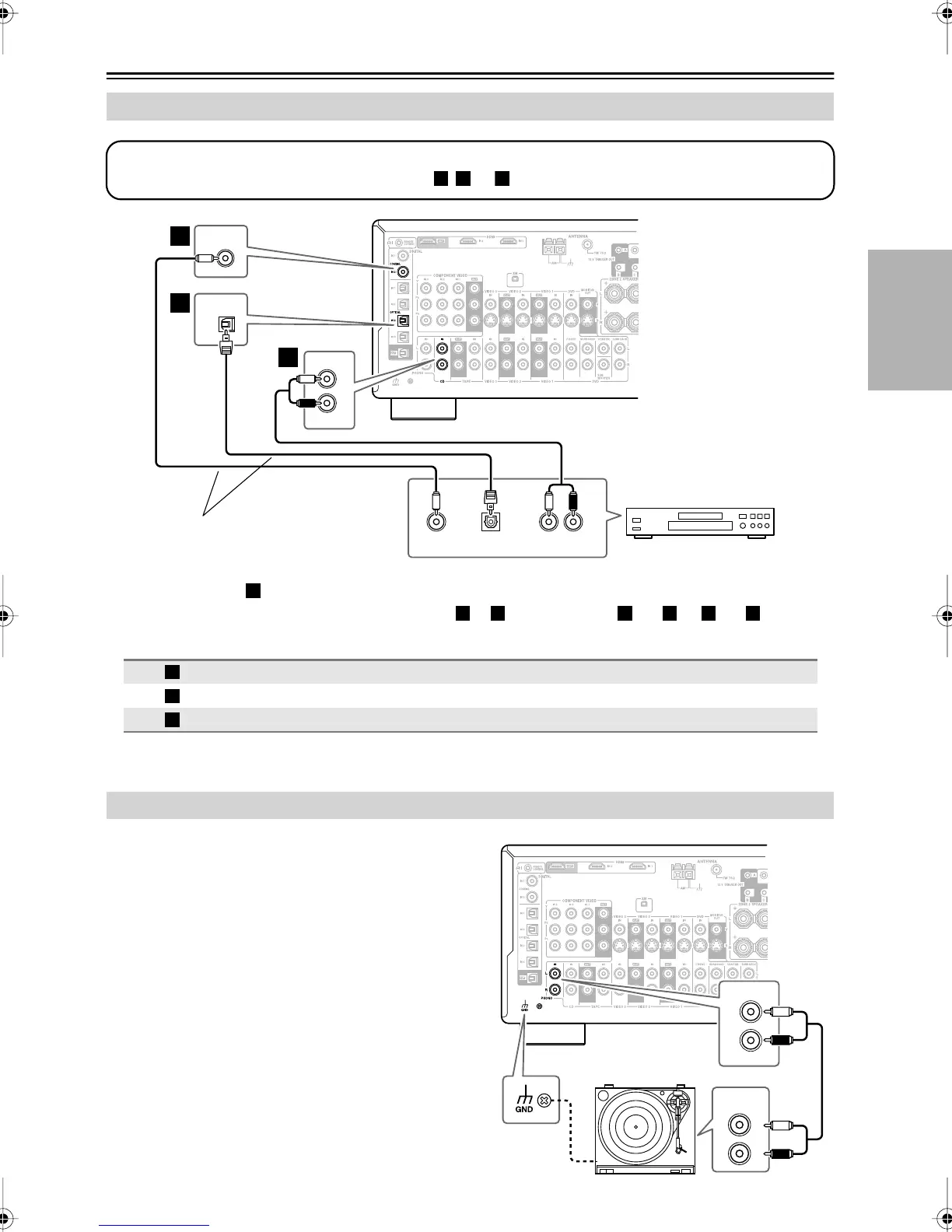
The AV receiver’s PHONO IN is for use with a moving
magnet (MM) type cartridge.
Use an analog audio cable to connect the AV receiver’s
PHONO IN L/R jacks to the audio output on your turn-
table.
Notes:
If your turntable has a ground wire, connect it to the
AV receiver’s GND screw. With some turntables, con-
necting the ground wire may produce an audible hum.
If this happens, disconnect it.
If your turntable has a moving coil (MC) type car-
tridge, you’ll need a commercially available MC head
amp or MC transformer. Connect your turntable to the
head amp or transformer, and connect that to the AV
receiver’s PHONO IN L/R jacks.
•You can also use a phono equalizer to connect a turn-
table with an MC-type cartridge. See the phono equal-
izer’s manual for details.
Connecting a CD Player
Connection AV receiver Signal flow CD
CD IN L/R
Analog audio L/R output
DIGITAL COAXIAL IN 2
Digital coaxial output
DIGITAL OPTICAL IN 3
Digital optical output
Connecting a Turntable
COAXIAL
IN 2
COAXIAL
OUT
AUDIO
OUT
LR
OPTICAL
OUT
OPTICAL
IN 3
L
R
IN
CD
b
c
a
Step 1:
Choose a connection that matches your CD player ( , , or ), and then make the connection.
a b
c
CD player
Connect one
or the other
a
b
c
a b a c
a
b
c
L
R
AUDIO
OUTPUT
PHONO
R
L
IN
DTR-7.6,6.6.book Page 31 Monday, September 26, 2005 1:40 PM

Table of Contents

Other manuals for Integra DTR-7.6

Related product manuals