EasyManua.ls Logo

INVT DA180-S5R0SG0

INVT DA180-S5R0SG0
316 pages
To Next Page IconTo Next Page
To Next Page IconTo Next Page
To Previous Page IconTo Previous Page
To Previous Page IconTo Previous Page
Loading...
DA180 series basic AC servo drive Wiring instructions
-24-
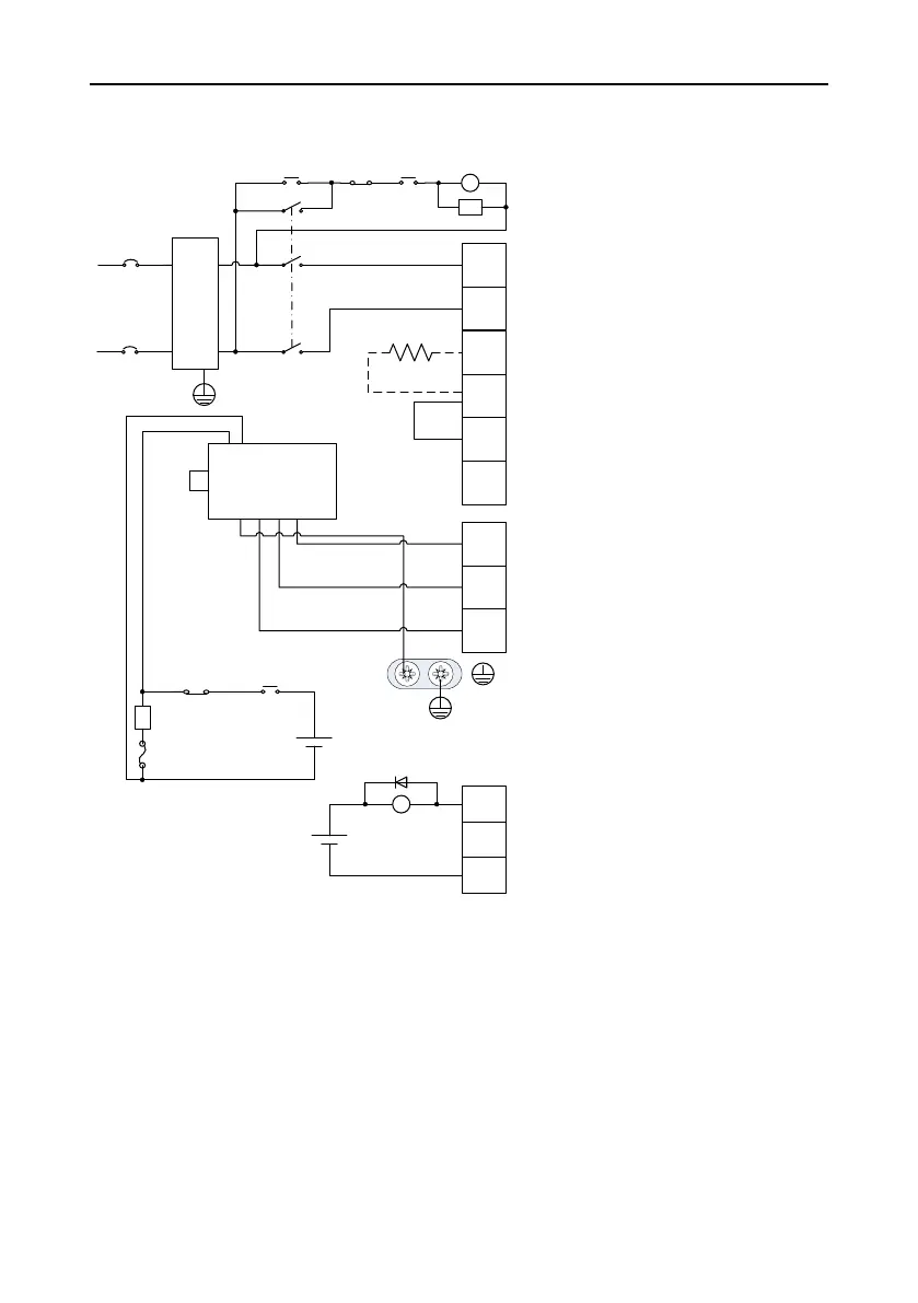
3.2 Main circuit terminal wiring (1PH 220V)
· Keep the cable for connecting B2
and B3 in place unless an external
regenerative brake resistor is
used.
· If you use an external regenerative
brake resistor, remove the
connection cable between B2 and
B3 and connect the resistor as
shown in the dashed box.
· Connect the servo motor cables to
the drive output terminals U, V,
and W according to the correct
phase sequence. Incorrect phase
sequence may cause a drive fault.
· Ground the servo drive properly.
Otherwise, electrical shocks may
be caused.
· Prepare the 24VDC power for
electromagnetic braking by
yourself and isolate it from the
DC12~24V power for signal
control.
· Pay attention to free-wheeling
diode connection. Reversed
polarity may cause drive damage.
· Employ this emergency stop
circuit.
· Add a surge absorber to each end
of the electromagnetic contactor
coil.
· Input voltage of power:
AC 220V(-15%)~240V(+10%)
Yellow/
Green
Surge
absorber
Fuse
Breaker
MC
MC
ALM
CN1
Emergency
stop button
RY
EMI
Filter
DC 12~24V
10%)
DC 24V
10%)
OFF
ALM
ON
+
-
+
-
Motor
L1
L2
B3
+
B2
U
V
W
-
DO-
DO+

Table of Contents

Related product manuals