EasyManua.ls Logo

JLG 260MRT - Page 91

JLG 260MRT
106 pages
Print Icon
To Next Page IconTo Next Page
To Next Page IconTo Next Page
To Previous Page IconTo Previous Page
To Previous Page IconTo Previous Page
Loading...
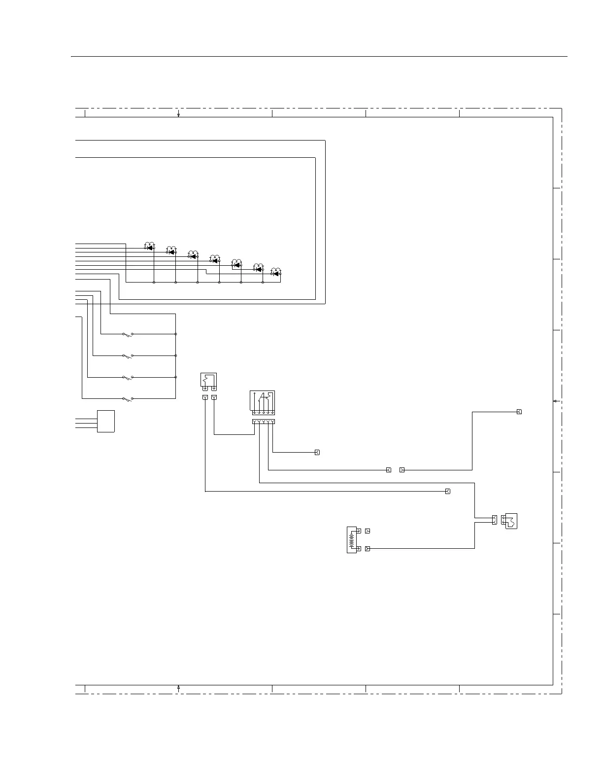
SECTION 3 - GENERAL ELECTRICAL INFORMATION & SCHEMATICS
3121801 3-25
1001109560-E
MAF03500
SHEET 2
A
B
C
D
E
F
G
H
12345
54321
ORN/WHT 55-20
ORN/WHT 55-21
ORN/WHT 55-22
ORN/WHT 55-23
ORN/WHT 55-24
ORN/WHT 55-25
BLACK
YEL/RED 2-20
BLACK
BLACK
BLACK
BLACK
WHITE
WHITE
WHITE
WHITE
*FOR CODE UPGRADE ONLY
1
2
3
4
GREEN
WHITE
BLACK
FL LJ
VALVE
Y18
FR LJ
VALVE
Y19
RL LJ
VALVE
Y20
RR LJ
VALVE
Y21
LJ EXTEND 1
VALVE
Y22
S25
FNT LFT STOWED
SWITCH
S26
FNT RHT STOWED
SWITCH
S27
REAR LFT STOWED
SWITCH
S28
REAR RHT STOWED
SWITCH
LJ EXTEND 2
VALVE
Y28
ANALYZER
CONNECTOR
87
30
87a
85
86
WHITE ENGINE INTERFACE
CONNECTORS POSITIONS 6 & 7
FULL_THROTTLE_RELAY
3740080
RL01
1
2
3
4
5
X03
1
X04
POS J2-31 AT GROUND CONTROL BOX
X05
7
X06
1
X07
CHAS GRND
X08
CHAS GRND
X09
6
X10
1
RED BAT+
RED BAT++
ORN HI_IDLE_CNTRL
RED HI_IDLE+
1001157517
FUSE
30A
FC30
1
2
FULL THROTTLE ACTUATOR
1
1
BATTERY
1
1
ENHANCE THROTTLE CONTROL OPTION
14
13
*
14
13
*
14
13
*
14
13
*
* N/O CONTACTS HELD CLOSED WHEN RETRACTED
OPEN WHEN DEPLOYED
Figure 3-21. Electrical Schematic - Sheet 4 of 4

Table of Contents

Other manuals for JLG 260MRT

Related product manuals