EasyManua.ls Logo

JLG 260MRT - Page 93

JLG 260MRT
106 pages
Print Icon
To Next Page IconTo Next Page
To Next Page IconTo Next Page
To Previous Page IconTo Previous Page
To Previous Page IconTo Previous Page
Loading...
SECTION 3 - GENERAL ELECTRICAL INFORMATION & SCHEMATICS
3121801 3-27
1001109561-C
MAF03510
SHEET 1
A
B
C
D
E
F
G
H
12345
54321
COL0
COL1
COL3
COL4
COL5
LCLK
TRIG
PCTL
ALRM
ROWO
ROW1
ROW2
SDATI
SCLK
SAATO
SPARE
COL0
COL1
COL2
COL3
COL4
COL5
QPRX
PLTE
QPSN
QPRG
PROP
FROP
FLOP
FSLP /
GLWP
HRNP
STRP
SPDP
LFTP
DRVP
PLATFORM DISPLAY
LCLK
COL2
RTP
LTP
CCW
YELLOW 9-1
YELLOW 10-1
DRIVE
SELECT
LIFT
SELECT
ENGINE
START
HORN
GLOW
PLUGS
L/J
SELECT
(L/J OPTION)
LO
HI
SPEED
SELECT
ORANGE 55-1
TAN 55-2
WHT/YEL 48-2
WHT/YEL 48-1
BLU/ORN 52-1
WHT/YEL 48-4
ORN/WHT 55-3
RLOP
VTLT
TILTX
TILTY
GND
IGN
RX
TX
GND
DNS
UPS
RVS
FWS
BRS
RTS
LTS
DPS
FUEL
DUAL-AXIS
ANALOG
TILT SENSOR
FUEL
SENDER
ENGT
CHPR
ALT
ALTL
CHPR
ENGT
ENGO
GND
GND
GND
HORN
LPV/GLWS
FPMP
VTLT
MAGP
SPEED
PICK UP
N.O. 70
TEMPERATURE
SWITCH
ENGINE LOW OIL PRESSURE
SWITCH (8PSI)
ENGINE
HIGH TEMP
SWITCH
BLACK 5
FUEL
PUMP
GAS
VALVE
GROUND
ELECTRONICS
LP
GAS
FUEL
SELECT
YEL/RED 2-6
YEL/RED 2-7
YEL/RED 2-8
YEL/RED 2-9
YEL/RED 2-10
YEL/RED 2-11
YEL/RED 2-12
YEL/RED 2-5
BRN/WHT 47-3
BRN/WHT 47-2
BRN/WHT
47-1
BRN/WHT 47-2_
BRN/WHT 47-3
BRN/WHT 47-4
ORN/RED 49-3
LIFT
DOWN
LIFT
UP
DRIVE
REV
DRIVE
FOR
BRAKESTEER
RIGHT
STEER
LEFT
DUMP
VALVE
BLUE
YELLOW
BLACK
BRN/WHT
47-5
YELLOW 9-2
YELLOW 10-2
ORANGE 55-7
ORANGE 7-1
ORANGE 8-1
TAN 3-2
WHT/YEL 48-9
WHT/YEL 48-7__
RED/WHT 50-1
RED
WHT/RED 57-2
WHT/RED 57-3
WHT/RED 57-4
BRN/WHT 47-1
YEL
ORN
RED/BLK
YEL/BLK
ORN/BLK
BLU/BLK
BRN/BLK
BLK/RED
YEL/RED
BRN
ORN/RED
BLU/RED
BRN/RED
BLACK 2B
BLACK 8
WHITE
DSNT
MOTN
WHT/RED 57-5
GND
GACT
BLACK 9
WHT/YEL 48-8
ACTUATOR
GND
CHOKE
GND
1K OHM POT
W/ 150 OHM
CURRENT LIMITING
RESISTORS
4.5V OUTPUT
2.3V @ CENTER
IGN
J2-5
WHT/YEL 48-6_
SPARE
SPARE
SPARE
SPARE
SPARE
SPARE
TILT
ALARM
LP
VALVE
J2-3
J2-10
J2-8
J2-9
J2-16
J2-6
J2-7
J2-17
J2-18
J3-4
J3-3
J3-2
J3-1
J5-4
J5-3
J5-2
J5-1
J1-4
J1-5
J1-6
J1-10
J1-11
J1-12
J1-16
J1-21
J1-7
J1-17
J1-8
J1-9
J1-13
J2-30
J2-29
J2-40
J2-39
J2-38
J2-37
J2-36
J2-35
J2-34
J2-33
C
D
J1-1
J3-4
J3-5
J2-1
J2-2
J2-3
J2-4
J2-5
J2-6
J2-7
J2-8
J2-9
J2-10
J2-11
J3-1
J3-2
J3-3
G
H
J
K
L
M
N
F
O
P
Q
J4-7
J4-6
J4-5
J2-12
J2-13
J2-14
J2-15
J1-24
J2-21
J2-11
J2-26
J2-20
J2-23
J2-24
PGY2
J3-5
J1-3
J1-4
J1-5
J1-6
J1-7
J1-9
J1-8
J1-10
J2-22
J2-4
PGY5
PGY6
PGY8
PGY7
PGY3
J1-22
J1-23
J2-25
J2-27
PGY4
PGW3
J2-31
GENERATOR
YEL/RED 2-5B
CHOKE
WHT/YEL 48-10
CHK
BLK/BLU
P2-1 R
BLU/ORN 52-4
GENERATOR
RELAY
87A
87
30
86
GENERATOR
VALVE
BLU/ORN 52-4
BLU/ORN 52-4B
CHOKE
RELAY
87A
87
30
86
WHT/YEL 48-11
CHOKE
LOCATED
ON GAS
ENGINE
RED 1-1(12)
THIS SYMBOL IS
A WIRE/CABLE
CONTINUATION TO
ANOTHER LOCATION
ON THE DRAWING
C8
A1
LETTER-NUMBER
INDICATES OTHER
LOCATION
85
20 AMP
(NOTE 1)
(NOTE 1)
(NOTE 1)
(NOTE 1)
(NOTE 1)
(NOTE 1)
(NOTE 1)
(NOTE 1)
1
2
3
4
TELEMATICS
READY
RED 1-1C
YEL/RED 2-5B
BLACK 10
YEL/RED 2-3B
SHT1-E6
TO P3
SHT1-C8
TO PGW5
5A FUSE
TO LEVELING
JACKS CIRCUIT
P3
3
4
*
* DESCENT ALARM J1(22)-P3(3)
MOTION ALARM J1(23)-P3(4)
ANALYZER
BLACK 5
RED/BLU
P2-2 S
ORN/RED
1
U
BLACK
2
T
OVERLOAD LAMP
PLATFORM
SHT2-H8
SHT2-H8
SHT2-G8
HORN
BRN/WHT 47-6B
BLACK 2
BLU/ORN 52-3
ALARM
GND
1
2
3
4
1
7
6
8
5
3
2
3
2
32
5
8
6
7
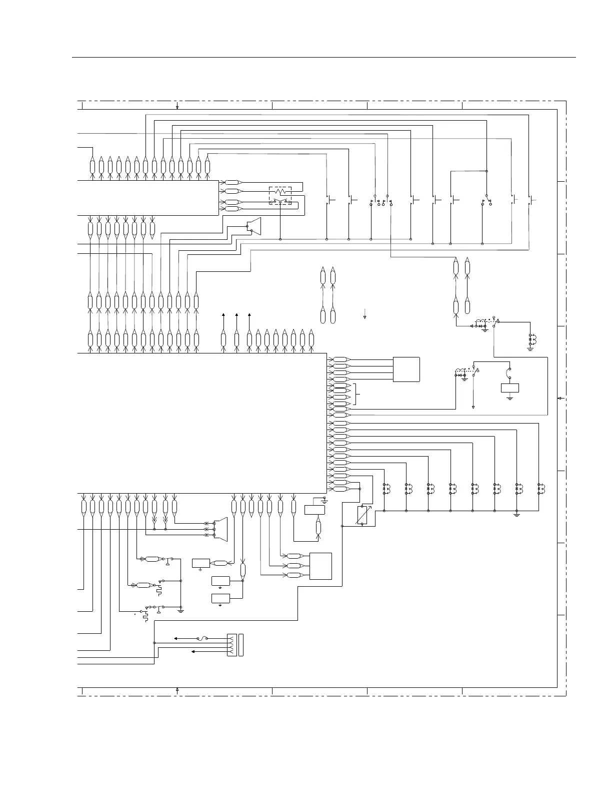
Figure 3-23. Electrical Schematic - (w/ Generator) - Sheet 2 of 4

Table of Contents

Other manuals for JLG 260MRT

Related product manuals