EasyManua.ls Logo

Keysight ixia UHD100T32 - Chapter 3: Getting Started Workflow; Workflow Overview

Keysight ixia UHD100T32
85 pages
To Next Page IconTo Next Page
To Next Page IconTo Next Page
To Previous Page IconTo Previous Page
To Previous Page IconTo Previous Page
Loading...
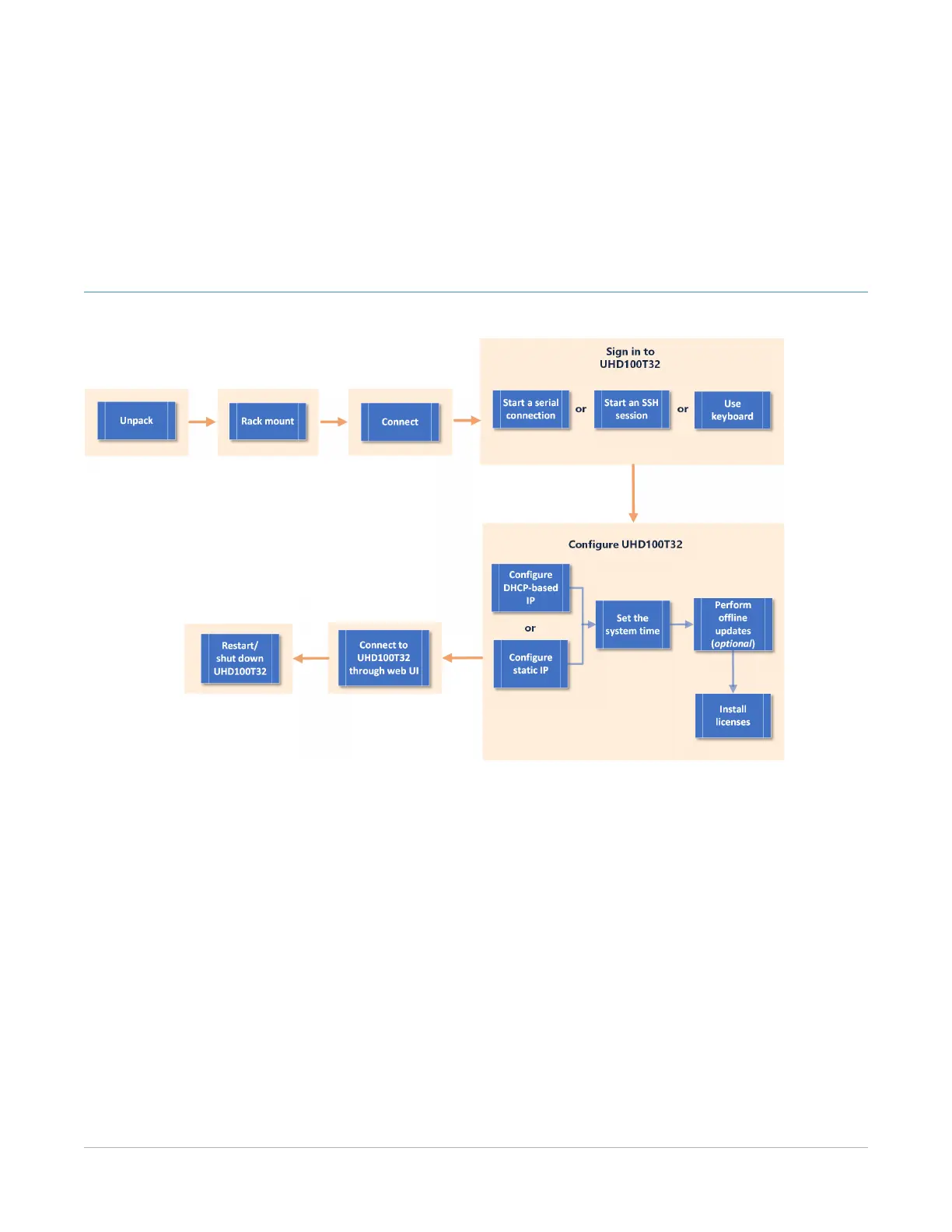
CHAPTER 3 Getting started workflow
The workflow to get started with the UHD100T32 fixed chassis is illustrated as follows:
13 913-2626-01

Related product manuals