EasyManua.ls Logo

Keysight N9030B - Page 1151

Keysight N9030B
2852 pages
Print Icon
To Next Page IconTo Next Page
To Next Page IconTo Next Page
To Previous Page IconTo Previous Page
To Previous Page IconTo Previous Page
Loading...
3 Spectrum Analyzer Mode
3.6 Power Stat CCDF Measurement
Single-Attenuator Models
Dual-Attenuator models
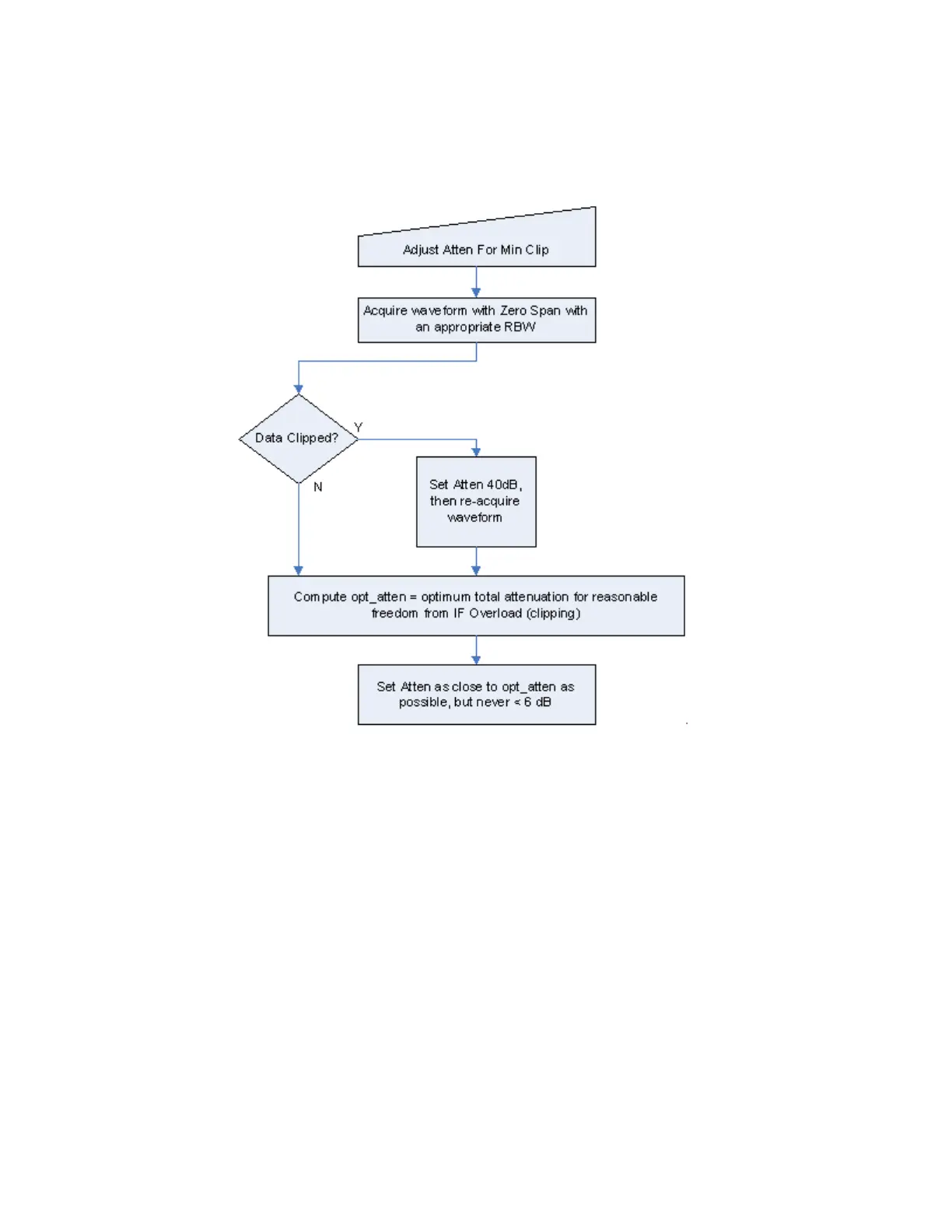
"Adjust Atten for Min Clipping" on page 1963 or "Pre-Adjust for Min Clipping" on
page 1149 selection is Mech + Elec Atten:
Spectrum Analyzer Mode User's &Programmer's Reference 1151

Table of Contents

Other manuals for Keysight N9030B

Related product manuals