EasyManua.ls Logo

Keysight N9030B - Page 1780

Keysight N9030B
2852 pages
Print Icon
To Next Page IconTo Next Page
To Next Page IconTo Next Page
To Previous Page IconTo Previous Page
To Previous Page IconTo Previous Page
Loading...
3 Spectrum Analyzer Mode
3.10 TOI Measurement
Single-Attenuator Models
Dual-Attenuator models
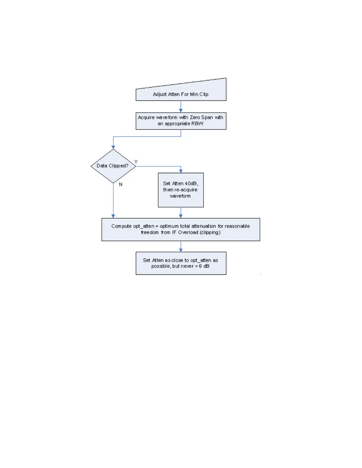
"Adjust Atten for Min Clipping" on page 1963 or "Pre-Adjust for Min Clipping" on
page 1778 selection is Mech + Elec Atten:
1780 Spectrum Analyzer Mode User's &Programmer's Reference

Table of Contents

Other manuals for Keysight N9030B

Related product manuals