EasyManua.ls Logo

Keysight N9030B - Page 1966

Keysight N9030B
2852 pages
Print Icon
To Next Page IconTo Next Page
To Next Page IconTo Next Page
To Previous Page IconTo Previous Page
To Previous Page IconTo Previous Page
Loading...
3 Spectrum Analyzer Mode
3.13 Phase and Amplitude vs Time Measurement
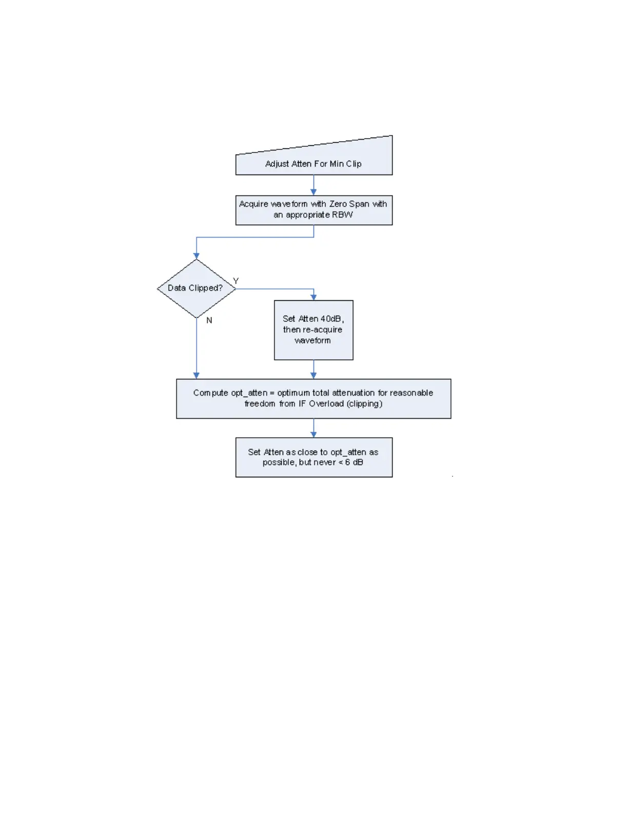
Single-Attenuator Models
Dual-Attenuator models
"Adjust Atten for Min Clipping" on page 1963 or "Pre-Adjust for Min Clipping" on
page 1964 selection is Mech + Elec Atten:
1966 Spectrum Analyzer Mode User's &Programmer's Reference

Table of Contents

Other manuals for Keysight N9030B

Related product manuals