EasyManua.ls Logo

Keysight N9030B - Page 743

Keysight N9030B
2852 pages
To Next Page IconTo Next Page
To Next Page IconTo Next Page
To Previous Page IconTo Previous Page
To Previous Page IconTo Previous Page
Loading...
3 Spectrum Analyzer Mode
3.4 Occupied BW Measurement
Single-Attenuator Models
Dual-Attenuator models
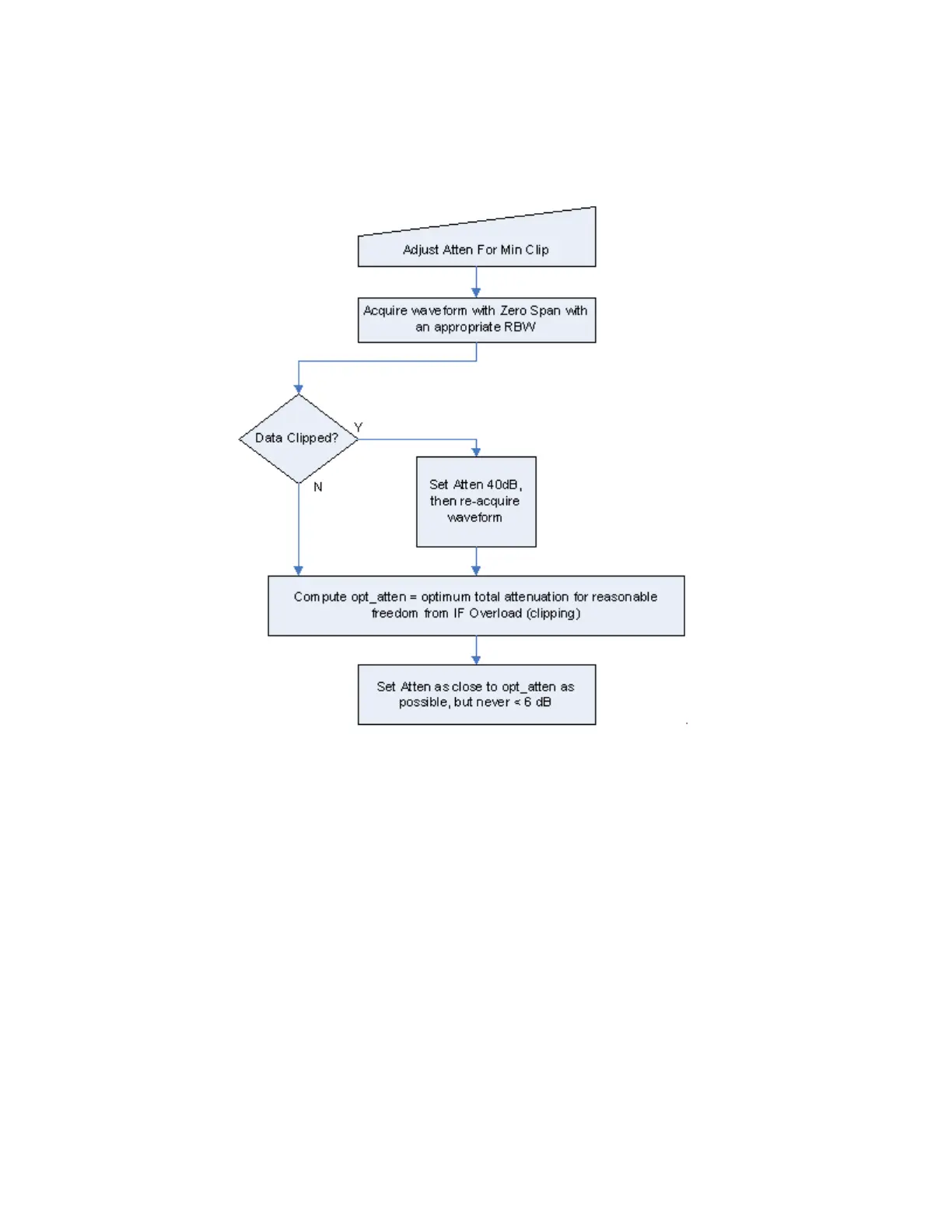
"Adjust Atten for Min Clipping" on page 1963 or "Pre-Adjust for Min Clipping" on
page 741 selection is Mech + Elec Atten:
Spectrum Analyzer Mode User's &Programmer's Reference 743

Table of Contents

Other manuals for Keysight N9030B

Related product manuals