EasyManua.ls Logo

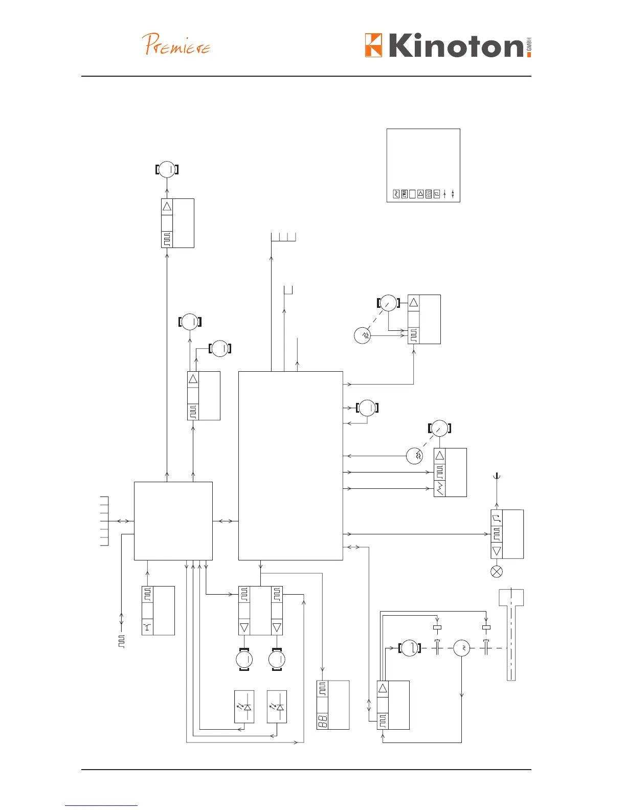
Kinoton FP 38 E Premiere - Block Diagram (Signals)

Kinoton FP 38 E Premiere
103 pages
Print Icon
To Next Page IconTo Next Page
To Next Page IconTo Next Page
To Previous Page IconTo Previous Page
To Previous Page IconTo Previous Page
Loading...

Issue: 08/2012

 
D i g i t a l D i s p l a y
µ P
Computer
A mp l i f i er
A n a l og
D i g i t a l
A ud i o -So u n d
B i - di r e c t. S i gn a l
S i g n a l + D i r e c t .
µ P
H AL L - s e ns.
P E C - 8 0 - 4 7
S o u nd s ha f t
M
Fl yw hee l (o pt ion )
Clu tch
Clu tch
Fl y wh e el
G
Sp e ed - Di s pl . (o p t. )
F C S- 8 0 - 01
FO CU S dr iv e
M
F oc u s ( o p t io n )
I P D - 8 0 - 1 1
S d . -P r o .
Au d i o
3 5 / 1 6 ( o p t i o n )
FPS3 5
G
M
3 ~
ENCODER
SPROCKET-DRIVE
µ P
M
INTERMITTEND-
I P D - 8 0 - 0 6
u p p e r s h a f t
Fr i c t .- Co nt r . ( op t. )
FRICTION
G
K ey b o ar d
C / O
SHUTTER
ENCODER
I P D - 8 0 - 1 1
Len z e
M
dr i ve
F re q u .- i n ve r t .
SPROCKET-DRIVE
3 ~
FEED-B OT TOM-
X EN O N -Re l a is
PILOT-L IGHT
HEATFILTER
SKA TE- LIF T
DO WSE R, C/ O
l o w e r s h a f t
µ P
µ P
M
upp er
R U N - R e la is
lo w er
µ P s / a m p l i f i e r s
I R -F i l m b r e a k
M
C e n t r a l b o ar d
I P D - 80 - 0 1
S oun d -
l a m p
µ P
3 A C S er vo - Am p.
µ P
M
APE RTUR E drive
µ P
S o u n d D e v i c e s
M S K - 8 0 - 0 3
f i l m b r e a k l o g i c
O p t o c o u p l e r s a n d
S i gn a l I n t e r f a c e
I P D - 80 - 1 0
A ut o m a t ion
M
TU RRE T drive
Tu rr et/ Ap er t .( op t.)
3 5 mm - S i g n a l

Table of Contents

Related product manuals