EasyManua.ls Logo

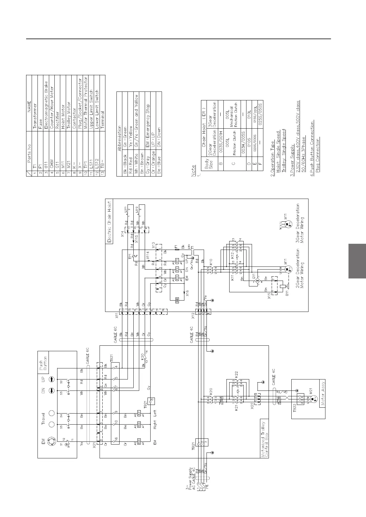
KITO ER2 - Wiring Diagram of Single Speed ER2 M

KITO ER2
164 pages
Print Icon
To Next Page IconTo Next Page
To Next Page IconTo Next Page
To Previous Page IconTo Previous Page
To Previous Page IconTo Previous Page
Loading...
145
(to be continued)
A
Technical Material
Wiring Diagram of Single Speed ER2M
230V class , 400V class , 500V class (Plug Connection)

Table of Contents

Related product manuals