EasyManua.ls Logo

LAUNCH TECH X-431 - 4 Initial Use; 4.1 Getting Started; 4.2 Register & Download Diagnostic Software

LAUNCH TECH X-431
130 pages
Print Icon
To Next Page IconTo Next Page
To Next Page IconTo Next Page
To Previous Page IconTo Previous Page
To Previous Page IconTo Previous Page
Loading...
LAUNCH X-431 Throttle User Manual
15
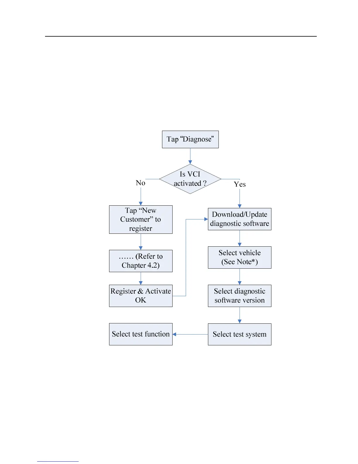
4 Initial Use
4.1 Getting Started
For new users, please follow the operation chart shown in Fig. 4-1 to start using
X-431 Throttle.
Fig. 4-1
Note*: If “VIN Scan” function is performed, this step shall not apply.
4.2 Register & Download Diagnostic Software
4.2.1 User registration
On the home screen, tap the application icon to launch it, a dialog box similar to
the following will pop up on the screen:

Table of Contents

Related product manuals