EasyManua.ls Logo

LAUNCH TECH X-431 - 4.4 Communication Setup

LAUNCH TECH X-431
130 pages
Print Icon
To Next Page IconTo Next Page
To Next Page IconTo Next Page
To Previous Page IconTo Previous Page
To Previous Page IconTo Previous Page
Loading...
LAUNCH X-431 Throttle User Manual
23
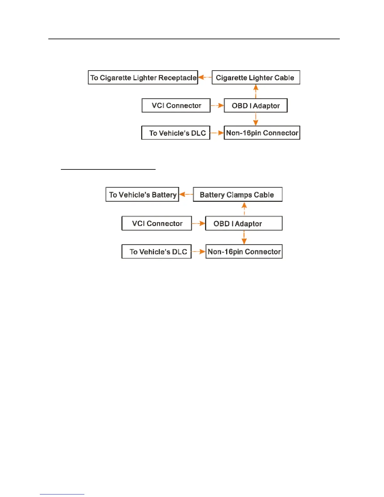
OBD I adaptor.
Fig. 4-12
B. Battery Clamps Cable: Connect one end of the battery clamps cable to
vehicle’s battery, and the other end to the power jack of OBD I adaptor.
Fig. 4-13
4.4 Communication Setup
There are two kinds of ways available for X-431 Throttle to pair with the VCI
device.
4.4.1 Pairing up via wireless (BT) communication
1. Connect one end of the USB cable (optional) to the Mini USB port of the VCI
device.
2. Connect the other end to the USB port of the PC. The power indicator of the
VCI lights up.
3. Enter Bluetooth setting screen by tapping “Settings” -> “Bluetooth”, slide the
Bluetooth switch to ON and X-431 Throttle starts searching for all available
Bluetooth device.
4. Tap the desired VCI to pair and match. By default, the Bluetooth ID of the VCI
is 98********00 (where ******** stands for 8 digits).
5. If the Bluetooth pair request pops up on the screen, enter the request pin
code (default code: 0000 or 1234).

Table of Contents

Related product manuals