EasyManua.ls Logo

Lenze E84DGFCG Series - EtherNet;IP state diagram

Lenze E84DGFCG Series
149 pages
To Next Page IconTo Next Page
To Next Page IconTo Next Page
To Previous Page IconTo Previous Page
To Previous Page IconTo Previous Page
Loading...
Data transfer
EtherNet/IP state diagram
43
Lenze · Decentralised frequency inverter 8400 motec (EtherNet/IP™ option) · EDS84DMOTEIP EN 2.0 - 10/2013
_ _ _ _ _ _ _ _ _ _ _ _ _ _ _ _ _ _ _ _ _ _ _ _ _ _ _ _ _ _ _ _ _ _ _ _ _ _ _ _ _ _ _ _ _ _ _ _ _ _ _ _ _ _ _ _ _ _ _ _ _ _ _ _
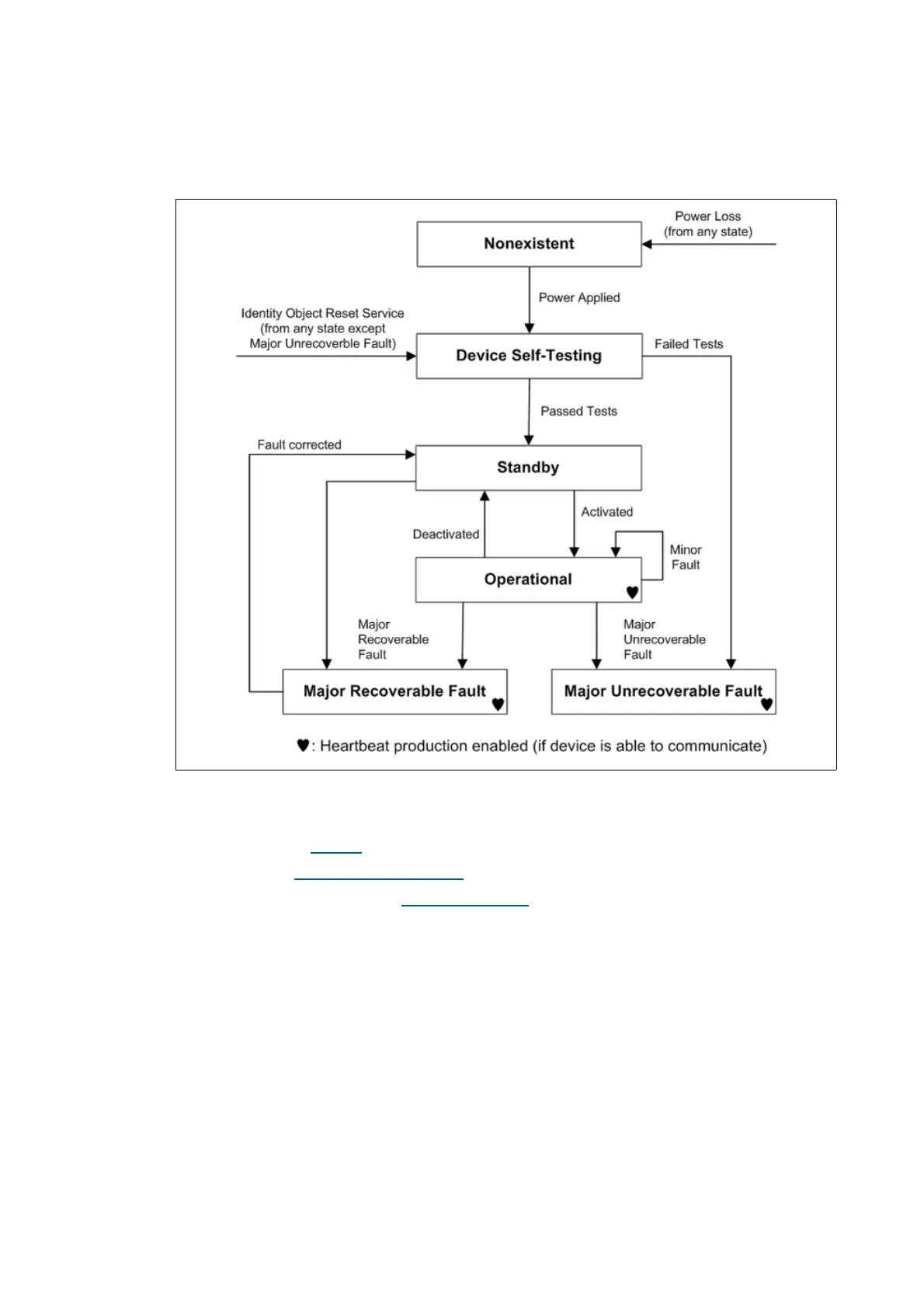
7.3 EtherNet/IP state diagram
[7-1] EtherNet/IP state diagram
The current EtherNet/IP device state is ...
output via code C13861
;
output in the Identity Object (1 / 0x01)
( 110) via instance attributes 5 and 8;
indicated via the MS LED (see LED status displays
( 78)).

Table of Contents

Related product manuals