EasyManua.ls Logo

Link G4 Storm - Electronic Throttle Control; Rotary Engine Wiring

Link G4 Storm
63 pages
Print Icon
To Next Page IconTo Next Page
To Next Page IconTo Next Page
To Previous Page IconTo Previous Page
To Previous Page IconTo Previous Page
Loading...
G4 Wiring and Installation Manual46
© 2009 Link
Inlet RH
DI 2
Aux 2
Exhaust or Exhaust LH
DI 3
Aux 3
Exhaust RH
DI 4
Aux 4
Solenoids MUST be wired directly to an auxiliary output channel DO NOT wire continuously
variable valve timing solenoids through a relay as high frequency switching is used.
Some factory systems use 12V switching to control VVT solenoids. These solenoids must
be rewired to be ground switching.
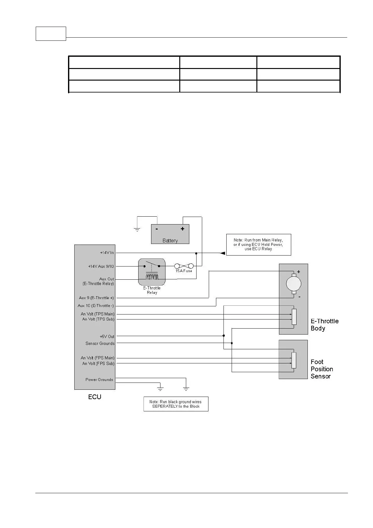
8.7 Electronic Throttle Control
At the time of writing this manual G4 Xtreme ECUs are equipped with tested Electronic
Throttle Control hardware but not released with this feature enabled.
This section of the manual will be updated once the feature is enabled.
E-Throttle Wiring
9 Rotary Engine Wiring
This section outlines wiring of G4 ECU's to Rotary engines. Wiring of Injection, Ignition and
Metering Oil Pump control is covered. This applies to two, three and four rotor engines.

Table of Contents