EasyManua.ls Logo

Magnetek Elevator HPV1000 AC - Electrical Installation; Electrical Interconnections and Wiring

Magnetek Elevator HPV1000 AC
84 pages
Print Icon
To Next Page IconTo Next Page
To Next Page IconTo Next Page
To Previous Page IconTo Previous Page
To Previous Page IconTo Previous Page
Loading...
4 MAGNETEK HPV1000 AC Elevator Drive Technical Manual
3 Electrical Installation
3 Electrical Installation
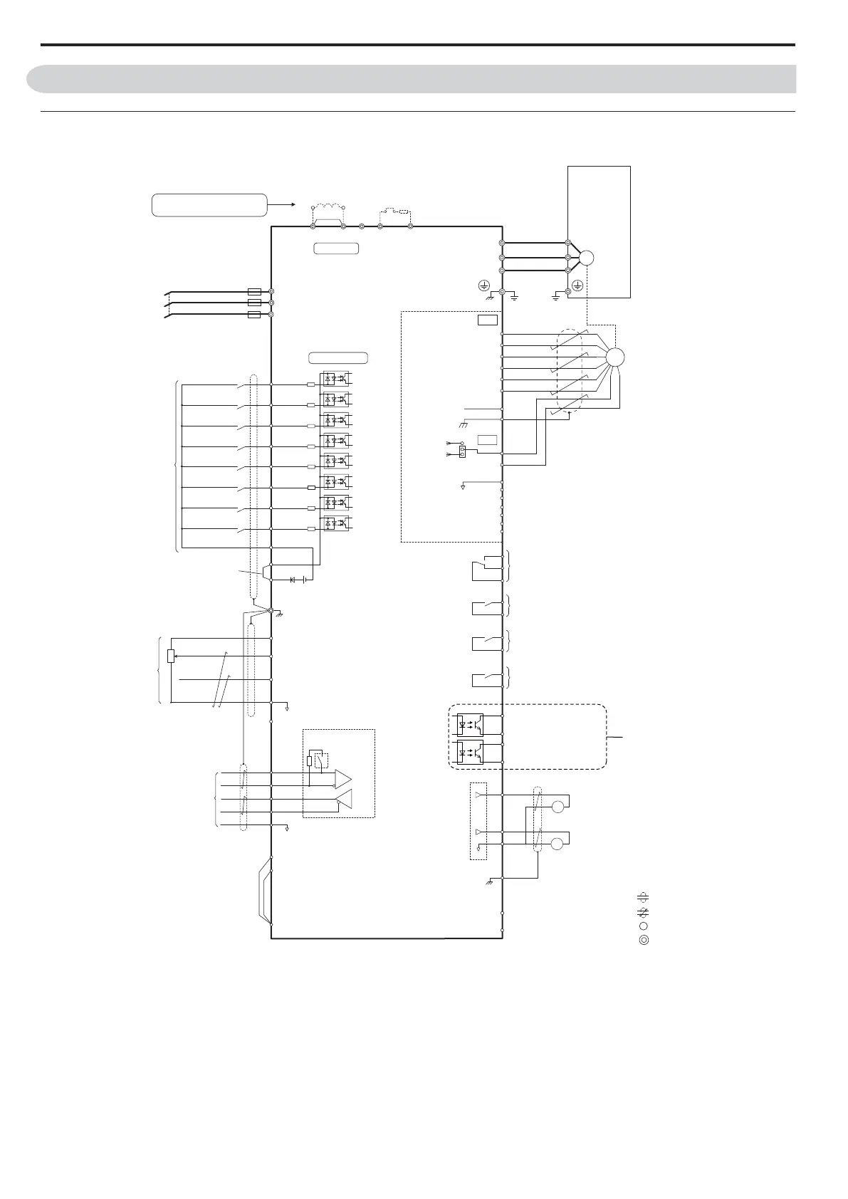
Electrical Interconnections
Note: 1. The drive should be implemented in the system in a way so that a drive fault causes the safety chain to open. Always use terminal
MA-MB-MC for this purpose.
<1> Remove the jumper when installing a DC reactor. Models 4045 up to 4216 come with a built-in DC reactor.
<2> Never short terminals SP and SN, as doing so will damage the drive.
<3> Disconnect the wire jumper between H1-HC and H2-HC when utilizing the Safe Disable inputs.
Shield ground terminal
++
DM
DM
H
1
H2
HC
R/L1
S/L2
T/L3
Fuse
P1
P2
C1
C2
Photo Coupler 1
Photo Coupler 2
Digital output
5 to 48 Vdc
2 to 50 mA
(default setting)
+
+
++
Never connect power supply lines
to the B2, +1, +2, B1 terminals
DC link choke
(option)
UX
Thermal relay
(option)
+
+
++
+
UX
S
1
S2
S3
S4
S5
S6
S7
A1
A2
0
V
AC
R
R
S
S
IG
HPV1000
Drive
B112
B2
2
kΩ
S8
SC
0 V
FM
AM
AC
E (G)
<1>
+
24 V
+V
MA
M
1
M2
MB
MC
Jumper
Braking resistor
(option)
Logic Input 1
Logic Input 3
Logic Input 4
Logic Input 5
Logic Input 8
Multi-function
digital inputs
Sink / Source mode
selection wire jumper
(default: Sink)
Multi-function
analog inputs
Power supply +10.5 Vdc, max. 20 mA
Analog Input 1
-10 to +10 Vdc (20 k
Ω
)
Analog Input 2
-10 to +10 Vdc (20 k
Ω
)
V
Power supply, -10.5 Vdc, max. 20 mA
comm. RS485/422
max. 115.2 kBps
Termination resistor
(120
Ω
, 1/2 W)
DIP
Switch S2
Fault
250 Vac, max. 1 A
30 Vdc, max 1 A
(min. 5 Vdc, 10 mA)
Multi-function relay output
250 Vac, max. 1 A
30 Vdc, max 1 A
(min. 5 Vdc, 10 mA)
Multi-function analog output 1
-10 to +10 Vdc (2mA)
Multi-function analog output 2
-10 to +10 Vdc (2mA)
Main Circuit
Control Circuit
shielded line
twisted-pair shielded line
main circuit terminal
control circuit terminal
M3
M4
Multi-function relay output
250 Vac, max. 1 A
30 Vdc, max 1 A
(min. 5 Vdc, 10 mA)
M5
M6
Multi-function relay output
250 Vac, max. 1 A
30 Vdc, max 1 A
(min. 5 Vdc, 10 mA)
SP
SN
FM
+
AM
Logic Input 2
Logic Input 6
Logic Input 7
M
U/T
1
V/T2
W/T
U/T1
V/T2
W/T3
3
Ground
EDM (Safety Electronic Device Monitor)
Safe Disable inputs
PG-X3
Option
Encoder
<2>
<3>
Figure 3
TB1
TB2
A
+
A
B+
B
Z+
Z
a+
a
b+
b
z+
z
IP
IG
SD
FE
SG
A Channel
A-Channel
B Channel
B-Channel
Z Channel
(if present)
Z-Channel (if present)
NC
CN3
12V
5V
Encoder
Voltage
Selection
+
vdc
0v