EasyManua.ls Logo

Makeblock Ultimate 2.0 - Ranger Bluetooth Signal Detection Troubleshooting

Makeblock Ultimate 2.0
120 pages
Print Icon
To Next Page IconTo Next Page
To Next Page IconTo Next Page
To Previous Page IconTo Previous Page
To Previous Page IconTo Previous Page
Loading...
40
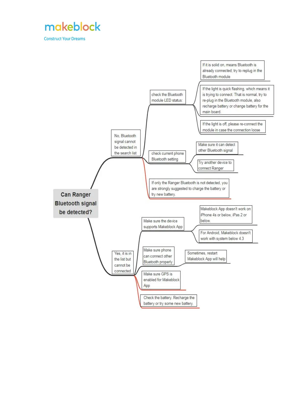
Note: Battery is very important, for any abnormal phenomenon happens to the robot, you are
strongly suggested to change new battery.
If you fail to connect in mBlock App, you can also refer to the above chart.

Table of Contents

Other manuals for Makeblock Ultimate 2.0

Related product manuals