EasyManua.ls Logo

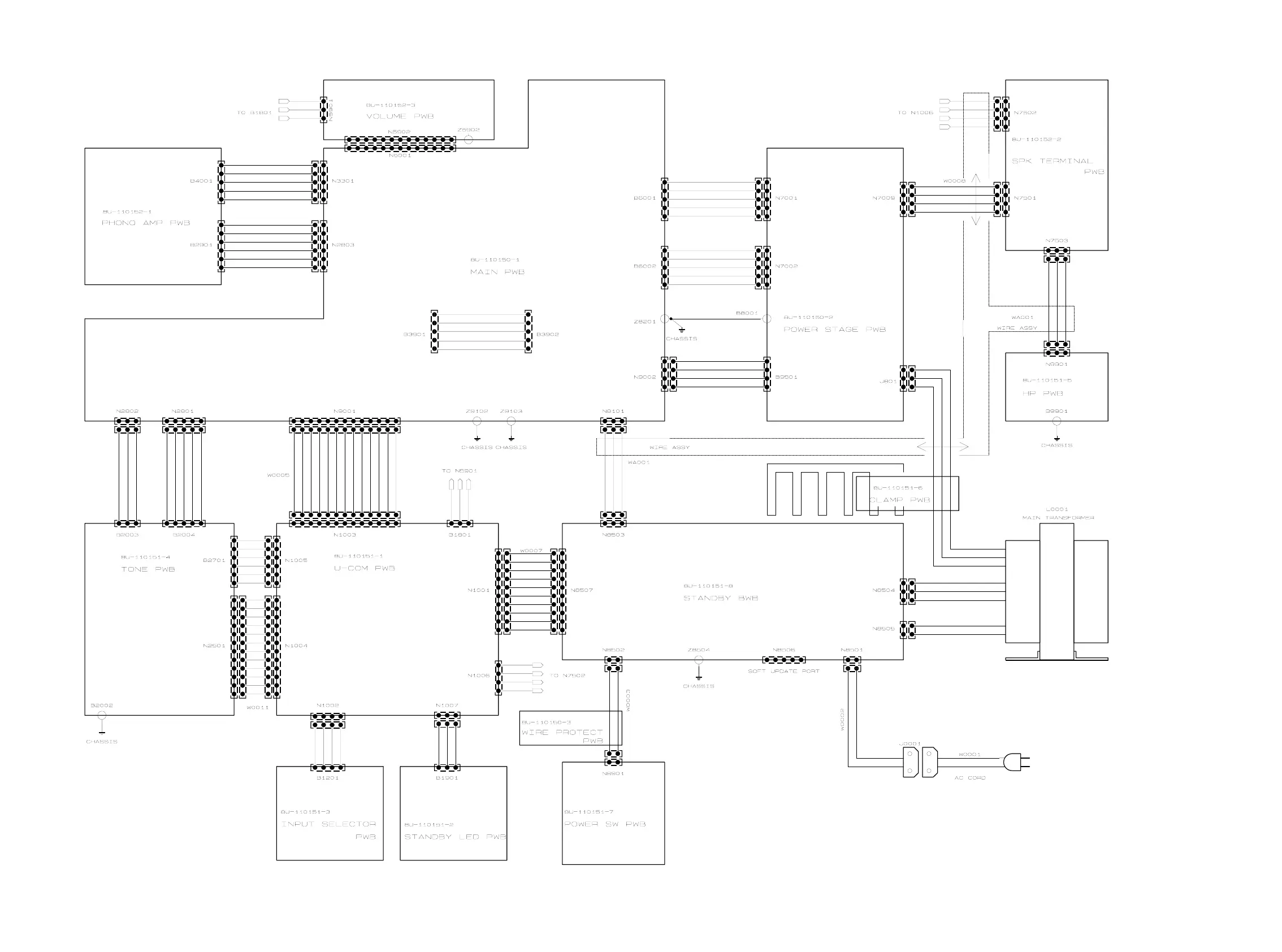
Marantz PM8005 - WIRING AND PCB LAYOUTS; Wiring Diagram

Marantz PM8005
51 pages
Print Icon
To Next Page IconTo Next Page
To Next Page IconTo Next Page
To Previous Page IconTo Previous Page
To Previous Page IconTo Previous Page
Loading...
WIRING DIAGRAM
24

Other manuals for Marantz PM8005

Related product manuals