EasyManua.ls Logo

Marantz PM8005 - Schematic Diagrams

Marantz PM8005
51 pages
Print Icon
To Next Page IconTo Next Page
To Next Page IconTo Next Page
To Previous Page IconTo Previous Page
To Previous Page IconTo Previous Page
Loading...
GND LINE
POWER- LINE
POWER+ LINE
ANALOG AUDIO R ANALOG AUDIO L
+18V
-18V
+24VL
+18V
-18V
+18V
-18V
+24VL
+18V
-18V
+18V
-18V
+24VL
+18V
-18V
-18V
+18V
+24VL +24VL
EARTH
D3907
1SS133
D8103
1SS133
D8104
1SS133
D3003
1SS133
D3001
1SS133
D9011
1SS133
D9012
1SS133
D3002
1SS133
D3004
1SS133
D2801
1SS133
D2802
1SS133
D2803
1SS133
D3903
1SS133
D3902
1SS133
D3904
1SS133
D3905
1SS133
D3901
1SS133
MAIN_IN_L
MAIN_IN_R
A-GND
A-GND
A-GND
A-GND
A-GND
A-GND
A-GND
A-GND
A-GND
D-GND
A-GND A-GND
A-GND
A-GND A-GND
D-GND
A-GND
D-GND
D-GND
D-GND
D-GND
D-GND
D-GND
A-GND
D-GND
D-GND
D-GND
A-GND
A-GND
A-GND
A-GND
D-GND
D-GNDD-GND
D-GND
D-GND
D-GNDA-GND
A-GND
D-GND
N2802
3P-EH(IM)
1
1
2
2
3
3
N8101
3P-EH(IM)
1
1
2
2
3
3
R3011
220K
R3805
100K
R3808
47
R3122
10
R3111
22
R8111
15K
R3911
100
R3008
560
R3085
22
R3040
100K
R9004
10K
R3118
22
R3116
22
R9002
10K
R3918
47K
R3067
330
R3022
220K
R3920
100K
R3079
100
R3106
220
R3066
1K
R3080
100
R3097
470
R3917
4.7K
R3036
22
R3013
220K
R3806
100K
R2806
270
R3078
100
R3027
22
R8112
15K
R3931
10K
R3032
15K
R3083
22
R3025
470
R3114
15K
R2801
270
R9003
10K
R3108
15K
R3006
220K
R3103
220
R3035
22
R3916
100K
R3105
220
R3092
22
R3104
220
R2803
470K
R3081
15K
R3031
15K
R3012
220K
R3801
10
R2805
270
R3068
330
R3029
22
R8106
1K
R3038
22
R3107
15K
R8101
4.7
R3034
15K
R8022
10
R3112
22
R2802
270
R3110
22
R3902
100K
R3042
10
R3091
22
R3903
SHORT
R3126
SHORT
R3088
15K
R3087
15K
R8021
22
R2804
470K
R3901
100K
R3119
10
R3021
220K
R3014
220K
R2808
10
R3028
22
R3802
10
R3084
22
R3914
SHORT
R8104
470
R3071
10K
R3113
15K
R3041
10
R8024
10K
R3090
22
R3009
220K
R3922
22K
R3082
15K
R8103
470
R3904
SHORT
R3909
10K
R3123
100K
R8109
33K
R3037
22
R3100
330
R3120
10
R3093
1M
R2807
10
R3905
100
R3033
15K
R3125
SHORT
R3005
220K
R3913
47K
R3030
22
R2809
10
R3072
10K
R3803
100K
R8102
4.7
R3115
22
R3095
470
R3039
100K
R3086
22
R3010
220K
R3921
22K
R3124
100K
R8105
1K
R3109
22
R3910
10K
R3007
560
R3089
22
R3024
27K
R8110
33K
R3098
470
R3096
470
R3099
330
R3906
100
R3023
27K
R3077
100
R3919
100K
R3065
1K
R3094
1M
R3804
100K
R3117
22
R3121
10
R3026
470
R3807
47
C3047
100P
FNS
C9013
0.1Z
C3041
100P
FNS
C3008
0.1Z
C3007
0.1Z
C9016
0.1Z
C9003
0.1Z
C3017
0.1Z
C3006
0.1Z
C3042
100P
FNS
C9012
0.1Z
C3024
330P
FNS
C3048
100P
FNS
C9014
0.1Z
C3023
330P
FNS
C9015
0.1Z
C9011
0.1Z
C3049
22/25
ROS
C9001
1/50
RA3
C3050
22/25
ROS
C9002
10/50
RA2
C3802
47/25
ROA
C3801
47/25
ROA
C3916
10/50
RA2
Q3028
KSA992FTA
Q8103
KTA1504S
Q3001
KSA992FTA
Q3030
KSA992FTA
Q3025
KSA992FTA
Q3026
KSA992FTA
Q9011
KTA1504S
Q3002
KSA992FTA
Q3018
KSA992FTA
Q3037
KSA992FTA
Q8015
KTA1504S
Q3027
KSA992FTA
Q3007
KSA992FTA
Q3044
KSA992FTA
Q3043
KSA992FTA
Q3029
KSA992FTA
Q3033
KSA992FTA
Q3038
KSA992FTA
Q9018
KTA1504S
Q3008
KSA992FTA
Q3034
KSA992FTA
Q3017
KSA992FTA
Q3021
KSC1845FTA
Q8104
KTC3875S
Q9002
KTC3875S
Q3019
KSC1845FTA
Q3022
KSC1845FTA
Q3003
KSC1845FTA
Q3031
KSC1845FTA
Q3035
KSC1845FTA
Q9003
KTC3875S
Q3032
KSC1845FTA
Q3005
KSC1845FTA
Q3042
KSC1845FTA
Q3039
KSC1845FTA
Q3036
KSC1845FTA
Q9004
KTC3875S
Q3004
KSC1845FTA
Q3040
KSC1845FTA
Q3041
KSC1845FTA
Q3901
KTC3875S
Q3006
KSC1845FTA
Q3020
KSC1845FTA
Q9017
KTC3875S
Q9001
KTC3875S
Q3023
KSC1845FTA
Q3024
KSC1845FTA
Q2802
KRC102S
Q9015
KRC102S
Q2803
KRC102S
Q9016
KRC102S
Q3045
KRC102S
Q9012
KRC102S
Q3902
KRC102S
Q2801
KRC102S
Q9014
KRC102S
Q9013
KRA102S
NJM8080G
U3901
7
4
6
5
NJM8080G
U3901
1
8
2
3
NJM8080G
U3902
1
8
2
3
NJM8080G
U3902
7
4
6
5
NJM8080G
U3801
7
8
6
5
NJM8080G
U3801
1
4
2
3
Z8201
GND-TERMINAL
S2801
NA24W-K
1
2
3
4
5
6
7
8
S2802 NA24W-K
1
2
3
4
5
6
7
8
S2803 NA24W-K
1
2
3
4
5
6
7
8
S2804
NA24W-K
1
2
3
4
5
6
7
8
N9001
13P-PH
13
12
11
10
9
8
7
6
5
4
3
2
1
LC78212-E
U3903
1
L1
30
R1
29
R2
28
R3
27
RCOM1
26
R4
25
R5
24
R6
23
RCOM2
22
R7
21
R8
20
RCOM3
19
VDD
18
RES
17
S
16
VSS
2
L2
3
L3
4
LCOM1
5
L4
6
L5
7
l6
8
LCOM2
9
L7
10
L8
11
LCOM3
12
VEE
13
CE
14
DI
15
CL
9999999999_89
OPEN
Z3901
N9002
4P-EH(IM)
1
1
2
2
3
3
4
4
N3301 5P-EH(IM)
1
2
3
4
5
N2801
5P-EH(IM)
1
1
2
2
3
3
4
4
5
5
B3901
5P-SCN
1
1
2
2
3
3
4
4
5
5
N2803
6P-EH(IM)
1
1
2
2
3
3
4
4
5
5
6
6
2P-PINJACK
K3001
1
4
3
2
R3076
4.7K
R3075
4.7K
Q8101
2SC4883(O/Y)
Q8102
2SA1859(O/Y)
D8101
UDZS18B
D8102
UDZS18B
13P-PLUG(C125Z1)N5001
13
12
11
10
9
8
7
6
5
4
3
2
1
4P-PINJACK
K3002
1
2
3
7
4
5
6
4P-PINJACKK3003
1
2
3
7
4
5
6
C3912
10/63
KR3
C3910
10/63
KR3
C3904
10/63
KR3
C3903
10/63
KR3
C3911
10/63
KR3
C3907
10/63
KR3
C3908
10/63
KR3
R3907
56K
R3908
56K
R3912
39K
C3906
OPEN
C3905
OPEN
C3902
47/25
ROA
C3901
47/25
ROA
C8102
220/25
ROA
C8104
220/25
ROA
C8103
220/25
ROA
C8101
220/25
ROA
C8106
10/35
ROS
C8105
10/35
ROS
C3045
220/25
ROA
C3044
220/25
ROA
C3043
220/25
ROA
C3046
220/25
ROA
C3038
22/25
ROS
C3037
22/25
ROS
C3026
22/25
ROS
C3025
22/25
ROS
C3022
10/35
ROS
C3021
10/35
ROS
C3806
10/35
ROS
C3805
10/35
ROS
C3803
10/35
ROS
C3804
10/35
ROS
C3027
220/25
ROA
C3028
220/25
ROA
R9011
100K
1608
R9013
22K
1608
R9012
22K
1608
R9015
22K
1608
R9014
4.7K
1608
R8025
33K
1608
R8023
10K
1608
4
2P-PINJACK
K3004
1
3
2
R3017
220
R3016
220
R3019
220
R3018
220
R3020
220
R3015
220
A-GND
A-GND
R3924
220K
R3923
220K
D3906
1SS133
A-GND
A-GND
C3000
0.1Z
R3127
10
S3001
NA24W-K
1
2
3
4
5
6
7
8
+24VL
D3005
1SS133
C3005
0.1Z
C3030
10/35
ROS
C3032
330P
FNS
R3063
10
R3061
100K
Q3010
KSA992FTA
C3033
22/25
ROS
C3035
220/25
ROA
R3064
10
-18V
R3046
22K
R3051
22
+18V
R3050
22
R3057
22
R3062
100K
Q3009
KSA992FTA
R3045
22K
R3056
15K
A-GND
C3031
330P
FNS
R3044
220K
C3029
10/35
ROS
C3034
22/25
ROS
Q3014
KSC1845FTA
Q3015
KSA992FTA
R3059
22
Q3011
KSC1845FTA
R3058
22
R3049
22
C3036
220/25
ROA
R3047
470
R3052
22
Q3013
KSC1845FTA
R3060
22
R3054
15K
Q3012
KSC1845FTA
R3048
470
Q3016
KSA992FTA
R3053
15K
R3043
220K
R3055
15K
A-GND
00M51100308M9
Bind_3x8_MACHINE(CU)
Z8101
00M009D267010
HEAT-SINK
Z8102
00M009D267010
HEAT-SINK
Z8104
00M51100308M9
Bind_3x8_MACHINE(CU)
Z8103
C9017
OPEN
C3016
OPEN
C3012
OPEN
C3003
OPEN
C3015
OPEN
C3014
OPEN
C3011
OPEN
C3004
OPEN
C3013
OPEN
C2801
OPEN
R3915
OPEN
C3914
OPEN
C3915
OPEN
C3913
OPEN
R3929
SHORT
R3927
SHORT
R3925
SHORT
R3930
SHORT
R3928
SHORT
R3926
SHORT
C3040
OPEN
C3039
OPEN
R3070
OPEN
R3069
OPEN
C3909
220P
C3009
OPEN
C3010
OPEN
R3003
220
C3002
OPEN
C3001
OPEN
R3002
220K
R3004
220
R3001
220K
R8108
10
R8107
10
B3902
5P-SCN
1
1
2
2
3
3
4
4
5
5
C8022
10/35
ROS
D-GND
C8021
220/63
RA2
R9001
4.7K
OPEN
R3932
OPEN
R3933
Z9103
M3-SIDE
EARTH
SHORT
J3901
Z9102
GND-TERMINAL
L9102
MLB-1608-1000A-N2
D-GND
EARTH
PH_L
PH_R
PH_L PH_R
CD_DI
MUTE
PRT_2
PROT_2
SPL
PROT_1
SPK
CE
DATA
CLK
NET_RNET_L
TU_L
REC_L
AUX_L
TU_R
REC_R
AUX_R
REC_LO REC_RO
REC_RO
REC_R
REC_L
REC_LO
SPL
SO_DI
PA_DI
MUTE
PROT_2
CD_DI
SO_DI
PA_DI
PROT_1
SPK
DI_L
DI_R
DET
DI_R
DI_L
PA_DI
DET
CE
CLK
DATA
AUX_L
AUX_R
TU_L
TU_R
NET_L
NET_R
CD
NETWORK
AUX
RECORDER
TUNER
RECORDER
OUT
POWER DIRECT
MAIN PWB
MUTE
NORMAL:0V
PROTECT:0V
NORMAL:5V
VOL IN LCH
VOL IN RCH
VOL OUT LCH
VOL OUT RCH
NORMAL:26V
NORMAL:5V
PROTECT:0V
PROTECT:26V
NORMAL:0V
PROTECT:0V
NORMAL:0.6V
NORMAL:26V
PROTECT:0V
SOURCE DIRECT
MUTE
SOURCE DIRECT
SOURCE DIRECT
ON: 5V
OFF: 0V
ON: 5V
POWER DIRECT
OFF: 0V
ON: 0V
OFF: 5V
ON: 5V
CD DIRECT
OFF: 0V
PROTECT:0V
VOLTAGE DETECT
FOR PRE AMP
FOR POWER AMP
VOLTAGE DETECT
OVER CURRENT DETECT
FOR +24VL
CFPS
CFPS
CFPS
CFPS
CFPS
CFPS
CFPS
CFPS
CFPS
CFPS
CFPS
CFPS
CFPS
2/2
1/2
2/2
1/2
1/2
2/2
CD DIRECT
CFPS
CFPS
CFPS
CFPS CFPS
8U-110150-1
TO CHASSIS
A0
TO 0A
A1
TO 1A
N3301
TO B4001
N5001
TO N5902
N2801
TO B2004
N2802
TO B2003
N2803
TO B2901
N9001
TO N1003
N9002
TO B9501
B3901
TO B3902
B3902
TO B3901
N8101
TO N8503
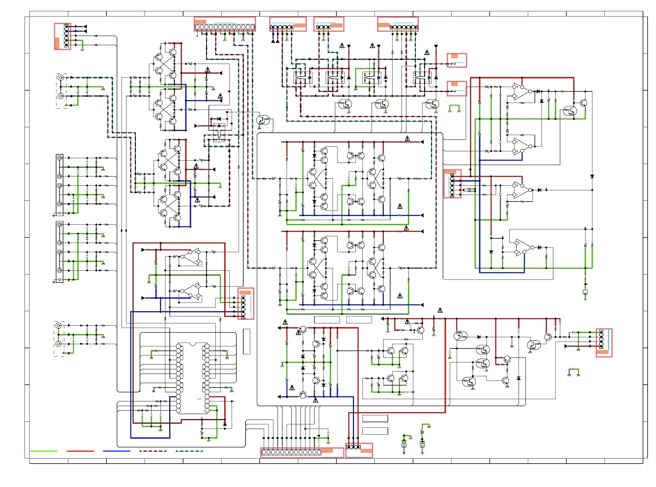
SCHEMATIC DIAGRAMS (1/2)
8U-310014 SACD UNIT (1/2)
SCHEMATIC DIAGRAMS (1/6 )
MAIN
29
1
2 3 4 5 6 7 8 9 10 11 12 13 14 15 16
A
B
C
D
E
F
G
H
J
K
L
M
A
B
C
D
E
F
G
H
J
K
L
M
1
2 3 4 5 6 7 8 9 10 11 12 13 14 15 16

Other manuals for Marantz PM8005

Related product manuals