EasyManua.ls Logo

Miller Continuum 500 - Page 48

Miller Continuum 500
64 pages
Print Icon
To Next Page IconTo Next Page
To Next Page IconTo Next Page
To Previous Page IconTo Previous Page
To Previous Page IconTo Previous Page
Loading...
OM-257 798 Page 44
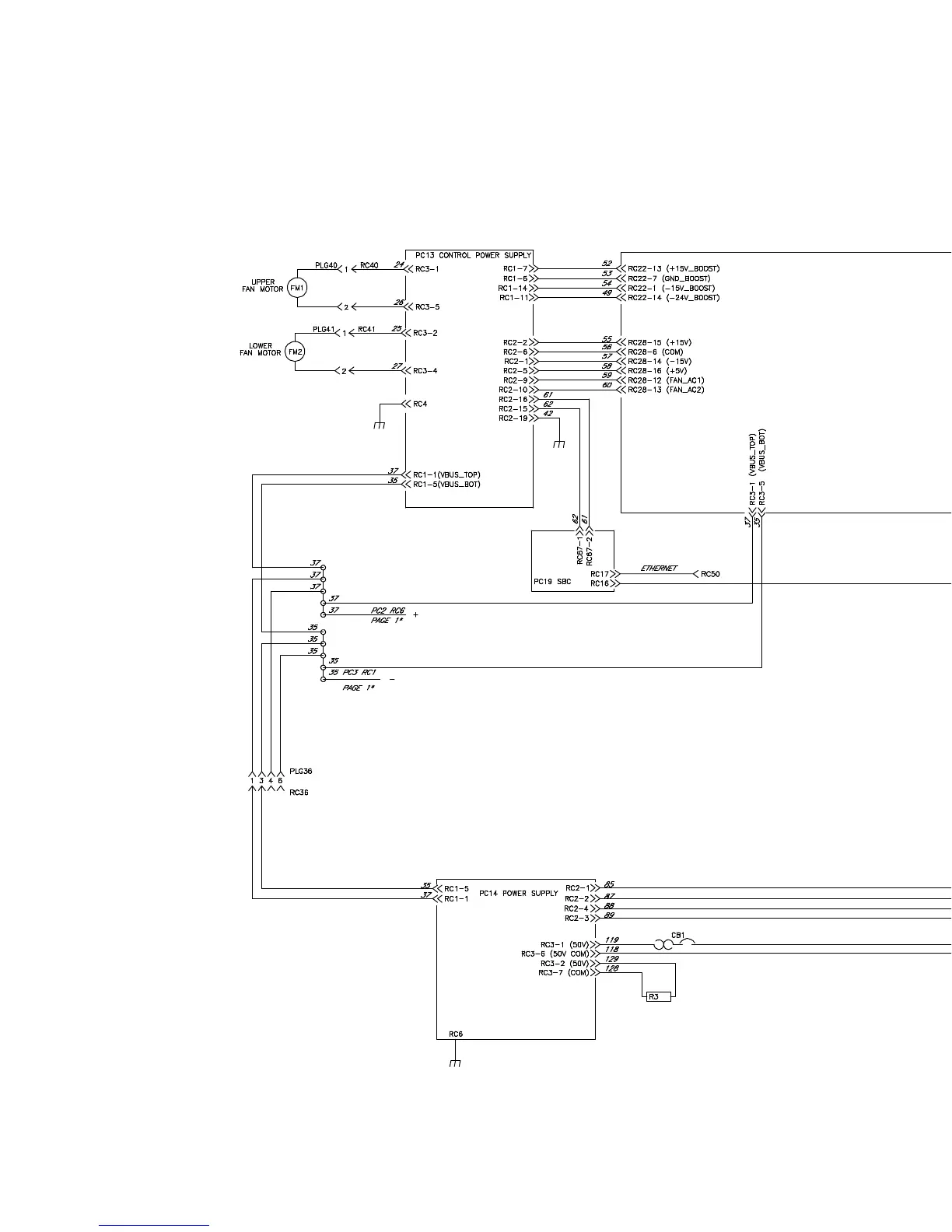
Figure 10-2. Circuit Diagram For Continuum 350 Model (Page 2 of 2)

Table of Contents

Related product manuals