EasyManua.ls Logo

Nilfisk-Advance SC6500 40C

Nilfisk-Advance SC6500 40C
213 pages
To Next Page IconTo Next Page
To Next Page IconTo Next Page
To Previous Page IconTo Previous Page
To Previous Page IconTo Previous Page
Loading...
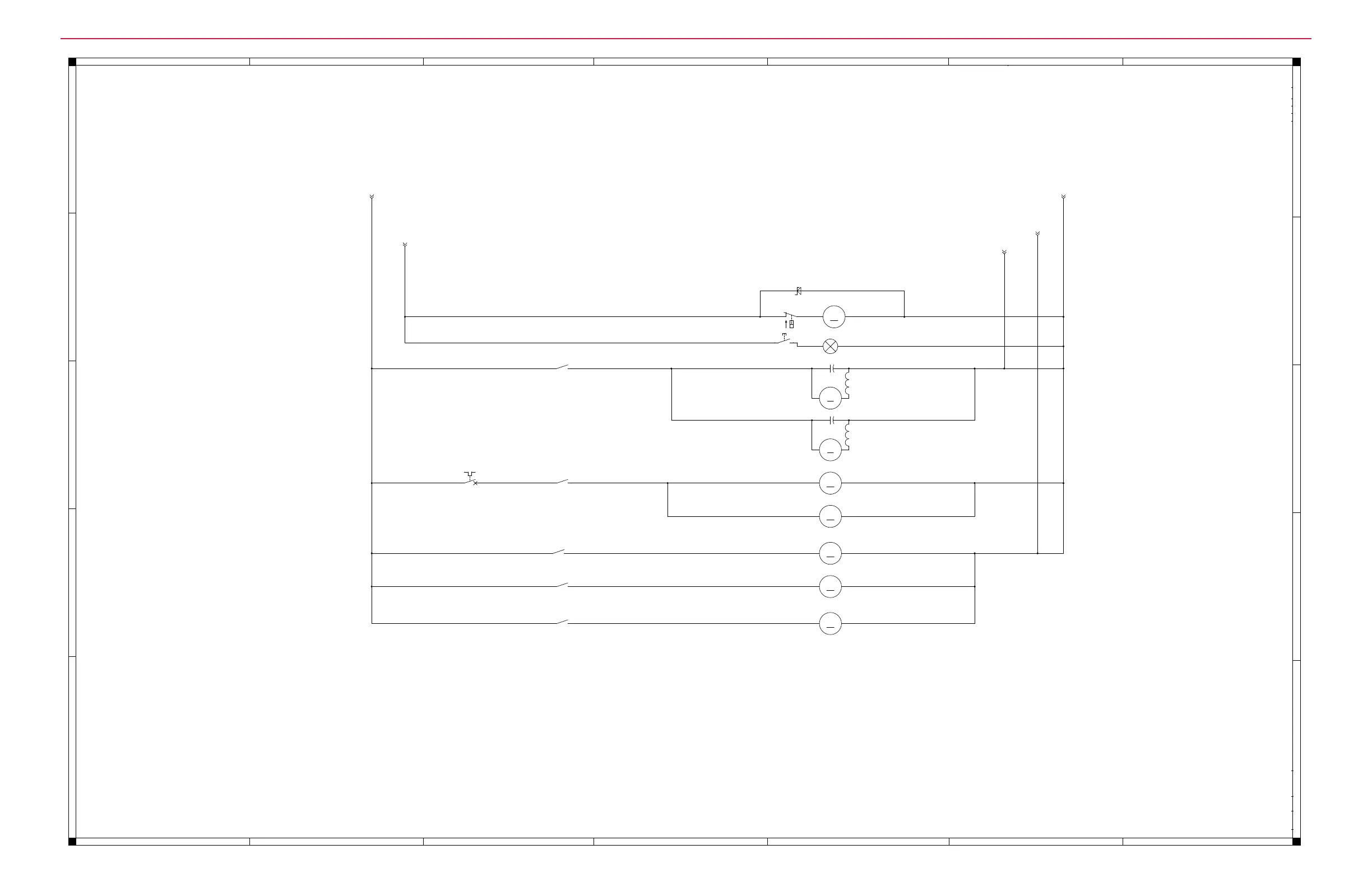
Electrical System
Wiring Diagram PN 56414095 REV C Sheet 3 of 3
REVISIONS
C
REV ECO DATE DFTM APPD
SEE SHEET 1
DWG. NO. SHEET
AGREES TO RETURN IT UPON REQUEST.
PLYMOUTH, MINNESOTA AND IT HAS BEEN ISSUED WITH THE UNDERSTANDING THAT IT WILL NOT BE REPRO-
DUCED NOR COPIED NOR USED FOR ANY PURPOSE OTHER THAN FOR WHICH IT WAS ISSUED AND RECIPIENT
THIS DRAWING AND THE DESIGN REPRESENTED HEREON IS THE PROPERTY OF NILFISK-ADVANCE, INC.,
CONFIDENTIAL
AS NOTED.
UNITS IN [ ] ARE ISO METRIC
DIM. IN [ ] ARE MM.
NOTES UNLESS OTHERWISE
SPECIFIED
1. ALL DIMENSIONS IN INCHES.
2. DO NOT SCALE DRAWING.
3. ALL DIMENSIONS APPLY AFTER
PLATING AND HEAT TREATING,
BUT BEFORE PAINTING.
4. REMOVE ALL BURRS AND SHARP
EDGES.
APPROVED
APPROVED
APPROVED
CHECKED
FIRST USED ON SHEETASSY.
SIZE CODE REV.DWG. NO.
TITLE
D
SCALE
PLYMOUTH, MINNESOTA 55447-3408
DRAWN
PROJ ENG
C
NILFISK-ADVANCE, INC.
ORCAD
A
1
B C D E F G
A B C D E F G
2
3
4
5
1
2
3
4
5
(+ ON 40" DISK) (- ON 40" DISK)
(USED AS LEFT OR RIGHT ON CYL)
(USED AS LEFT OR RIGHT ON CYL)
56414095 3 0F 3
PMO
WCR
56414095
SC6500
10-28-13
56414094
10-28-13
3 of 3
DIAGRAM-LADDER
TO 1B3
TO 1B3
TO 1B3
TO 1B3
TO 1B3
NONE
TO 2B5 TO 2F5
WHT/RED
WHT/RED
VIO
BLK
BLK
BLK
BLK
BLK
BLK
BLU/GRNRED
RED
RED
RED
RED
VIO
WHT/RED
BLU/GRN
BLU/GRN
BLU/YEL
GRA/BLK
WHT/ORN
VIO BLK
ORN/BLU
BRN
BRN
BLK
BLK
B-B+
TO 1A5
TO 1E5
TO 1E5
K4
CONTACTOR, LEFT BRUSH
1 2
M
M15
PUMP, ACCESSORY
(OPTIONAL)
-+1 2
K3
CONTACTOR, CENTER BRUSH
M
M5
MOTOR, VACUUM
1 2
M
M8
MOTOR, SIDE BROOM
BLK RED
M
M10
MOTOR, CENTER BRUSH
(LEFT MOTOR ON 2 MOTOR DECKS)
- +
H3
LAMP, HEAD
(OPTIONAL)
1 2
K2
CONTACTOR, RIGHT BRUSH
M
M11
MOTOR, LEFT BRUSH
(ON 3 MOTOR DECKS)
-+
M
M7
MOTOR, SIDE BROOM
BLK RED
F3
CIRCUIT BREAKER, 20 A.
1 2
K6
CONTACTOR, SIDE BROOMS
M
M9
MOTOR, RIGHT BRUSH
- +
K1
CONTACTOR, VACUUM
M
M6
MOTOR, VACUUM
1 2
D2
ZENER TVS
84Service Manual – SC6500

Table of Contents

Related product manuals