EasyManua.ls Logo

Olivetti d-Copia 3003MF - Power Source PWB

Olivetti d-Copia 3003MF
257 pages
Print Icon
To Next Page IconTo Next Page
To Next Page IconTo Next Page
To Previous Page IconTo Previous Page
To Previous Page IconTo Previous Page
Loading...
2MH/2MJ/2MK/2ML
2-3-1
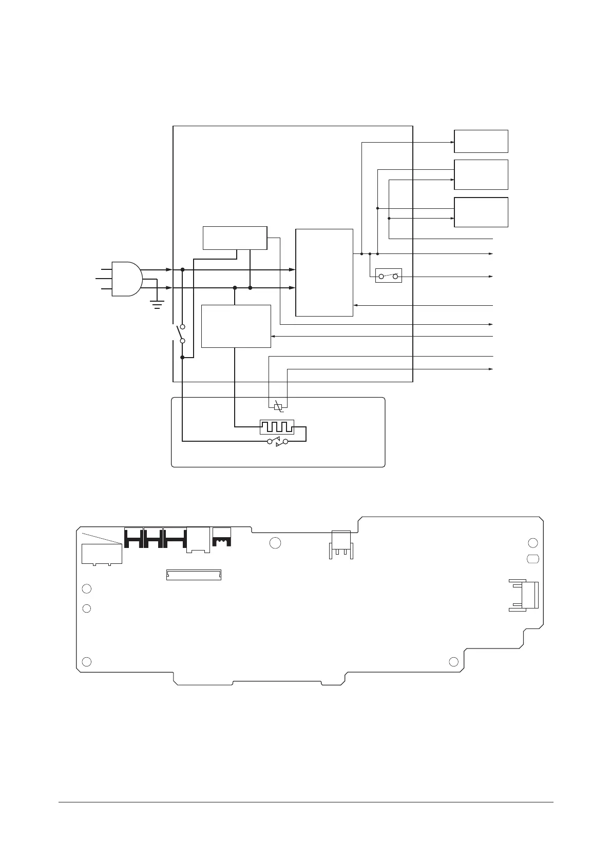
2-3 Operati on of the PWBs
2-3-1 Power source PWB
Figure 2-3-1 Power source PWB block diagram
Figure 2-3-2 Power source PWB silk-screen diagram
SLEEP
+24V2
+24V1
+24V1
+24V1
+24V1
FAN
FAN
FAN
+3.3V2
ZCROSS
HEATN
THERM
Left
cooling
fan motor
Power
source
fan motor
Scanner
PWB
Power source PWB
Fuser thermistor
Fuser thermostat
Fuser unit
Switching
regulator
circuit
Zero cross
signal circuit
AC input
Interlock
switch
Fuser heater
control circuit
Fuser heater
Relay
YC107
SW101
111
1
1
1
1
YC104
YC106
YC108
YC103
YC105
YC102
1
YC101
Y113860-1 Sevice Manual

Table of Contents

Related product manuals