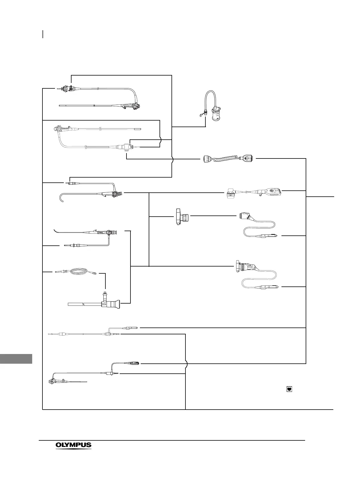
App.
Videoscope*
2
(EVIS 180/160/140/130/100 series)
Fiber endoscope*
2
Rigid endoscope*
2
Videoscope cable EXERA II
(MAJ-1430)
Video adapter
Fiber endoscope*
2
Rigid videoscope*
2
(A500∗∗A series, WA50∗∗∗A/L
series)
Flexible videoscope*
2
(ENF series, CYF series, HYF series,
LTF series, LF series)
Camera head*
1
*
2
(OTV-S7H series)
Videoscope*
2
(EVIS 190 series)
Video converter (OVC-150)*
2
Light guide cable*
1
*
2
Camera head*
1
*
2
(CH-S190 series, OTV-S7ProH series,
OTV-S7H series, OTV-SP1H series)
*1 The OLYMPUS video system can be
configured for cardiac applications only
when TYPE CF applied part (camera heads
and light guide cables) bearing the
symbol are used.
*2 Applied part
Water container*
2
(See page 112)