EasyManua.ls Logo

Onkyo TX-SR605

Onkyo TX-SR605
100 pages
To Next Page IconTo Next Page
To Next Page IconTo Next Page
To Previous Page IconTo Previous Page
To Previous Page IconTo Previous Page
Loading...
31
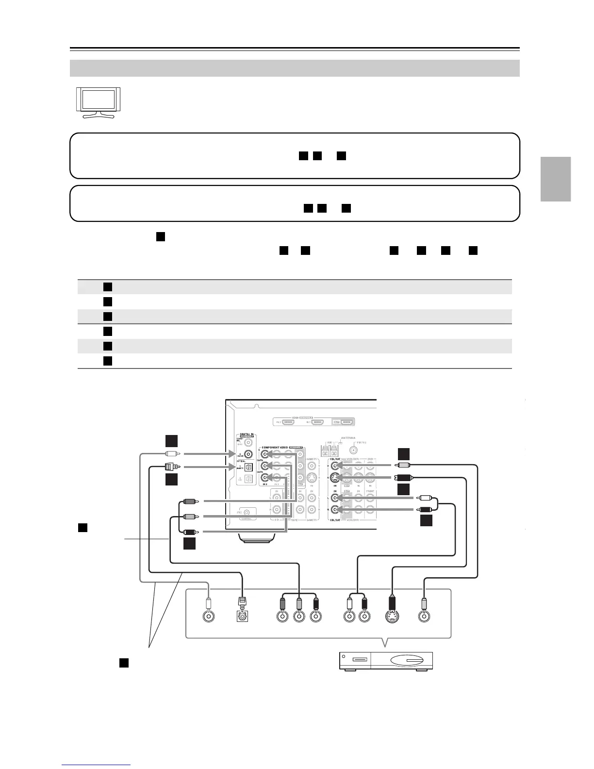
Connecting the AV Receiver/AV Amplifier—Continued
With this hookup, you can use your satellite or cable receiver to listen to your favorite TV programs
via the AV receiver/AV amplifier, useful if your TV has no audio outputs.
With connection , you can listen to and record audio from the video source and listen in Zone 2.
To enjoy Dolby Digital and DTS, use connection or . (For recording, use and , or and .)
Connecting a Satellite, Cable, Set-top box, or Other Video Source
Connection AV receiver/AV amplifier Signal flow Video source Picture quality
COMPONENT VIDEO IN 3
Component video output Best
CBL/SAT IN S
S-Video output Better
CBL/SAT IN V
Composite video output Standard
CBL/SAT IN L/R
Analog audio L/R output
DIGITAL COAXIAL IN 2 (CBL/SAT)
Digital coaxial output
DIGITAL OPTICAL IN 1 (GAME/TV)
Digital optical output
Hint!
Step 1: Video Connection
Choose a video connection that matches the video source ( , , or
), and then make the connection.
You must connect the AV receiver/AV amplifier to your TV via the same type of connection.
A B C
Step 2: Audio Connection
Choose an audio connection that matches the video source ( , , or ), and then make the connection.
a b c
a
b c a b a c
A
B
C
a
b
c
YCOAXIAL
OUT
PB
COMPONENT VIDEO OUT
P
R S VIDEO
OUT
AUDIO
OUT
VIDEO
OUT
LR
OPTICAL
OUT
b
c
A
B
C
B
a
C
Satellite, cable, set-top box, etc.
Connect one or the other
Connection must be assigned (see page 50)
b
Connection
must be
assigned
(see
page 49)
A

Table of Contents

Related product manuals