EasyManua.ls Logo

Onkyo TX-SR806 AV Reciever

Onkyo TX-SR806 AV Reciever
242 pages
To Next Page IconTo Next Page
To Next Page IconTo Next Page
To Previous Page IconTo Previous Page
To Previous Page IconTo Previous Page
Loading...
Fr-27
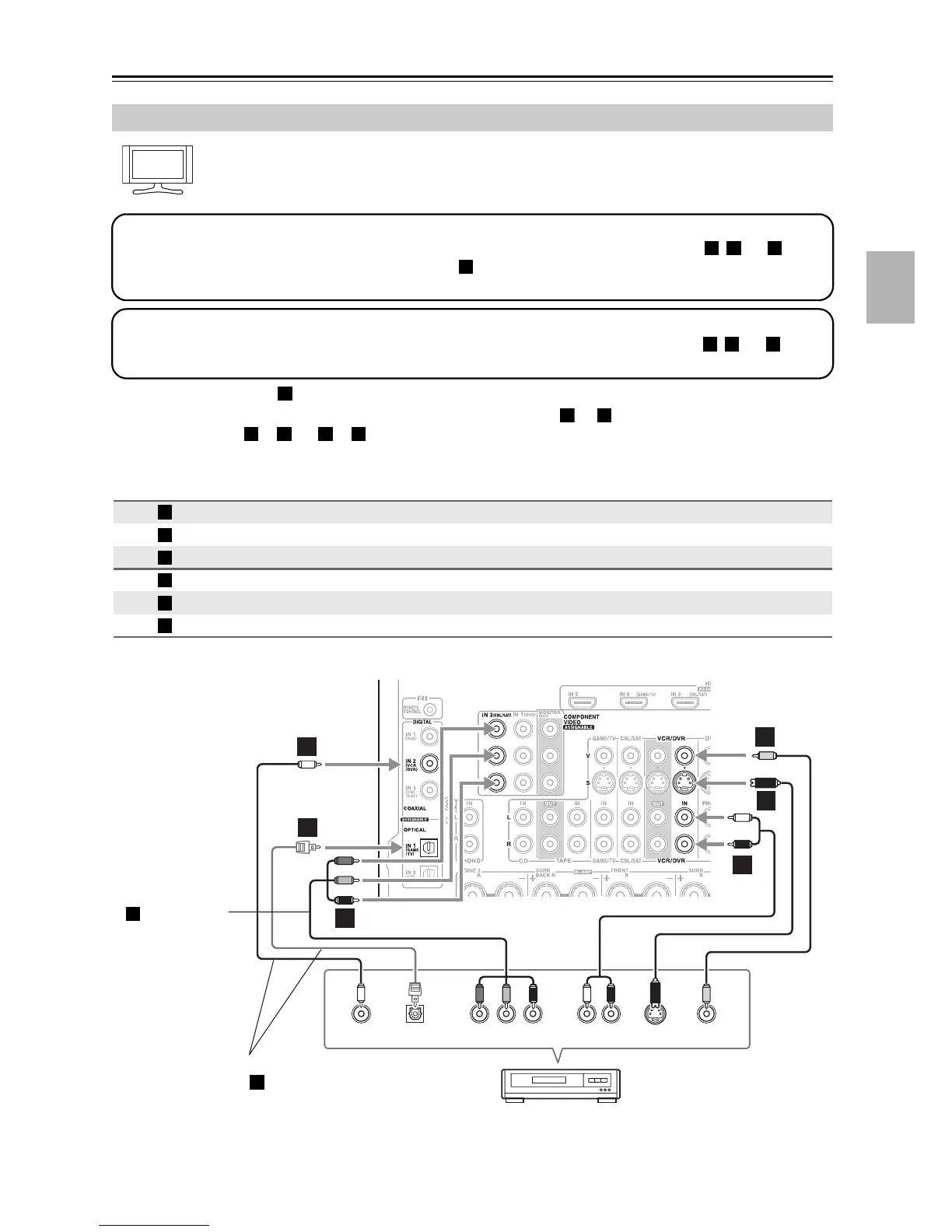
Branchement de l’ampli-tuner AV—Suite
Grâce à ce raccordement, vous pouvez vous servir du tuner du magnétoscope pour suivre vos program-
mes télévisés préférés via l’ampli-tuner AV. Ceci est utile si votre téléviseur n’a pas de sorties audio.
Avec le branchement , vous pouvez écouter votre magnétoscope ou enregistreur DVD même en Zone 2.
Pour profiter du son Dolby Digital et DTS, utilisez un branchement ou . (Pour écouter également la
Zone 2, utilisez et , ou et .)
Branchement d’un magnétoscope ou d’un enregistreur DVD pour la lecture
Branchement Ampli-tuner AV
Flux du
signal
Magnétoscope ou enregistreur DVD
COMPONENT VIDEO IN 2 (CBL/SAT) Sortie vidéo composantes
VCR/DVR IN S Sortie S-vidéo
VCR/DVR IN V Sortie vidéo composite
VCR/DVR IN L/R Sortie analogique audio L/R
DIGITAL COAXIAL IN 2 (VCR/DVR) Sortie numérique coaxiale
DIGITAL OPTICAL IN 1 (GAME/TV) Sortie numérique optique
Remarque !
Point 1 : branchement vidéo
Sélectionnez un branchement vidéo correspondant à votre magnétoscope ou enregistreur DVD ( , , ou ), puis
effectuez le branchement. Si vous utilisez la connexion , vous devez brancher l’ampli-tuner AV à votre téléviseur
avec le même type de connexion.
A B C
A
Point 2 : branchement audio
Sélectionnez un branchement audio correspondant à votre magnétoscope ou enregistreur DVD ( , , ou ), puis
effectuez le branchement.
a b c
a
b c
a b a c
A
B
C
a
b
c
YCOAXIAL
OUT
PB
COMPONENT VIDEO OUT
P
R S VIDEO
OUT
AUDIO
OUT
VIDEO
OUT
LR
OPTICAL
OUT
b
c
A
B
C
B
a
C
Magnétoscope
Enregistreur DVD
Utilisez l’une des deux prises
Le branchement doit être attribué (voyez page 45)
c
Le branchement
doit être attri-
bué
(voyez page 44)
A

Table of Contents

Related product manuals