EasyManua.ls Logo

Onkyo TX-SR876

Onkyo TX-SR876
285 pages
To Next Page IconTo Next Page
To Next Page IconTo Next Page
To Previous Page IconTo Previous Page
To Previous Page IconTo Previous Page
Loading...
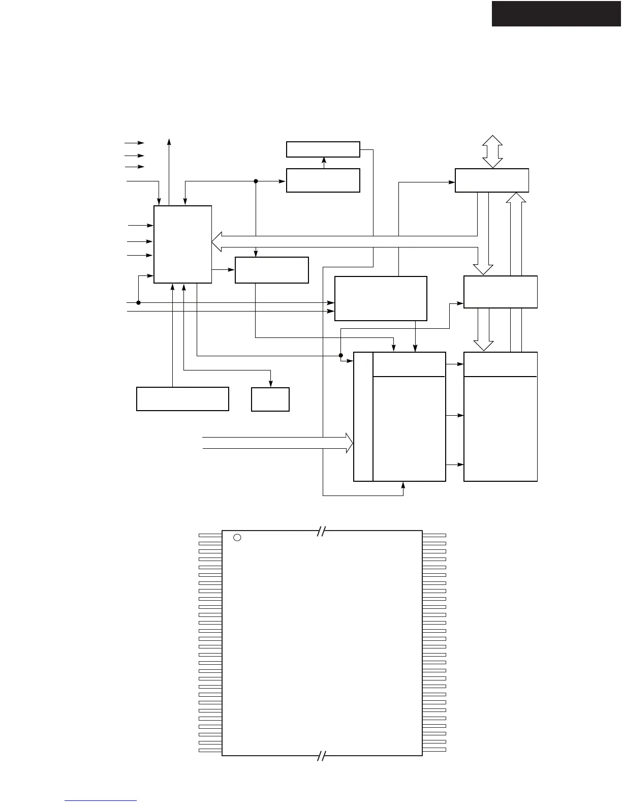
IC BLOCK DIAGRAMS AND TERMINAL DESCRIPTIONS -32
BLOCK DIAGRAM
PIN CONFIGURATION
U8031: S29GL128N (128 Mbit Flash Memory)
TX-SR876/SA876
V
CC
V
SS
WE#
WP#/ACC
CE#
OE#
STB
STB
RY / BY#
RESET#
V
IO
BYTE#
STAT E
CONTROL
COMMAND
REGISTER
PROGRAM VOLTAGE
GENERATOR
ERASE VOLTAGE
GENERATOR
SELECTER SWITCH
INPUT/OUTPUT
BUFFER
DATA
LATCH
CHIP ENABLE
OUTPUT ENABLE
LOGIC
Y-DECODER
X-DECODER
Y-GATE
CELL MATRIX
ADDRESS LATCH
TIMER
Vcc DETECT CIRCUIT
A0-A22
DQ15-DQ0(A1)
1
16
2
3
4
5
6
7
8
17
18
19
20
21
22
23
24
25
26
27
28
9
10
11
12
13
14
15
56
41
55
54
53
52
51
50
49
48
47
46
45
44
43
42
33
40
39
38
37
36
35
34
29
32
31
30
NC
A18
A22
A15
A14
A13
A12
A10
A11
A9
A8
A19
A20
A21
WE#
RESET#
WP#/ACC
RY/BY#
A1
A17
A7
A6
A5
A4
A3
A2
NC
NC
A16
DQ2
BYTE#
V
SS
DQ15/A-1
DQ7
DQ14
DQ6
DQ13
DQ9
DQ1
DQ8
DQ0
A0
NC
NC
NC
OE#
V
SS
V
IO
CE#
DQ5
DQ12
DQ4
V
CC
DQ11
DQ3
DQ10

Table of Contents

Other manuals for Onkyo TX-SR876

Related product manuals