EasyManua.ls Logo

Panasonic HDC-SD9PC - About the PC Display

Panasonic HDC-SD9PC
144 pages
Print Icon
To Next Page IconTo Next Page
To Next Page IconTo Next Page
To Previous Page IconTo Previous Page
To Previous Page IconTo Previous Page
Loading...
104
VQT1N45
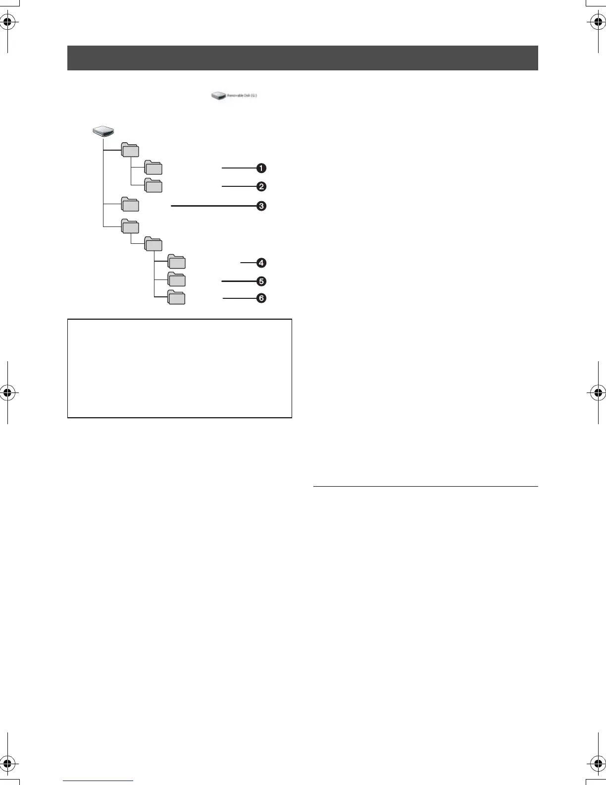
When the unit is connected to a PC, it is recognized as an external drive.
[Removable Disk] (Example: ) is displayed in [My Computer (Computer)].
Example folder structure of an SD card:
1 Up to 999 still pictures in JPEG format
*
can be stored. ([IMGA0001.JPG] etc.)
2 Still pictures are stored in JPEG format
*
when recorded in HD hi-speed burst
shooting mode.
* These can be opened with picture software
that supports JPEG pictures.
3 The DPOF setting files are recorded.
4 The motion picture thumbnails are
recorded.
5 AVCHD format motion picture files are
saved. ([00000.MTS] etc.)
6 Files for intelligent scene selection
playback are recorded.
Copying your still pictures to
your PC
Card reader function (mass storage)
Still pictures recorded with this unit can be
copied to the PC with Explorer or other
programs.
1 Connect this unit to the PC and then
select [PC CONNECT].
2 Double click the folder that contains the
still pictures on the removable disk
([DCIM] # [100CDPFQ] etc.).
3 Drag and drop the still pictures onto the
destination folder (on the PC’s HDD).
Do not delete the SD card’s folders. Doing so
may make the SD card unuseable in this unit.
When data not supported by this unit has been
recorded on a PC, it will not be recognized by
this unit.
Always use this unit to format SD cards.
About the PC display
We recommend using HD Writer 2.5E to copy
or write back motion picture data recorded on
an SD card.
Using Windows Explorer or other programs on
the PC to copy, move or rename files and
folders recorded with this unit will result in
them being unusable with HD Writer 2.5E.
Removable Disk
AVCHDTN
BDMV
DCIM
100CDPFQ
AVCHD
MISC
PRIVATE
101CDPFR
IISVPL
HDCSD9P-VQT1N45_ENG.book 104 ージ 2007年12月26日 水曜日 午後5時57分

Table of Contents

Related product manuals