EasyManua.ls Logo

Panasonic SA-VK61DEE - Page 73

Panasonic SA-VK61DEE
156 pages
Print Icon
To Next Page IconTo Next Page
To Next Page IconTo Next Page
To Previous Page IconTo Previous Page
To Previous Page IconTo Previous Page
Loading...
C5222
0.1
R5222
1K
R5223
330
R5221
0
C5223
25V4.7
CP5221
C5221
6.3V33
L5221
G1C100K00020
CP5225
R5225
0
R5227
330
R5226
1K
C5226
25V4.7
R2041
47K
C2023
1000P
C2016
820P
C2021
4700P
C2015
1000P
C2012
0.1
C2011
0.1
R2012
7.5K
R2014
7.5K
R2016
8.2K
R2018
8.2K
CP2011
CP2013
CP2020
CP2019
CP2021
CP2023
CP2018
CP2016
CP2014
CP2012
LPCO1 DV1
AGND HIND/DV1
LPCO2 DV1
A+5V HIND
TRV-SW+ HIND
SW DV1
VHALF DV1
AD2 DV1
AD1 DV1
DAC1
AD0 DV1
DV1
DAC0 DV1
TRSDRV DV1
SPDRV DV1
Q5225
Q5221
Q5225
2SD1819A0L
SWITCH
Q5221
2SD1819A0L
SWITCH
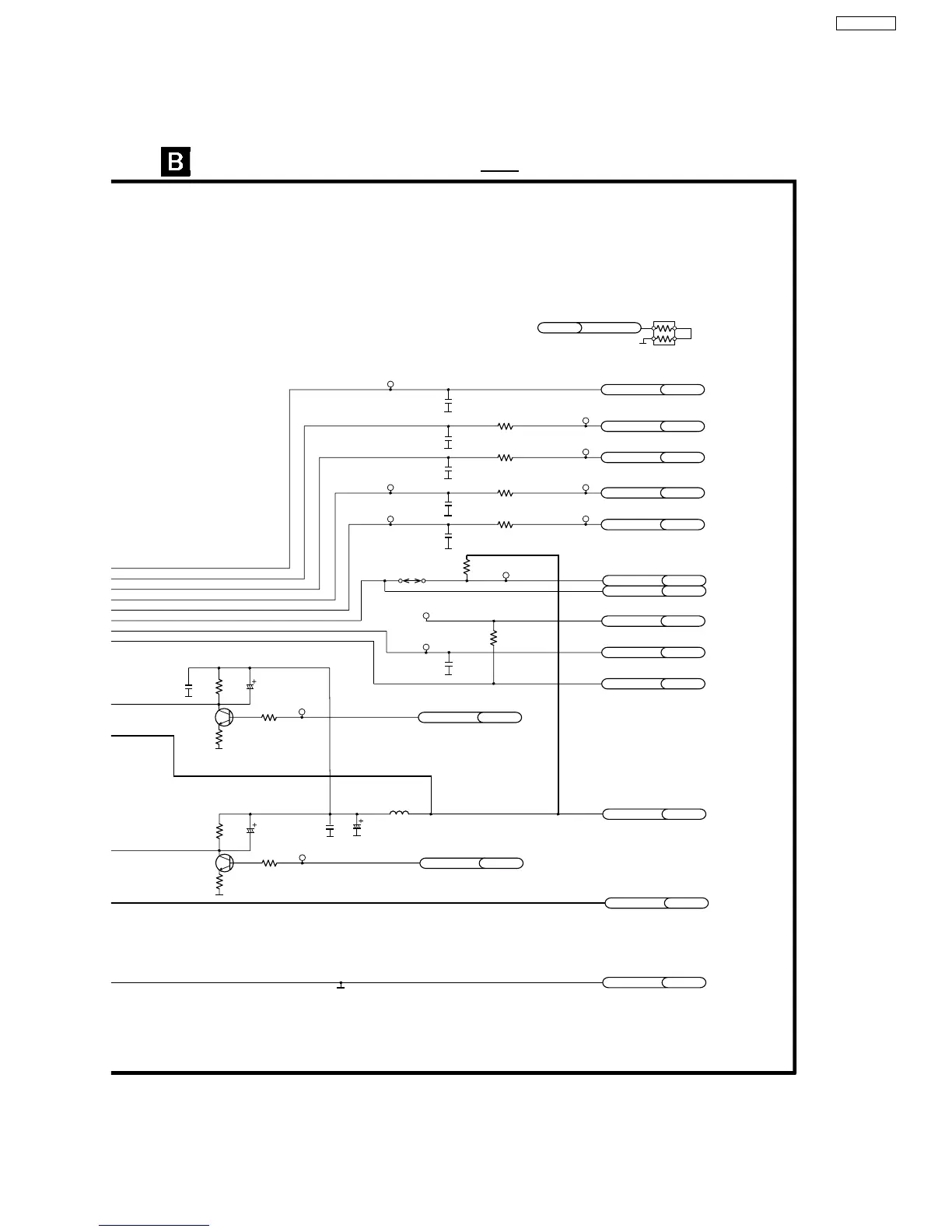
DVD MODULE 2 (FORE) CIRCUIT
SCHEMATIC DIAGRAM - 4
: +B SIGNAL LINE
C5225
0.1
D+3.3V DV1/HIND
RA6201
(4.7K x 2)
DV1 KMODE
K2041
0
R2022
10K
73
SA-VK61DEE

Table of Contents

Related product manuals