EasyManua.ls Logo

Panasonic SA-VK61DEE - H) Tuner Circuit

Panasonic SA-VK61DEE
156 pages
Print Icon
To Next Page IconTo Next Page
To Next Page IconTo Next Page
To Previous Page IconTo Previous Page
To Previous Page IconTo Previous Page
Loading...
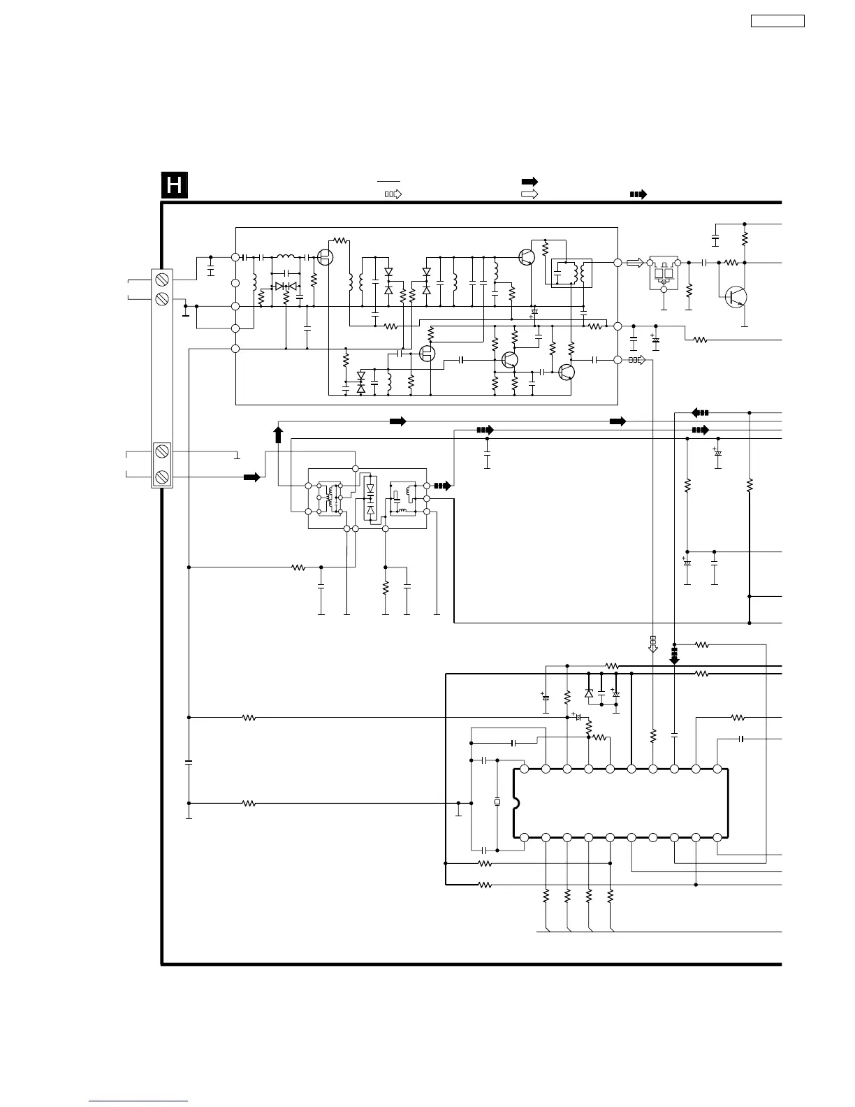
19.5. (H) Tuner Circuit
C127
16V22
C114
50V3.3
C130
6.3V100
C125
16V22
C111
50V4.7
R129
27K
R128
82
R117
68K
R119
12K
R110
1K
R106
470K
R105
470
R103
270
R111
390
R115
560
R113
10K
R116
1K
R114
5.6K
R118
3.3K
R112
100K
R137
1K
R136
1K
R135
1K
R134
470
R138 3.3K
R130 10K
Q101
2SC2058SPTA
SWITCHING
X103
RSXC7M20S05T
2
1
3
CF201
RLFFETNGD01L
C102
16V100
D101
AM LOOP
ANT
FM EXT ANT
JK101
AM ANT COIL
AM OSC COIL
IC102
LC72131MDTRM
PLL IC (TUNER)
C112
0.01
C108
8P
C110
0.01
C133
27P
C134
27P
C132
1000P
C113
1000P
C124
100P
C107
0.047
C104
1000P
C101
0.01
C136
1000P
CE
PLLDA
PLLCLK
DO/ST
AM EXT
ANT
Q101
2
1
1
2
3
4
5
6
3
9
8
7
1
2
3
4
5
6
3
4
Z101
RLA2Z007-T
R152
0
R151
82
: AM OSC SIGNAL LINE
: FM OSC SIGNAL LINE
TUNER CIRCUIT
SCHEMATIC DIAGRAM - 30
: +B SIGNAL LINE
: AM SIGNAL LINE
: FM SIGNAL LINE
UNBALANCED
75 OHM
Xin
Xout
VSS
DO
CL
DI
CE
AM
FM
MONO
IFIN
AMIN
FMIN
VDD
AOUT
PD
AIN
LW
SDC
STRQ
IC102
D101
B0BC5R000009
C126
1
R107
330
1
2
C103
0.01
C150
0.01
Z120
ENV17290G1Y
97
4
11
12
13
14
15
16
17
20 19
18
10
8
65
3
21
IFT
0.022
150
330
15P
470K
2P
18P
1.2K
10K
0.022
220
10K
8P
330
100K
3P
8P
HVM27
47P
2.7K
100
0.022
33K
33K
4P 22P 1P
220P
1.5M
100uF
16V
10K
1uH
HVM27
HVM27
7P
22
100K
8P
1P
8P
33K
18P
0.47uH
15P22P
2SK238
2SC2620
2SC2996
2SC2996
2SK360
1
2
3
4
5
7
6
8
0.022
99
SA-VK61DEE

Table of Contents

Related product manuals