EasyManua.ls Logo

Panasonic SA-VK61DEE - Page 90

Panasonic SA-VK61DEE
156 pages
Print Icon
To Next Page IconTo Next Page
To Next Page IconTo Next Page
To Previous Page IconTo Previous Page
To Previous Page IconTo Previous Page
Loading...
R6
1
R7 1
R8 1
R9 1
R10 1
Q5
Q18
C19
1
C20
10V100
C8
6.3V820
C10
1
R17
3.9K
L9
G0A101G00022
D6
B0JCP000004
C9
25V220
R16
1K
C18
1
D308, 309
B0ACCK000005
D306 D307
D308 D309
C453
0.056
R460
4.7K
C454
0.15
D401
C455
270P
R461
39K
R740 15K
R739 100K
C742 0.01
C773
16V10
R736
15K
R738
4.7K
R733
560
R737
22K
C741
16V10
Q321
C737
0.047
C736
5600P
R732
100K
R731
100K
C735
0.15
R730
8.2K
R729
4.7K
C734
0.047
R728
270K
C733
0.1
R724
3.3K
C731
0.01
C729
100P
C255
270P
R723
12K
D201
C254
0.15
R261
39K
C253
0.056
R260
4.7K
R259
68K
C263
16V10
R459
68K
C463
16V10
C456 50V4.7
C256 50V4.7
R462 2.7K
R262 2.7K
C732 16V10
R727 1K
FR_R
FR_L
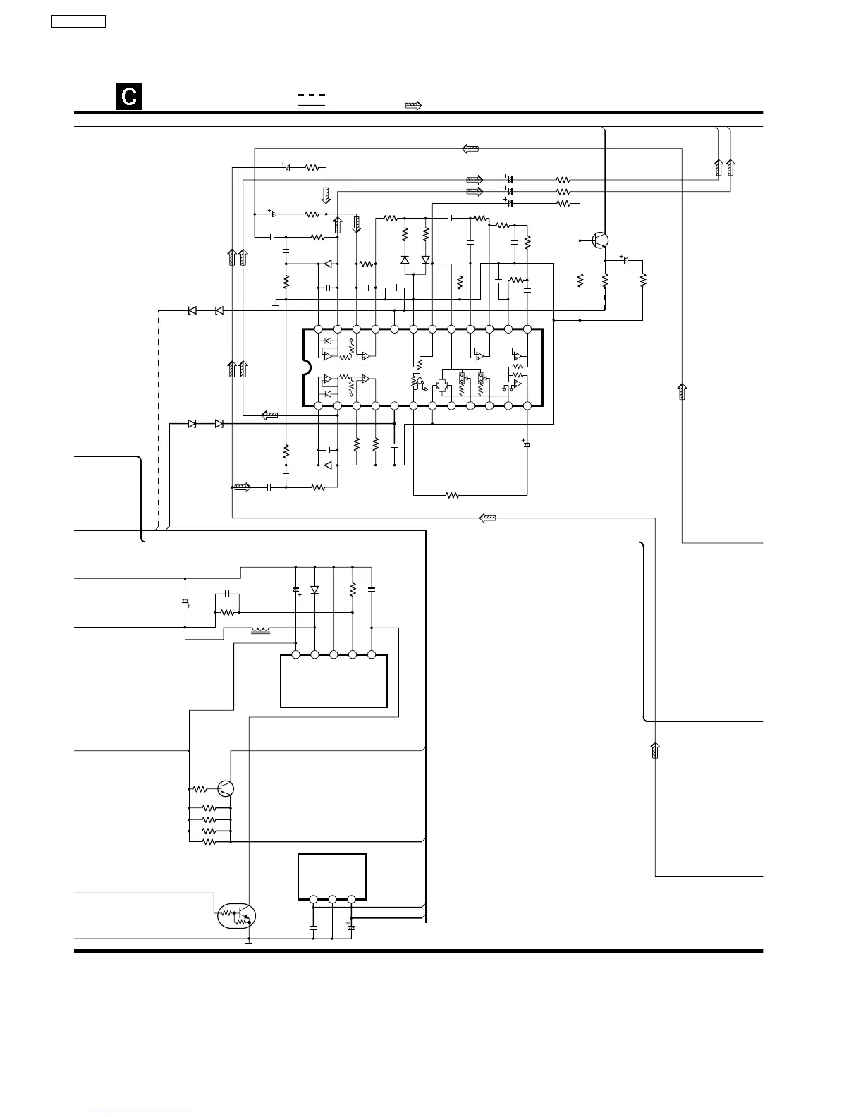
IC701
M62456FPE1
DIGITAL SOUND
CONTROLLER
VEE
VCC
+9V
-9V
Vin
Vout
COM
0adj
Vsoft
IC4
C0DBAMH00009
POWER SUPPLY IC
IC9
IC9
C0CBADG00005
5V REGULATOR
SUB+B
MOT10V
FAN5V
MAIN CIRCUIT
SCHEMATIC DIAGRAM - 21
: +B SIGNAL LINE
: -B SIGNAL LINE
: MAIN SIGNAL LINE
D201
B0ACCK000005
D401
B0ACCK000005
Q18
B1GBCFJN0021
PCONT SWITCH
Q5
B1ADCF000001
CURRENT LIMITTER
Q321
B1ABCF000131
SWITCH
DVD_AC
+9V
D306, 307
B0BC7R5000001
R745
270
R746
270
D700
D701
D700,701
B0AACK000005
5
4
3
21
123
10K
22K
22K
15K
3.3K
27K
3.9K
1.8K
22K
22K
1
2
23
24
3
22
4
21
5
20
6
19
7
18
8
17
9
16
10
15
11
14
12
13
90
SA-VK61DEE

Table of Contents

Related product manuals