EasyManua.ls Logo

Panasonic SA-VK61DEE - Page 96

Panasonic SA-VK61DEE
156 pages
Print Icon
To Next Page IconTo Next Page
To Next Page IconTo Next Page
To Previous Page IconTo Previous Page
To Previous Page IconTo Previous Page
Loading...
1
2
3
456
7
8 9 10 11 12 13 14 15 16 17 18 19 20 21 22 23 24 25 26 27 28 29 30 31 32 33 34 35 36 37 38 39 40 41 42 43 44 45 46 47 48 49 50 51 52 53 54
C641
50V22
D619
B0AACK000004
D606
B0AACK000004
D603
B0AACK000004
C603
330P
C643
10V22
D615
B0ACCE000003
D614
B0ACCE000003
R626
10K
R627
22K
R632 10K
R634 10K
R645 10K
C674 0.1
C645 560P
C646 100P
C647 560P
C648 100P
C651 1000P
L600
RLQB3R3KT-1Y
C600
10V1000
R630
680
D610
MA2C72300F
D611
R631
47K
R671 100
R660 100
R652 100
R637 1K
R647 100
C607 0.1
C606
0.1
C672 560P
C654 560P
C653 560P
C677 4700P
C676 4700P
C675 4700P
C680 4700P
R633 100
R629 100
R628 100
R635 1K
C605
6.3V100
C642
50V22
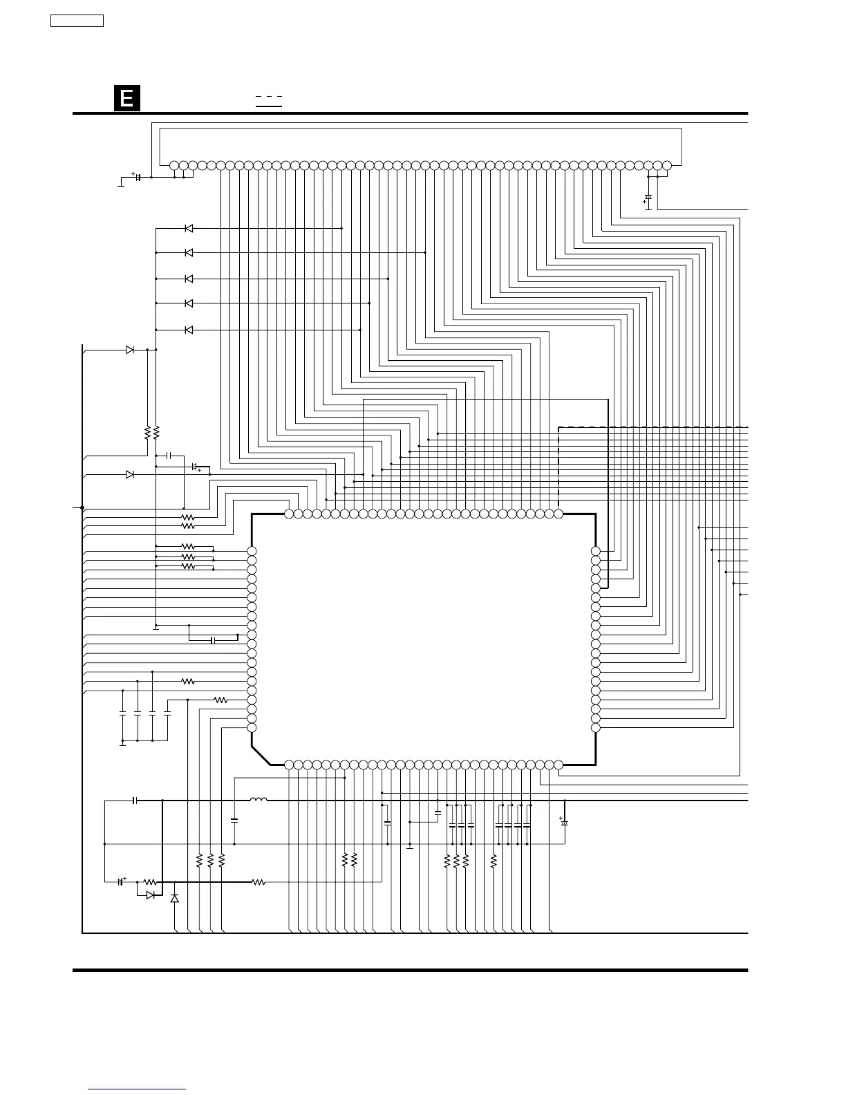
PANEL CIRCUIT
SCHEMATIC DIAGRAM - 27
PCNT
KEYLAT/REGIN
SYS6V
VOL_A
VOL_B
SD
SP_C
PLLD_IF
SP_B
SP_A
DVD_MUTE
SERB
SERC
SERD
PLLDA
VREF+
PLLCE
DSP_CS
DSP_RST/
SERE
VOL_CS+
MUTE_A
SYS6V
SERF
DVD_CMD
DVD_STA
DVDCLK
EECS
SERA
CHG_HALF
CHG_CW
CHG_CCW
CHG_PLGR
DCDET
NJU_LAT
PCNT
KEYLAT_REGIN
XCIN
XCOUT
XIN
XOUT
K3
K2
K1
CHG_AD1
CHG_AD2
SPE
DECK2
DECK1
DECK3
CHG_SW
RMT
SP_C
SP_B
SP_A
DVD_MUTE
SERB
(EX3CK/PLLCK)
SERC (EXDECK_DA/EX1_DA/EX3_DA)
SERD (EX1CK/EX2_DA/EE_DA)
PLLDA
VDD2
PLLCE
DSP_CS
DSP_RST/
SERE (DSP_DA/
6CHVOL_DA/KEYCON_DA)
SERF (DSPCK/6CHVOLCK/KEYCONCK)
MUTE_A
VSS
DVD_CMD
DVD_STA
DVDCLK
VOL_CS+
EECS
SERA (EXDECKCK/
EX2CK/EECK)
CHG_HALF
CHG_CW
CHG_CCW
CHG_PLGR
DCDET
NJU_LAT
PCNT
KARA_LA/REGIN
RESET
XCin
XCout
VSS
CF1 (Xin)
CF2 (Xout)
VDD1
KEY3
KEY2
KEY1
CHG_AD1
CHG_AD2
SPE
DECK2 (RINHF/MODE2/
RINHR/HALF2)
DECK1 (MODE1/HALF1)
DECK3 (PHOTO1/PHOTO2)
CHG_SW (CHG_SW1/CHG_SW2)
SYNC
RMT
GRD1
GRD2
GRD3
GRD4
GRD5
GRD6
GRD7
GRD8
GRD9
GRD10
GRD11
SEG1
SEG2
SEG3
SEG4
SEG5
VDD3
SEG6
SEG7
SEG8
SEG9
VP
SEG10/REG1
SEG11/REG2
SEG12/REG3
SEG13/REG4
SEG14/REG5
SEG15/REG6
SEG16/REG7
SEG17/REG8
SEG18/REG9
SEG19/REG10
SEG20/REG11
SEG21
SEG22
SEG23
SEG24
SEG25
SEG26
SEG27
SEG28
SEG29
VDD3
SEG30
SEG31
SEG32
SEG33
(PLL_DA_IN/ST) PLLD_IF
VOL_A
VOL_B
SD
(TU_SIG_DEC_IN)
IC600
C2BBHF000077
MICROPROCESSOR
: +B SIGNAL LINE
: -B SIGNAL LINE
D611
B0ACCE000003
FL600
A2BD00000071
FL DISPLAY
C627
0.01
R687 220
R679 220
R678 1K
D604
B0AACK000004
R686 1K
D601
B0AACK000004
1
2
3
4
5
67
8
9
31
32
33
34
35
36
37
38
39
72
73
74
75
76
77
78
79
80
92
93
94
95
96
97
98
99
100
10
71
40
91
11
70
41
90
12
69
13
68
42
89
43
88
14
67
15
66
16
65
44
87
45
86
46
85
17
64
18
63
19
62
20
61
47
84
48
83
49
82
50
81
21
60
22
59
23
58
24
57
25
56
26
55
27
54
28
53
29
52
30
51
96
SA-VK61DEE

Table of Contents

Related product manuals