EasyManua.ls Logo

Panasonic TH-42PV70H

Panasonic TH-42PV70H
139 pages
To Next Page IconTo Next Page
To Next Page IconTo Next Page
To Previous Page IconTo Previous Page
To Previous Page IconTo Previous Page
Loading...
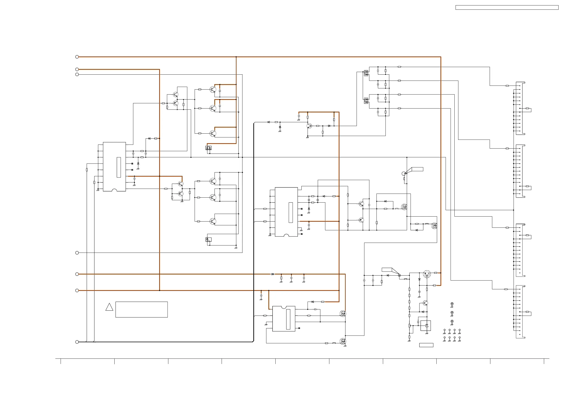
15.53. SS-Board (2 of 2) Schematic Diagram
+
TERM
SIDE
TERM
SIDE
+
TERM
SIDE
+
REF
KA
TERM
SIDE
AA_UEL
AA_UEH
AA_UML
AA_UML
AA_UMH
AA_SOS8
C6111
200V
220u
C6289
0.1u
50V
Q6104
B1ADNF000006
R6247
150k
R6222
10k
R6109
10
C6212
25V
4.7u
R6113
220k
Q6141
B1ABNF000006
TP24
Q6103
B1ABNF000006
VR6000
10k
1
2
3
R6026
7.5
R6227
16k
TP27
*R6064
0
R6191
100
R6142
47k
R6192
100
D6104
B0JCME000037
R6272
2.2k
*SS56A
1
2
3
4
5
6
7
8
9
10
11
12
13
D6222
MA2J11100L
R6157
1
D6275
MAZ80680ML
D6001
B0HBSN000008
C6134
25V
4.7u
*R6062
0
D6131
B0ECHP000003
C6211
25V
4.7u
D6191
B0ECHP000003
D6273
MA2J11100L
C6287
0.1u
50V
TP29
R6146
47k
R6276
82k
D6280
MAZ80510LL
75
R6193
C6220
630V
1000p
R6114
47
*R6068
0
R6158
1
R6003
7.5
C6132
25V
4.7u
Q6222
2SC1473AEA
R6229
16k
*Q6021
B1JADN000001
*Q6002
B1JADN000001
ZA6005
K4CD01000011
C6221
50V
0.1u
C0ZBZ0000895
IC6191
1
LO
2
GND
3
VCC
4
NC
5
NC
6
VS
7
VB
8
HO
9
NC
10
NC
11
NC
12
HIN
13
NC
14
LIN
15
GND
16
NC
R6021
7.5
R6135
10
75
R6134
Q6146
B1ABNF000006
D6021
MA3DF30000LZ
C6209
25V
4.7u
D6211
B0JCME000037
TP25
D6101
B0JCME000037
R6225
20k
*R6066
0
Q6111
B1DFKM000001
G
D
S
R6226
16k
D6281
B0JCME000037
*R6070
0
D6276
MA3X152D0L
*SS54A
1
2
3
4
5
6
7
8
9
10
11
12
13
C6193
25V
4.7u
*R6071
0
C6135
25V
4.7u
R6020
33
D6221
B0ECHP000003
R6116
47k
C6194
25V
4.7u
ZA6002
K4CD01000011
C0ZBZ0000895
IC6131
1
LO
2
GND
3
VCC
4
NC
5
NC
6
VS
7
VB
8
HO
9
NC
10
NC
11
NC
12
HIN
13
NC
14
LIN
15
GND
16
NC
Q6147
B1ADNF000006
*Q6001
B1JADN000001
C6286
0.1u
50V
D6132
B0ECHP000003
R6278
27k
R6194
1
TP31
R6279
150k
C6112
200V
220u
R6248
27k
R6246
27k
Q6101
B1DFKM000002
G
D
S
R6292
47k
R6005
7.5
R6108
220
R6249
150k
*C6001
630V
3300p
J0JJC0000015
L6106
J0JJC0000015
L6212
TP26
R6274
220
R6110
47k
C6276
25V
4.7u
*SS53A
1
2
3
4
5
6
7
8
9
10
11
12
13
R6024
7.5
*R6072
0
R6001
7.5
TP30
*R6073
0
D6193
B0ECHP000003
D6223
MA2J11100L
R6147
47k
*C6021
630V
2700p
*Q6022
B1JADN000001
C6197
25V
4.7u
R6213
100
C6288
0.1u
50V
ZA6001
K4CD01000011
R6145
1
Q6256
2SD1263AP0LB
IC6211
C0ZBZ0001325
1
Vcc
2
IN
3
GND
4
LO
5
NC
6
VS
7
HO
8
VB
C6213
25V
1000u
R6136
10
R6269
27k
R6223
12k
R6228
5.6k
Q6114
B1DFKM000001
G
D
S
Q6271
2SD0601A0L
R6102
220
TP28
*Q6023
B1JADN000001
R6270
150k
C6195
25V
4.7u
R6232
1.2k
*C6002
2200p
630V
D6278
MA3X152D0L
R6111
47
Q6142
B1ADNF000006
R6284
1k
C0DBEMC00043
IC6221
J0JJC0000015
L6101
*SS55A
1
2
3
4
5
6
7
8
9
10
11
12
13
R6131
100
L6221
G0ZZ00002183
R6214
150
R6273
10k
Q6106
B1DFKM000002
G
D
S
R6141
47k
*Q6003
B1JADN000001
R6132
100
*C6022
2700p
630V
L6103
G0ZZ00002183
*
*
TPSS1
TPVe
FET DRIVER
FET DRIVER
VE GEN.
FET DRIVER
!
SS-BOARD (2/2)
TXNSS1HNTP
SUSTAIN
PANEL
ELECTRODE
7
6
5
1
2
4
3
1210 1714 15 16 1811 13
TH-42PV70AZ/H/M/MR/MT
SS-Board (2 of 2) Schematic Diagram
TH-42PV70AZ/H/M/MR/MT
SS-Board (2 of 2) Schematic Diagram
TH-42PV70AZ / TH-42PV70H / TH-42PV70M / TH-42PV70MR / TH-42PV70MT
109

Table of Contents

Related product manuals