EasyManua.ls Logo

Panasonic TH-42PV70H

Panasonic TH-42PV70H
139 pages
To Next Page IconTo Next Page
To Next Page IconTo Next Page
To Previous Page IconTo Previous Page
To Previous Page IconTo Previous Page
Loading...
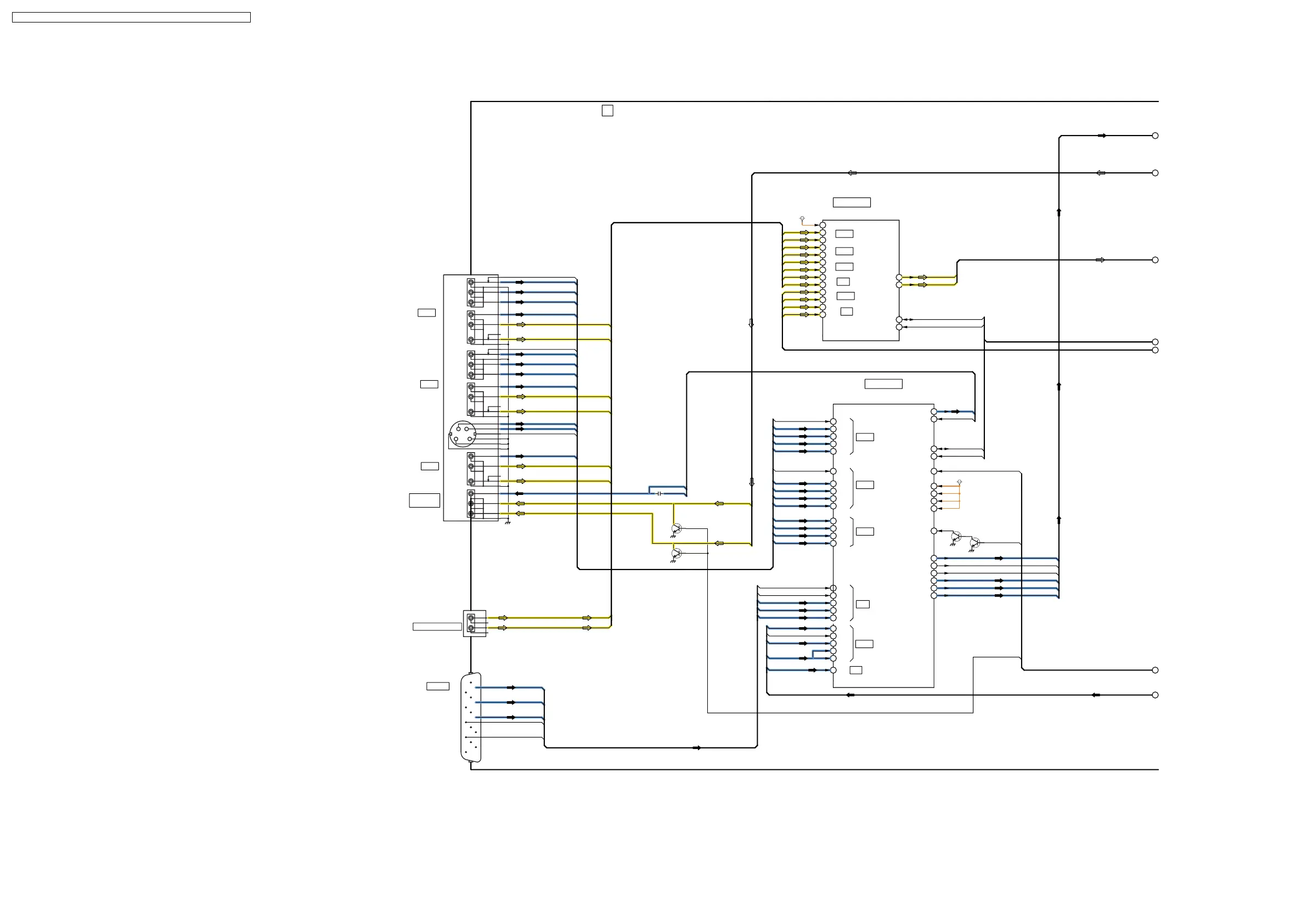
15.12. H-Board (1 of 2) Block Diagram
COMPONENT
COMPONENT
AV1
AV1S
AV2
AV3
AV2
AV3
PR
PB
Y
PR
V
L
C
R
R
L
Y
R
L
V
R
V
V
L
MONITOR OUT
PB
Y
+
PC_B
PC_H_IN
PC_V
PC_H
RGB_CVBS
AV1_Y
AV3_V
PC_H_IN
PC_V_IN
PC_LIN
PC_RIN
PC_R
PC_G
AV1 _L
AV1 _R
AV2 _L
AV2 _R
AV3 _L
AV3 _R
PC_LIN
PC_RIN
AV4 _R
AV4 _L
TV_R
TV_L
AV_R
AV_L
SCL0B_5V
SDA0B_5V
AV3C_Y
AV3C_PB
AV3C_PR
AV4_V
AV4_S
AV4_Y
AV4_C
PC_R
PC_B
PC_G
PC_V_IN
AV2C_YSW
AV2C-PR
AV2C_PB
AV2_V
AV1_C
MAIN_Y_OUT
MAIN_PB_OUT
MAIN_PR_OUT
VOUT
AV1_S
AV1_V
MAIN_RF_CVBS
VIDEO_STATUS
SCL0B_5V
SDA0B_5V
AV3C_YSW
AV3_R
AV2C_Y
AV2C_YSW
AV2_R
AV3_L
AV1_Y
AV1_V
AV1_R
AV2C_PB
AV1_C
AV2_V
AV3C_YSW
AUDIOOUT_L
AV2C_PR
AV1_S
AV2_L
AV3C_PR
AV3C_PB
AV1_L
AV3_V
VOUT
VOUT_FEED_B
AUDIOOUT_R
AV2C-Y
VOUT_FEED_B
TUNER_MAIN_ON
MON_MUTE
DTV9V
*Q2003
*Q2002
JK2003
L
L-G
R
R-G
*JK3001
1
2
3
4
5
6
7
8
9
10
11
12
13
14
15
DTV9V
JK3100
Y- S W
Y
G
PB
PR
V
L
R-SW
R
G
Y- S W
Y
G
PB
PR
V
L
R-SW
R
G
C
Y
G
Y- G
C-G
G
V
L
R-SW
R
G
V
L
R
G
Q3032
Q3032
AV1
PC AUDIO IN
B
G
AV2
AV3
PC IN
HD
R
VD
AV SW 1
Video SW
L8
17
13
L6
16
R6
R8
14
R7
L7
15
11
L5
R5
12
10
6
L3
7
R3
R12
41
L12
42
LOUT1
33
32
ROUT1
35
SDA
SCL
36
IC3001
V7
91
V2
14
G3
63
B3
65
R3
67
V5
95
S13
96
Y5
97
S23
98
C5
99
R4
75
B4
73
G4
71
HIN2
60
VIN2
58
LP2
78
G5
77
R5
81
V3
8
B5
79
5
C4
3
Y4
VOUT7
44
HOUT
42
VOUT
41
OUT1(CY)
40
OUT1(Pb)
39
OUT1(Pr)
38
33
VOUT3
VCC4
45
HVOE
43
VCC3
25
VCC2
6
69
VCC1
V4
1
S12
2
84
SDA
SCL
83
FLAG
85
AV3
AV2
AV1
PC
LP3
19
AV4
TV
5
VCC
AV SW 2
(AUDIO SW)
IC2105
TV
PC
AV2
AV1
AV3
AV4
7
2
6
5
4
3
1
AV TERMINAL,
H
MONITOR
OUT
32
VOUT3FB
TH-42PV70AZ/H/M/MR/MT
H-Board (1 of 2) Block Diagram
TH-42PV70AZ/H/M/MR/MT
H-Board (1 of 2) Block Diagram
TH-42PV70AZ / TH-42PV70H / TH-42PV70M / TH-42PV70MR / TH-42PV70MT
68

Table of Contents

Related product manuals