EasyManua.ls Logo

Panasonic TH-42PV70H - P-Board Schematic Diagram (1 of 6)

Panasonic TH-42PV70H
139 pages
To Next Page IconTo Next Page
To Next Page IconTo Next Page
To Previous Page IconTo Previous Page
To Previous Page IconTo Previous Page
Loading...
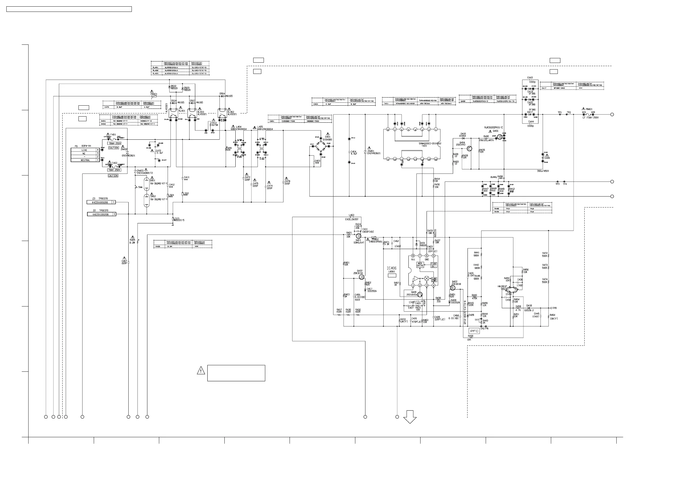
15.4. P-Board (1 of 6) Schematic Diagram
E
968712
F
B
4
C
5
A
3
D
TH-42PV70AZ/H/M/MR/MT
P-Board (1 of 6) Schematic Diagram
TH-42PV70AZ/H/M/MR/MT
P-Board (1 of 6) Schematic Diagram
P-BOARD
(3/6)
TO
P-BOARD (1/6)
TXN/P1HNTP
A B C D E F G H I J
1
2
3
PFC
COLD
HOT
COLD
HOT
COLD
HOT
TO
AC CORD
TH-42PV70AZ / TH-42PV70H / TH-42PV70M / TH-42PV70MR / TH-42PV70MT
60

Table of Contents

Related product manuals