EasyManua.ls Logo

Panasonic TH-65PF12EK - Multi-Picture-in-Picture (PIP); PIP Setup and Display Modes

Panasonic TH-65PF12EK
176 pages
To Next Page IconTo Next Page
To Next Page IconTo Next Page
To Previous Page IconTo Previous Page
To Previous Page IconTo Previous Page
Loading...
18
TH-65PF12EK
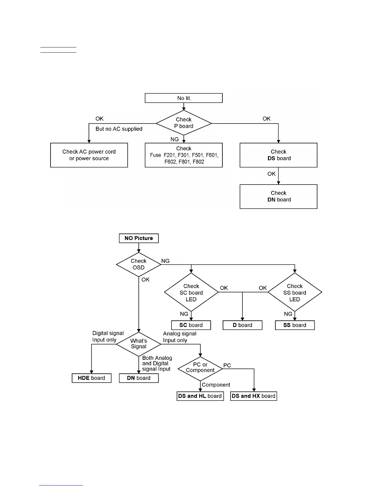
7.2. No Power
First check point
There are following 3 states of No Power indication by power LED.
1. No lit.
2. Green is lit then turns red blinking a few seconds later.
3. Only red is lit.
7.3. No Picture

Table of Contents

Other manuals for Panasonic TH-65PF12EK

Related product manuals