EasyManua.ls Logo

Panasonic TX-51P950M - Page 65

Panasonic TX-51P950M
102 pages
Print Icon
To Next Page IconTo Next Page
To Next Page IconTo Next Page
To Previous Page IconTo Previous Page
To Previous Page IconTo Previous Page
Loading...
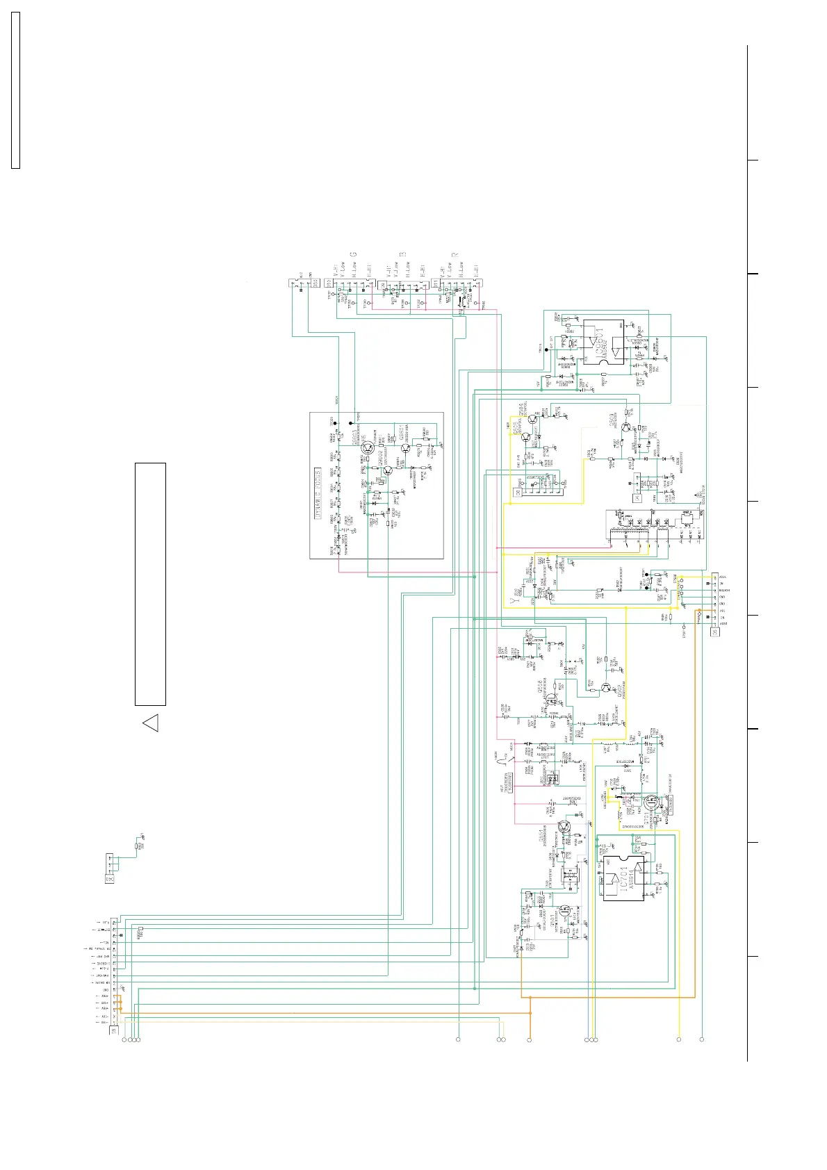
13.7. D-Board (2 of 2) Schematic Diagram
910 11 12 13 14 15 16 17
TX-43P950M/X TX-51P950M/X D-Board Schematic Diagram (2/2)
TX-43P950M/X TX-51P950M/X D-Board Schematic Diagram (2/2)
1
2
3
4
5
6
7
8
9
1
0
1
1
1
2
1
3
D-Board TNPH0624AD (2/2) For TX-43P950M/X
D-Board THPH0624AE (2/2) For TX-51P950M/X
!
TX-51P950M / TX-51P950X / TX-43P950M / TX-43P950X
65

Table of Contents

Related product manuals