EasyManua.ls Logo

Pioneer SC430 - BLOCK DIAGRAM AND SCHEMATIC DIAGRAM; BLOCK DIAGRAM

Pioneer SC430
98 pages
Print Icon
To Next Page IconTo Next Page
To Next Page IconTo Next Page
To Previous Page IconTo Previous Page
To Previous Page IconTo Previous Page
Loading...
12
A
1
234
B
C
D
12
34
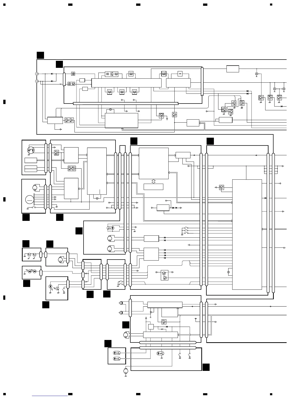
3. BLOCK DIAGRAM AND SCHEMATIC DIAGRAM
3.1 BLOCK DIAGRAM
FX-MG8156ZT,MG8156ZT-91,MG8317ZT,MG8317ZT-91
ELHOME
CLAMP
LOAD
POWER
CONT
EMPH
ELVSNS
LOADSW
DOORSW
MODESW
CG1
CG2
G15V
ELV1
ELV2
LO1
LO2
PH3
PH2
PH1
FM+B
PICKUP UNIT(SERVICE)
MOTOR PCB(B)
MOTOR PCB(A)
CD CORE UNIT(SERVO UNIT)
PCB UNIT(D)
PCB UNIT(A)
PCB UNIT(C)
PCB UNIT(E)
PCB UNIT(B)
LOAD MOTOR PCB
CD CORE UNIT(STS UNIT)
HOLOGRAM
UNIT
FOCUS ACT
TRACKING ACT
MD
LD+
LD-
LD
MD
FO+
TO+
16
17
V5
Q101
Q102
PD
LD
CN101
IC 101
UPC2572GS
RF AMP
IC 201
UPD63702AGF
DIGITAL SERVO
PROCESSOR
DIGITAL SIGNAL
PROCESSOR
µ-COMPUTER
INTERFACE
35
69
EFM
CD 4CH DRIVER
IC 301
BA5986FM
14
11
16
15
22
BVD
V5
MUTE
9
MD/SD/TD/FD
74
10
11
VR2
XTAL
XTAL
X201
5V
VD
CONT
CN201 CN801
5V
VD
CN301
WDCK
RFCK
RAOV
LRCK
SCKO
DOUT
MCK
IC 501
CXD2511R
SHOCKPROOF
CONTROLLER
BCK
DATA
LRCK
XTLI
39
512
IC 601
AK4321VF
8fs DF D/A LPF
CN701 CN701
6
18
DEMO
PD
IC 502
MSM514400DP-60TS
4M DRAM
VD
VD VD
VD
LCH
WDSL/CHMO/CHMI
XWRE/XRDE/XQOK
XWIH/XEMP/ADRMON/CHDT
V+5V
IC 701
BA05SFP
5V REGULATOR
VM
VD
POWER
CONT
EMPH
4
2
1
XAO/XSTB/XSO/XSI/XSCK/XRST/SCONT
ELVSNS
LOADSW
DOORSW
MODESW
S801
S802
S803
MOTOR DRIVER
IC 802
LB1836M
2
6
3
5
ELVSNS
MOTOR DRIVER
LB1836M
IC 801
2
6
13
9
5
3
12
10
CG1
CG2
CG-
CG+
EL-
EL+
ELV1
ELV2
LO1
LO2
MAXSW
PH2
PH1
PVD
LO-
LO+
PVD
PVD
Q801
VD
Q802
LOAD
ELHOME
CLAMP
CLAMP
ELHOME
CN802
CN252
CN253
CN251
CN301
M
BCL
SPINDLE
MOTOR
CARRIAGE
MOTOR
HOME
SWITCH
EC
VM
VCC
ST/SR
GND
HOME
M
LOADING
MOTOR
M
CAMGEAR
MOTOR
M
ELEVATION
MOTOR
Q851
Q852
D891
D892
PH1
PVD
Q881
D883
PH2
S883
MAX
SWITCH
PH1
PVD
PH1
PH2
MAXSW
LD MOTOR-
LD MOTOR+
MAXSW
PH2
PH1
PVD
ELV HOME
S886
S887
CLAMP
ELEVATION
SENSE
V+5V
5
14
15
4
3
1
2
3
4
8
5
6
7
10
11
1
1
1
1
2
3
4
1
2
4
1
2
1
1
2
3
5
6
3
4
2
1
5
6
3
4
2
1
5
7
3
4
2
1
7
5
9
8
10
11
10
2
11
1
19
28
29
30
19
28
29
30
45
44
46
42
8
9
43
42
35
39
10
1
50
49
48
6
7
11
4
5
2
3
47
46
45
12
44
43
9
16
56
13
27
53
26
79
17
2
18
62
61
75
60
59
58
57
78
77
76
55
6
5
72
69
12
41
50
1
2
3
45
44
40
47
46
49
48
4
5
6
39
7
8
36
35
37
32
33
39
41
41
43
48
50
Q271
BUREV
LCH
SUB
MOTOR
FWD
LCH
BU
BU
Lch
TL
MTL
PLAY
Q351
Q352
EQ.AMP/DOLBY B NR
IC 251
HA12216F
IC 351
PA2020A
DECK UNIT
PCB UNIT
LOAD
LOAD
STBY
MAIN
MOTOR
REV SENSE
FWD SENSE
70µS
LOAD
CD LOAD
CONT
EMPH
POWER
X701
VDCON
VDD
Q202
M
MODE SENSE
46 8 1 3 2
46 8 1
11098
5
2
1771819
32
20
22
6
51
53
56 2 17 19
3
4
20
3
4
4
5
1
FM/AM TUNER UNIT
MAIN UNIT
25
26
FM FRONT END
Q3
Q201
AM RF
FM/AM 1ST IF 10.7MHz
T31 Q31 CF51
910
32 36
14
19
2
47
1
191715
6
18
9
7
29 28 7 40433138
34
6
41
23 25 16
18
CF232
CF52 CF53 T51
FM
OSC
AM
OSC
FMTV
AMTV
AMIFC
VCO
SEEK
IC 201
PM2007A
FMSL
AMSL
FMSD
TUL
169
25
5
4
37 38
X201
19 20 15 17 12 23 2
43 45
27
IC 2
PA4024A
IC 1
PA4026A
AM+B
Q701
8R5V
VDD
1421
REEL UNIT
M
29
28
40
XOUT
bsen
EREF
ELVSNS
VDCONT
POWER
cdmute
RE
reset
XIN
adena
VREF
PD5673A
IC 701
ANT2
SUB ANTENNA
b
CDL
VDIN
PLL CONTROLLER
D
22 1
419
518
617
716
18 5
10 13
11 12
15 8
19 4
DCLOSE
15
25
1
CD9
29
FMB
AMB
14
ANT1
MAIN ANTENNA
IC 501
LA1061M
5
6
Q501
DIVERSITY
COMP
IC 252
PM4006B
RDS DECODER
COMP
COMP
IC 553
HA12181FP
AM NOISE CANCELER
Q403
Q405(1/2)
Q401
Q406
Q4
Q405(2/2)
CONTROL UNIT
CN702 CN303
SUB
MAIN
1
NIN
FMSD
13
FMVCO
AMVCO
AMIFC
AMTV
FMTV
LOCL
seek
10
30
AMDET
39
20
18
Q503
IC251
NJM2903M
2
1
3
FMSD
57K
ldet
FMM
AMMUT
modesw
loadsw
doorsw
CG1
CG2
ELV1
ELV2
LO1
LO2
PH3
PH2
PH1
elhome
clamp
LOAD
CONTROLLER
CD
A
B
D E
F
G
H
I
J
K
L
M
N
O
P
Q
19
28
29
30
19
28
29
30
Q507
Q504
Q506
Q505
MFIX SFIX
13
14
MFIX SFIX

Table of Contents

Related product manuals