EasyManua.ls Logo

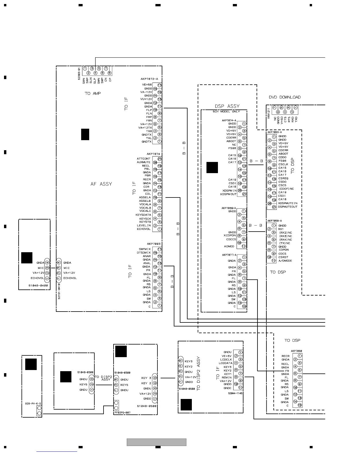
Pioneer XV-E51 - Overall Wiring Diagrams; Media Part Wiring Diagram (Part 1)

Pioneer XV-E51
126 pages
Print Icon
To Next Page IconTo Next Page
To Next Page IconTo Next Page
To Previous Page IconTo Previous Page
To Previous Page IconTo Previous Page
Loading...
XV-EV51
20
1234
1234
C
D
F
A
B
E
3.2 OVERALL WIRING DIAGAM
XV-EV51
Only
DSPCK
DSPRQ
DSPRO
XDSPRST
DIRRX1
DIRRX2
DIRRX3
DIRRX4
DIRTX
ADCR
ADCL
DSPCS
CDCOVF
AF ASSY
(XWZ3618 / XV-EV51)
(XWZ3628 / XV-EV21)
C
1/2
- 2/2
MIC ASSY
(XWZ3626/
XV-EV51)
(XWZ3623/
XV-EV21)
M
J
L
DSP ASSY
(AWZ8059 / XV-EV51)
LED ASSY
(XWZ3622)
K
DISP3 ASSY
(XWZ3621)
DISP2 ASSY
(XWZ3620)
DISP1 ASSY
(XWZ3619)
H
I
3.2.1 OVERALL WIRING DIAGRAM(MEDIA PART 1/2)
CN5508
CN5902
CN8751
CN8101
CN8701
CN8901
CN8301J5401
CN5507
CN5506
CN8002
CN8001
CN8003
CN5203
5301
J5202
J5203
J5102
CN5102
CN5101
Note : When ordering service parts, be sure to refer to "EXPLODED VIEWS and PARTS LIST" or "PCB PARTS LIST"
XV-EV51 Only

Related product manuals