EasyManua.ls Logo

Pioneer XV-E51 - Media Part Wiring Diagram (Part 2)

Pioneer XV-E51
126 pages
Print Icon
To Next Page IconTo Next Page
To Next Page IconTo Next Page
To Previous Page IconTo Previous Page
To Previous Page IconTo Previous Page
Loading...
XV-EV51
22
1234
1234
C
D
F
A
B
E
ABCDE
D
LOAB ASSY
(VWG2346)
D
LOADING
MOTOR ASSY
: VXX2505
SPINDLE
MOTOR
: VXX1088
PICKUP ASSY-S
(OXX8003)
STEPPING MOTOR
: VXM1090
: FOCUS SERVO LOOP LINE
: TRACKING SERVO LOOP LINE
(F)
(T)
: SLIDER SERVO LOOP LINE
(S)
(F)
(F)
(F)
(T)
(F)
(F)
(F)
(F)
(F)
(T)
(F)
(T)
(T)
(F)
(S)
(S)
(S)
(S)
DVDM ASSY
(AWM7684)
1/2
F
- 2/2
DVD IF ASSY
(AWM7677)/CN1962
G
DVD IF ASSY
(AWM7677)/CN1961
G
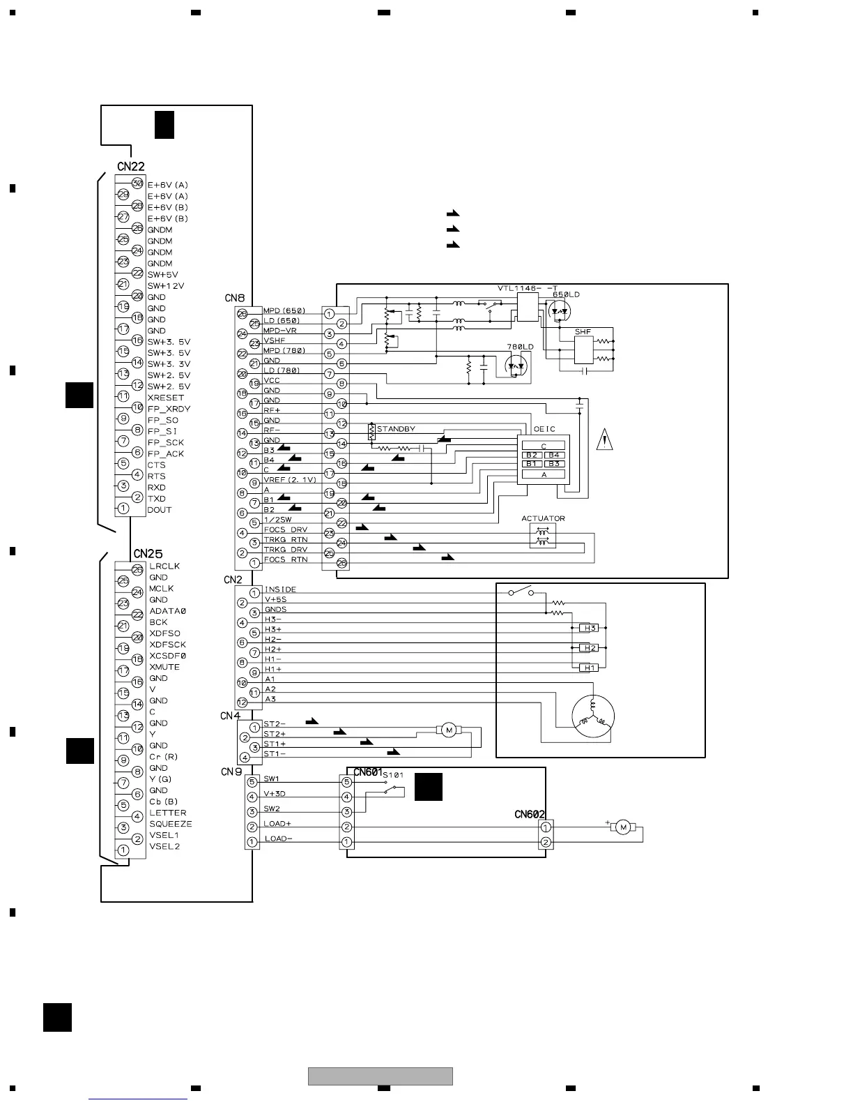
3.2.2 OVERALL WIRING DIAGRAM (MEDIA PART 2/2)

Related product manuals